- •Тема 1 основи фінансів підприємств
- •1.1 Сутність і функції фінансів підприємств, їх місце у фінансовій системі держави
- •1.2 Сфери фінансових відносин підприємств
- •1.3 Фінансові ресурси підприємств
- •1.4 Основи організації фінансів підприємств
- •1.5 Фінансова діяльність та зміст фінансової роботи
- •1.6 Управління фінансами на підприємстві
- •Питання для самостійного опрацювання
- •Тема 2 організація грошових розрахунків підприємств
- •2.1 Суть і форми здійснення грошових розрахунків
- •2.2 Готівкові розрахунки
- •2.3 Характеристика форм безготівкових розрахунків
- •2.3.1 Розрахунки платіжними дорученнями
- •2.3.2 Розрахунки платіжними вимогами-дорученнями
- •2.3.3 Розрахунки із застосуванням розрахункових чеків
- •2.3.4 Розрахунки за акредитивами
- •2.3.5 Вексельна форма розрахунків
- •2.3.6 Розрахунки заліку взаємної заборгованості
- •2.3.7 Особливості розрахунків в електронних системах типу «Клієнт-банк»
- •2.4 Платіжна дисципліна в управлінні фінансами
- •Питання для самостійного опрацювання
- •Тема 3 грошові надходження підприємств
- •3.1 Доходи і грошові надходження підприємств. Класифікація грошових надходжень
- •3.2 Формування валового і чистого доходу
- •3.3 Методи визначення надходжень від виконання господарських та інших операцій
- •3.4 Доходи від операційної діяльності
- •3.5 Ціноутворення на підприємстві
- •3.6 Доходи від фінансових операцій та від іншої звичайної діяльності
- •Питання для самостійного опрацювання
- •Тема 4 формування, розподіл і використання прибутку
- •4.1 Функції прибутку підприємств. Прибуток як результат фінансово-господарської діяльності
- •4.2 Визначення прибутку підприємства
- •4.2.1 Валовий прибуток підприємства
- •4.2.2 Прибуток від операційної, звичайної та надзвичайної
- •4.3 Методи розрахунку прибутку від реалізації продукції
- •4.4 Визначення прибутковості підприємства
- •4.5 Розподіл і використання прибутку підприємства
- •Література
- •Питання для самостійного опрацювання
- •Тема 5 фінансове забезпечення відтворення основних засобів
- •5.1 Економічна сутність та класифікація основних засобів
- •5.2 Знос і амортизація основних засобів
- •5.3 Показники стану та ефективності використання основних засобів
- •5.4 Інвестиційна діяльність підприємства та методи її здійснення
- •5.5 Джерела фінансування інвестицій
- •Порядок фінансування інвестицій
- •Джерела фінансування ремонту основних засобів
- •Література
- •Питання для самостійного опрацювання
- •Тема 6 фінансування та організація оборотного капіталу підприємства
- •6.1 Сутність, склад і структура оборотного капіталу підприємства
- •6.2 Джерела формування оборотного капіталу підприємства
- •6.3 Методи обґрунтування потреби підприємства в оборотному капіталі
- •6.4 Вплив розміщення оборотних коштів на фінансовий стан підприємства
- •Питання для самостійного опрацювання
- •Тема 7 оподаткування підприємств
- •7.1 Податки в системі фінансових відносин підприємства
- •7.2 Функції, елементи та класифікація податків, які сплачують суб'єкти підприємницької діяльності
- •7.3 Система оподаткування підприємницької діяльності в Україні
- •7.4 Спрощені системи оподаткування підприємницької діяльності
- •7.5 Вплив системи оподаткування на фінансово-господарську діяльність підприємств
- •Питання для самостійного опрацювання
- •Тема 8 кредитування підприємств
- •8.1 Види кредитів, що надаються підприємствам
- •8.2 Банківське кредитування підприємств
- •8.2.1 Кредитна лінія
- •8.2.2 Овердрафт
- •8.2.3 Кредит під облік векселів
- •8.2.4 Кредитно-гарантійні послуги: акцептний кредит
- •8.2.5 Кредитно-гарантійні послуги: авальний кредит
- •8.2.6 Факторинг
- •8.3 Порядок кредитування
- •8.4 Отримання відсотків і погашення кредитів
- •8.5 Комерційне кредитування підприємств
- •8.6 Лізингове кредитування
- •8.7 Кредитування підприємств за рахунок коштів міжнародних фінансово-кредитних інститутів
- •Питання для самостійного опрацювання
- •Тема 9 фінансове планування на підприємстві
- •9.1 Зміст та задачі фінансового планування
- •9.2 Принципи і методи фінансового планування
- •9.3 Порядок розробки фінансового плану
- •9.4 Оперативне фінансове планування
- •Література
- •Питання для самостійного опрацювання
- •Тема 10 оцінка фінансового стану підприємства
- •10.1 Фінансовий стан підприємства, методи його оцінки
- •10.2 Показники оцінки фінансового стану підприємства
- •10.3 Оцінка рентабельності та прибутковості
- •10.4 Оцінка ліквідності та платоспроможності підприємства
- •10.5 Оцінка фінансової стійкості та стабільності
- •10.6 Оцінка ділової активності й руху грошових коштів
- •10.7 Оцінка акціонерного капіталу
- •Питання для самостійного опрацювання
- •Тема 11 фінансова санація і банкрутство підприємств
- •11.1 Симптоми і фактори виникнення фінансової кризи на підприємстві
- •11.2 Методи прогнозування банкрутства підприємства
- •11.3 Фінансова санація підприємства та порядок її проведення
- •11.4 Фінансові джерела санації
- •11.5 Необхідність, функції та завдання інституту банкрутства підприємств
- •11.6 Етапи проведення справи про банкрутство
- •Питання для самостійного опрацювання
- •Теми курсових робіт з дисципліни
- •Список використаної та рекомендованої літератури
Питання для самостійного опрацювання
1. Назвати та розкрити принципи вибору підприємством банку.
2. Які з наведених нижче економічних нормативів встановлює НБУ комерційним банкам:
мінімальний розмір статутного капіталу;
граничні співвідношення між розміром статутного капіталу банка та сумою його активів з урахуванням ризику;
показники ліквідності балансу, тобто співвідношення суми ліквідних активів банку і суми розрахункових, поточних рахунків, вкладів та депозитів;
мінімальний розмір резерву, що розміщається в НБУ;
максимальний розмір ризику на одного позичальника;
обмеження розмірів валютного і курсового ризику;
обмеження використання залучених депозитів для придбання;
обмеження розміру фонду оплати праці.
Обґрунтувати їх доцільність, значення, наслідки дія комерційних банків та банківської системи загалом.
3. Розкрити принципи організації безготівкових розрахунків.
4. Розрахункові документи, що застосовуються у безготівковому обороті.
5. Види рахунків підприємств у банках: розрахунковий, бюджетний, валютний, депозитний.
6. Дати визначення векселю та розкрити його функції як універсального фінансового інструмента:
кредитну;
розрахункову;
безумовне боргове зобов'язання цінного паперу;
абстрактність;
безспірність;
право протесту;
солідарна відповідальність.
7. Представити характеристику кожного виду векселів залежно від випуску та забезпечення:
а) комерційних;
б) фінансових, банківських;
в) фіктивних.
8. Класифікація векселів за різними ознаками.
9. Проаналізувати стан українського ринку вексельного обігу.
Тема 3 грошові надходження підприємств
3.1 Доходи і грошові надходження підприємств. Класифікація грошових надходжень
Грошові надходження – це сукупність надходжень грошових коштів за продану продукцію, виконані роботи чи надані послуги, а також виконання інших господарських операцій у процесі операційної, фінансової та інвестиційної діяльності підприємства.
Сума грошових надходжень не завжди дорівнює сумі доходу підприємства за продану продукцію.
На величину грошових надходжень підприємств впливають як зовнішні, так і внутрішні фактори.
До зовнішніх факторів належать: кон'юнктура товарного та фондового ринків; форми розрахунків; умови та порядок банківського кредитування; система оподаткування підприємств; умови надання товарного кредиту; можливість залучення безоплатного цільового фінансування.
До внутрішніх факторів належать: життєвий цикл підприємства; тривалість операційного циклу; невідкладність інвестиційних програм; сезонність виробництва і реалізації продукції; амортизаційна політика підприємства; коефіцієнт операційного левереджу; фінансова підготовка менеджерів підприємства.
Дохід – це збільшення економічних вигод підприємства у формі надходження активів (грошових коштів, інших матеріальних чи нематеріальних активів) або зменшення зобов'язань підприємства перед його діловими партнерами (щодо продажу продукції, виконання робіт чи надання послуг), які призводять до зростання власного капіталу підприємства.
Виділяють: а) дохід від усіх видів звичайної (операційної, фінансової, інвестиційної) діяльності підприємства і надзвичайних подій; б) дохід від реалізації продукції (товарів, робіт, послуг) загальний, який дорівнює загальній сумі доходу без вирахування наданих знижок, повернення проданих товарів та податків із продажу (податку на додану вартість, акцизного збору тощо); в) чистий дохід від реалізації продукції, товарів, робіт, послуг, який обчислюють вирахуванням із загального доходу суми податку на додану вартість, акцизного збору, інших зборів або податків з обороту, суми наданих знижок, повернення проданих товарів та інших сум, що підлягають вирахуванню з доходу.
Відмінність між сумою грошових надходжень і доходом підприємства зумовлена тим, що:
1) моменти виникнення доходу і надходження грошових коштів на підприємство здебільшого не збігаються. В Україні суму доходу розраховують, згідно з принципом нарахування, у момент реалізації продукції, тобто її відвантаження з відповідно оформленими супровідними документами. Грошові кошти можуть надійти на підприємство до моменту реалізації (авансовані надходження) або після моменту реалізації (при наданні покупцям права відтермінувати платіж шляхом оформлення комерційного кредиту тощо);
2) розрахунки за реалізовану продукцію можуть здійснюватися не в грошовій формі, а в натуральній (бартерні операції);
3) існують грошові надходження, які не пов'язані з реалізацією продукції (наприклад, дивіденди чи проценти на належні підприємству цінні папери, плата за орендоване в підприємства майно тощо) [9].
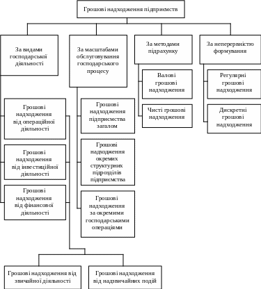
Грошові надходження (вхідні грошові потоки) класифікують за такими ознаками: види господарської діяльності, масштаби обслуговування господарського процесу; метод підрахунку обсягу грошових надходжень; неперервність формування.
За видами господарської діяльності:
– грошові надходження від операційної діяльності, до яких належать надходження грошових коштів від покупців продукції, товарів, робіт, послуг (грошові надходження від основної діяльності), грошові надходження від іншої операційної діяльності (грошові надходження від операційної оренди, від операційних курсових різниць, грошові надходження від продажу оборотних активів – запасів сировини, матеріалів, палива тощо, крім фінансових інвестицій);
– грошові надходження від фінансової діяльності, які об'єднують надходження грошових коштів від розміщення акцій власної емісії, що призводять до збільшення власного капіталу підприємства; надходження грошових коштів у результаті утворення боргових зобов'язань (позик, векселів, облігацій, інших короткострокових і довгострокових зобов'язань, не пов'язаних з операційною діяльністю);
– грошові надходження від інвестиційної діяльності, які включають: грошові надходження від інвестицій в асоційовані, дочірні або спільні підприємства, облік яких ведеться методом участі в капіталі, від продажу акцій або боргових зобов’язань інших підприємств, від продажу необоротних активів, інших довгострокових необоротних активів, від продажу дочірніх підприємств та інших господарських одиниць, суми грошових надходжень у формі дивідендів як результат придбання акцій або боргових зобов'язань інших підприємств, часток участі у спільних підприємствах, надходження грошових коштів від повернення авансів (крім авансів, пов'язаних з операційною діяльністю) і позик, наданих іншим сторонам та відсотків за ними, надходження грошових коштів від ф'ючерсних та форвардних контрактів, опціонів (крім тих, які укладаються для операційної або фінансової діяльності).
Грошові надходження від операційної, інвестиційної і фінансової діяльності підприємства.
Звичайна діяльність – це будь-яка основна діяльність підприємства, а також операції, що її забезпечують.
До другої групи належать грошові надходження від надзвичайних подій в операційній, інвестиційній і фінансовій діяльності.
Надзвичайна подія – це подія або операція, яка відрізняється від звичайної діяльності підприємства і не очікується, що вона повторюватиметься періодично або в кожному наступному звітному періоді. До грошових надходжень від надзвичайних операцій належать страхові відшкодування та покриття витрат від надзвичайних подій тощо.
За масштабами обслуговування господарського процесу виділяють грошові надходження:
– підприємства загалом;
– окремих структурних підрозділів (центрів відповідальності) підприємства;
– від окремих господарських операцій.
За методом підрахунку обсягу грошових надходжень виділяють:
– валові грошові надходження – рівні сумі всіх надходжень грошових коштів за певний період часу;
– чисті грошові надходження – це перевищення суми грошових надходжень над грошовими видатками за певний період часу.
За неперервністю формування виділяють:
– регулярні грошові надходження – це постійні (з фіксованими інтервалами) надходження грошових коштів протягом звітного періоду (грошові надходження від продажу продукції, кредитна лінія, цільове фінансування тощо);
– дискретні грошові надходження – надходження грошових коштів від виконання разових господарських операцій у звітному періоді (грошові надходження від продажу зайвого майна, отримання благодійної допомоги тощо).
Схему класифікації грошових надходжень підприємства наведено на рис. 3.1.
Рисунок 3.1 – Класифікація грошових надходжень підприємства
У зв'язку з тим, що вартість грошей із часом змінюється, для оцінки різночасових грошових надходжень використовують метод дисконтування, суть якого полягає в тому, що всі грошові надходження за певний період зводять до конкретного моменту часу. Найчастіше визначають теперішню вартість майбутніх грошових надходжень, яку обчислюють за формулою:
, (3.1)
де: Со – теперішня вартість майбутніх грошових надходжень, грн;
Sn – сума грошових надходжень, грн;
kn – дисконтна ставка за певний період;
n – кількість періодів дисконтування.
Дисконтна ставка (kn) є процентною ставкою, що застосовується до майбутніх платежів для врахування ризику та непевності, пов'язаних із факторами часу.
