- •Функциональное назначение устройств модуляции и их виды. Способы осуществления амплитудной модуляции (ам).
- •53. Методы осуществления угловой модуляции (ум): прямые и косвенные.
- •Частотная манипуляция сигналов
- •56 Функциональное назначение устройств демодуляции (детектирования) и их виды. Схема последовательного диодного детектора ам сигнала, принцип работы и его характеристики.
- •58 Режим квадратичного и линейного детектирования, нелинейные искажения.
- •59 Детектирование сигналов с ум. Принцип детектирования чм сигнала путём преобразования его в ам сигнал
- •60 Квадратурный чм детектор, структурная схема и принцип работы.
Функциональное назначение устройств модуляции и их виды. Способы осуществления амплитудной модуляции (ам).
Функциональное назначение устройств модуляции - превратить сигнал va ( t), несущий информацию, в сигнал другой формы va ( t) vb ( t), более удобной для передачи или обработки информации. Широко используется в радиосвязи и кодировании. В зависимости от того, какой из параметров несущего колебания изменяется, различают Различают аналоговые виды модуляций: амплитудная, частотная, фазовая и импульсная (широтно-импульсная, амплитудно-импульсная, время-импульсная, дельта модуляция, импульсно-кодовая). Цифровая модуляция фактически является разновидностью импульсной модуляции. Широко применяются следующие методы получения амплитудно-модулированного сигнала:
– модуляция смещением (модуляция на затвор или базу транзистора)
– модуляция на выходной электрод (сток, коллектор)
модуляция смещением. Электрическая схема такого модулятора представлена на рис. 7.4. Графики, поясняющие работу показаны на рис. 7.5. Спектр тока Iс изображен на рис. 7.6. Здесь же изображена резонансная характеристика нагрузки, т. е. параллельного контура, с помощью которого выделяется нужный контур.
|
|
Модуляция на выходной электрод (сток, коллектор) Электрическая схема такого модулятора представлена на рис. 7.9. На рис. 7.10. выполнены построения, поясняющие работу модулятора.
Модуляционная характеристика такого модулятора изображена на рис. 7.11.
|
|
53. Методы осуществления угловой модуляции (ум): прямые и косвенные.
Угловая модуляция(УМ) формируется при изменении полной фазы ψ(t), а амплитуда остается постоянной. Согласно обобщенной модели радиосигнала для колебаний с угловой модуляцией амплитуда остается неизменной, а угловая компонента ψ(t) изменяется во времени. Угловая модуляция может быть частотной или фазовой; она применяется в системах низовой радиосвязи различных диапазонов частот, в радиовещании на УКВ, в звуковом сопровождении телевизионного вещания, наземной радиорелейной связи прямой видимости, тропосферной и космической связи. Кроме того, угловая модуляция используется в радиотелеметрии, в системах радиоуправления, в некоторых системах радионавигации и радиолокации. Существуют прямые и косвенные методы получения ФМ и ЧМ колебаний. При прямых методах модулирующее колебание непосредственно воздействует на необходимый для данной модуляции параметр частоту или фазу высокочастотного колебания. В первом случае частотный модулятор представляет собой автогенератор, в контур которого включен реактивный элемент, управляемый модулирующим сигналом. Прямая фазовая модуляция осуществляется в цепи, через которую проходит ВЧ колебание и сдвиг фазы выходного сигнала изменяется под действием сигнала модуляции. Косвенные методы предполагают получение нужного вида УМ путем осуществления другой модуляции и соответствующего преобразования сигнала. Так как частота и фаза гармонического колебания взаимосвязаны, то ЧМ колебание можно получить, осуществляя модуляцию по фазе. В случае применения косвенного метода ФМ получается из частотной модуляции и соответствующего преобразования сигнала. Для преобразования фазовой модуляции в частотную на входе фазового модулятора включается интегратор Минимальному значению частоты модулирующего сигнала соответствует максимальное значение отклонения девиации фазы. Небольшое значение девиации частоты, которое можно получить при косвенном методе, ограничивает область его использования. Повышение девиации частоты возможно путем увеличения максимальной девиации фазы за счет применения многоконтурных колебательных цепей или умножения частоты сигнала в n раз, что в такое же число раз увеличивает девиацию частоты.
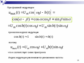
54 Метод преобразования АМ в ФМ, структурная схема ФМ по методу Армстронга, принцип работы.
55 Частотная манипуляция сигнала, принципы и структурные схемы её осуществления
Манипуляция - модуляция, при которой модулируемый параметр может принимать фиксированное число - m дискретных значений. По сути процесс воздействия на несущую частоту напряжением исходного сигнала. Частотная манипуляция (англ. Frequency-shift keying (FSK)) – это один из трех основных способов модуляции цифрового сигнала.
