- •Диагностика и повышение надёжности оборудования
- •Определение технической диагностики
- •Цель технической диагностики
- •Основные понятия
- •Задача технической диагностики
- •Задачи организации диагностического обеспечения
- •Например: необходимо использовать большее число точек для контроля
- •(Исследования)
- •Функциональное диагностирование
- •Тестовое диагностирование
- •Методология диагностирования
- •Показатели и критерии эффективности диагностирования
- •Алгоритм диагностирования
- •Поиск дефектов
- •Прогнозирование технического состояния
- •Процедурная модель процесса прогнозирования
- •Процессы изменения состояния объектов
- •Системы диагностирования
- •Структура системы диагностирования
- •Измерительная и анализирующая аппаратура (тсд)
- •Встроенные и внешние средства диагностирования
- •Методы и средства измерения диагностических параметров
- •Общая характеристика параметров диагностирования и методы их измерения
- •Измерение вибраций, удара и шума
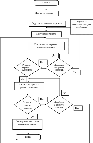
Схема последовательности действий
при разработке тестовой и
Принципы
его работы, структуру, конструкцию,
выполняемые функции и т. д.
Условия
и признаки их появления
Формализованное
решение задач диагностирования
Соответствует
или не соответствует предъявляемым
требованиям по полноте и глубине поиска
оценить характеристики
ТСД; массу, безотказность, достоверность
работы и др.
Экспериментальное
исследование системы диагностирования
в целом
(наиболее
вероятных)
Например: необходимо использовать большее число точек для контроля
(Исследования)
ли
функциональной системы диагностирования
Общий порядок действий, приведённый на схеме, подходит для разработки как тестовой, так и функциональной системы диагностирования.
Функциональное диагностирование
При функциональном диагностировании глубину поиска дефектов, как правило, задают через указание конструктивных узлов ОД, с точностью до которой требуется знать место дефекта. Функциональное диагностироание вращающихся механизмов и машин целесообразно проводить виброакустическими методами и средствами.
Тестовое диагностирование
В отличие от функционального диагностирования, тестовое необходимо всегда, так как после изготовления машины необходимо проверить (протестировать) исправность ОД и средств его функционального диагностирования, которые могут быть неисправными и с помощью которых нельзя проверить ОД.
При выработке технических средств систем тестового диагностирования для проверки исправности, работоспособности и поиска дефектов ОД может потребоваться учёт большего числа факторов, чем при выборе технических средств функционального диагностирования.
Однако, в настояще время в виду усиления требований к универсализации ТСД, их компактности и минимизации всех затрат на их изготовление и обслуживание, всё большее внимание уделяется развитию технических средств функционального диагностирования, включающих элементы тестовой диагностики и позволяющих с высокой вероятностью обнаруживать большинство зарождающихся дефектов и наблюдать за их развитием в процессе работы машины; кроме того, такие средства сокращают время диагностирования и устраняют массогабаритные ограничения (т.е. когда контролируемые оптимальные точки доступны для установки только компактных датчиков, а не излучателей тестового сигнала с бльшими размерами). Экономически более эффективны и стремятся, чтобы универсально функционирующие ТДС были сопоставимы по полноте и глубине поиска дефектов с результатами, полученными системами тестовой диагностики.
Методология диагностирования
Диагностирование – системная задача этапов проектирвания, производсива (изготовления) и эксплуатации пищевого оборудования.
Содержание задач диагностирования, решаемых на этапах жизненного цикла объекта.
Жизненый цикл объекта |
Виды технического состояния ОД |
||||||
Этап |
Период |
Исправность |
Работоспособ ность |
Правильность функциониро-вания |
|||
Проверка |
Поиск дефек тов |
Проверка |
Поиск дефек тов |
Проверка |
Поиск дефек тов |
||
Производство |
Изготовление |
1 |
1 |
|
|
|
|
Наладка |
1 |
1 |
|
|
1 |
1 |
|
Сдача ОТК |
1 |
|
|
|
|
|
|
Эксплуатация |
Применение по назначению |
1 |
|
|
|
1 |
1 |
Профилактика (ТО) |
|
|
1 |
1 |
|
|
|
Ремонт |
1 |
1 |
|
|
1 |
1 |
|
Транспортирова ние, хранение |
|
|
1 |
1 |
|
|
|
Проектирование |
1 |
1 |
1 |
1 |
1 |
1 |
|
1 – операция выполняется
Системный характер задач диагностирования состоит в том, что они должны решаться комплексно для всех периодов и этапов жизненного цикла объекта, с тем чтобы повысить его надёжность и долговечность (т.е. соблюдается данная методология).
Общая метидика решения задач диагностирования
Заключается в выделении в множестве всех рассматриваемых технических состояний объекта некоторого подмножества, которому принадлежит действительное техничнское состояние обьекта.
I
– объект исправен и правильно
функционирует;
II – объект неисправен, но работоспособен и правильно функционирует;
III – объект неисправен, не работоспособен, но:
После проверки работоспособности могут остаться необнаруженные неисправности (дефекты), которые не препятствуют применению объекта по назначению (вмятина на дверце холодильника);
В правильно функционирующем объекте возможны неисправности, которые могут быть причиной неправильной работы объекта в других режимах (правильность функционирования определяется только в данном режиме работы машины в данный момент времени), тогда как работоспособный объект правильно функционирует во всех режимах;
IV – объект неисправен, неработоспособен и неправильно функционирует.
Е – множество рассматриваемых технических состояний ОД;
Е0 – исправное техническое состояние ОД;
Ен – подмножество, соответствующее неисправному объекту;
Е1, Е2 – подмножества, соответствующие работоспособному и неработоспособному объектам;
Е1(t), Е2(t) – соответственно правильное и неправильное функционирование объекта.
Так в задачах проверки исправности объекта множество Е состоит из двух подмножеств Е0 и Ен, а сама проверка заключается в том, чтобы определить, является ли его действительное техническое состояние Е* состоянием Е0 (объект исправен) или принадлежит подмножеству Ен (объект неисправен).
Ен= Е/ Е0
Деление на подмножества Е1(t) и Е2(t) не является строго фиксированным, а меняется в реальном времени и зависит от того, какую функцию (операцию или действие) реализует объект в текущий момент времени t применения его по назначению, т.е. в каком режиме в данный момент времени он работает.
При любом делении в подмножество Е1(t) постоянно входит как исправное состояние Е0, так и работоспособное состояние Е1.
