- •1 Выбор и обоснование метода автоматизации предприятия
- •2.Определение организационно-штатной структуры
- •3 Определение бюджета и временных рамок проекта
- •4.Формирование проектной группы и определение ее полномочий и обязанностей
- •5.Формирование целей автоматизации и критериев выбора
- •6.Выделение и формализация бизнес-процессов, согласно выбранному профилю автоматизации
- •7. Обоснование выбора технических параметров сервера системы
- •8 Оценка нагрузки создаваемой системой автоматизации на корпоративную сеть
- •Парус-Предприятие
- •Структура системы и варианты поставки
- •Достоинства системы:
- •Концепция системы.
- •Обзор системы «1с:Предприятие 8»
5.Формирование целей автоматизации и критериев выбора
Чтобы правильно выбрать систему автоматизации предприятия необходимо четко понимать цели самой автоматизации. На основе этих целей выдвигать конкретные требования, а затем формировать критерии выбора из возможных альтернатив.
Цели автоматизации:
- повышение прибыли;
- повышение производительности труда сотрудников, но не их сокращения;
- сокращение бумажного документооборота;
- оптимизация загрузки мощностей;
- повышение качества продукции;
- уменьшение складских запасов.
Все критерии, на основании которых будет производится выбор системы автоматизации можно ориентировочно разделить на несколько групп:
- функциональные критерии;
- технические;
- дополнительные.
К функциональным критериям относятся:
1.Модульная структура системы, которая осуществляет контроль качества выпускаемой
продукции;
2.Наличие модуля электронного документооборота;
3.Масштабируемость системы;
4.Обеспечение совместимости с существующими информационными системами;
5.Наличие модуля контроля качества продукции;
6.Обеспечение возможности планирования всех типов деятельности продаж, закупок,
человеческого ресурса для эффективного распределения ресурсов.
При формировании технических критериев необходимо учесть особенности инфраструктуры нашего предприятия, состояние клиентских компьютеров, пропускную способность сети и нагрузку, создаваемую на корпоративную сеть.
К техническим критериям относятся:
1) Требования к параметрам сервера;
2) Требования к серверной ОС;
3) Требования к базе данных;
4) Требования к корпоративной сети предприятия.
Эргономические критерии – те критерии, которые учитывают человеческих фактор.
К эргономическим критериям относятся:
1) Удобный, интуитивно-понятный интерфейс;
2) Наличие подробной электронно-справочной информации;
3) Поддержка различных языковых локаций;
4) Наличие различных сертификатов.
6.Выделение и формализация бизнес-процессов, согласно выбранному профилю автоматизации
Автоматизация предприятия производится по бизнес-процессам.
Первым автоматизируется коммерческий профиль с целью улучшения условий работы предприятия, например, для более эффективной продажи продукции или быстрой работы с клиентами.
Выделяют следующие бизнес-процессы коммерческого профиля:
1. Бизнес процесс «Продажи». Участник – менеджер по продажам.
Рисунок 6.1-Формализация процесса «Продажа»
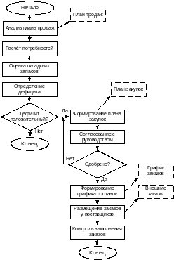
2. Бизнес процесс «Закупки». Участник – менеджер по закупкам.
Рисунок 6.2-Формализация процесса «Закупка»
3. Бизнес процесс «Реклама».
Рисунок 6.3-Формализация процесса «Реклама»
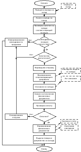
4. Бизнес процесс «Выдача со склада готовой продукции». Участники: менеджер по продажам, менеджер склада, бухгалтер.
.
Рисунок 6.4-Формализация процесса «Выдача со склада готовой продукции»
5. Бизнес процесс «Принятие товара на склад»
Рисунок 6.5-Формализация процесса «Принятие товара на склад»
