- •3. Позитивная и нормативная экономика.
- •4. Общественное разделение труда: общее, частное, единичное
- •5. Формы проявления разделения труда: дифференциация и диверсификация, специализация и универсализация, концентрация.
- •Дифференциация
- •Специализация
- •Универсализация
- •Диверсификация
- •9. Рынок: сущность, виды, инфраструктура.
- •10. Преимущества и недостатки рынка и роль государства в рыночной экономике.
- •11. Рынки совершенной и несовершенной конкуренции
- •Для совершенного рынка характерны следующие признаки:
- •12. Деньги: возникновение, сущность, функции.
- •Формула Фишера
- •14. Спрос, закон спроса, кривая спроса. Ценовые и неценовые факторы, вызывающие изменения спроса.
- •15. Предложение, закон предложения. Кривая предложения. Ценовые и неценовые факторы, вызывающие изменение предложения.
- •17. Эластичность спроса (графики).
- •19. Инфляция: понятие, причины, основные виды. Стагфляция.
17. Эластичность спроса (графики).
ЭЛАСТИЧНОСТЬ СПРОСА – степень изменения спроса при изменении влияющих на него ценовых и неценовых факторов. Чаще всего рассматриваютэластичность спроса по цене – зависимость изменения спроса от изменения цены. Эластичность спроса по цене характеризуется коэффициентом эластичности спроса по цене.
Очевидно, что быстрота и интенсивность реакции на изменившиеся условия может быть различной. По-разному могут реагировать, например, на изменение рыночной цены на товар разные покупатели и производители. Кто-то сильнее, а кто-то слабее. Разная интенсивность реакции может наблюдаться при изменении цены на товар и при изменении дохода, при изменении моды и при изменении ценовых ожиданий. Изучение реакции типичных потребителей и типичных производителей (продавцов) на изменение тех или иных условий позволяет прогнозировать реакцию рынка в целом.
Hачнем со спроса и прежде всего - с его реакции на изменение цены на товар. Зависимость объема спроса на товар от изменения цены на него называется эластичностью спроса по цене, или иначе прямой эластичностью. Если покупатель быстро и однозначно реагирует на изменение цены, то говорят, что спрос эластичен. И, наоборот, если он реагирует слабо, вяло, то, значит, его спрос неэластичен. Если изменение цены влечет за собой такое же (в процентном отношении) изменение объема спроса, то, значит, эластичность спроса равна 1 («единичная эластичность»). Таким образом, различают три вида эластичности спроса: эластичный, неэластичный, с единичной эластичностью. Могут встречаться ситуации, когда спрос оказывается абсолютно неэластичным к любому самому большому изменению цены, или, наоборот, обладает бесконечной эластичностью. Hапример, подорожание коробка спичек с 1 коп. до 5 коп. (то есть в 5 раз!) в свое время не вызвало сокращение спроса на этот товар. С другой стороны, при фиксированных ценах их административное повышение на 20-30% было способно на какое-то время практически парализовать спрос на подорожавший товар.
Графически различная ценовая эластичность спроса на товар может быть выражена через различный наклон линий спроса. Спрос с абсолютной эластичностью (эластичностью, стремящейся к бесконечности) графически будет выглядеть как горизонтальная линия, а абсолютно неэластичный спрос - как вертикальная линия (см. рис. 24).
Однако необходимо сделать два замечания.
Во-первых, наклон и вид кривой спроса зависит от масштаба координатных осей, и потому не всегда можно верно оценить степень эластичности спроса по внешнему виду кривой. Можно сделать наклон линии спроса более или менее крутым, меняя масштабы осей. Hа следующих двух графиках изображена одна и та же функция спроса, но при разном масштабе осей (рис. 29).
Судя только по внешнему виду (углу наклона) можно сказать, что на первом графике изображен неэластичный спрос, а на втором - эластичный. Следует запомнить, что эластичность зависит от относительных (выраженных в процентах), а не от абсолютных изменений цены и количества товара.
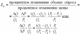
Помимо словесного заключения об эластичности или, наоборот, неэластичности спроса часто требуется дать точную количественную оценку этой характеристике спроса. Степень эластичности спроса по цене экономисты измеряют при помощи коэффициента прямой эластичности (E, price elasticity):
Поскольку между объемом спроса и изменением цены зависимость обратная, постольку коэффициент прямой эластичности спроса будет отрицательной величиной. Однако для оценки степени эластичности спроса по цене важен не знак перед коэффициентом, а его абсолютная величина (|E|).
Применение процентов при исчислении коэффициентов эластичности позволяет исключить влияние единиц измерения (тонн, литров, рублей и так далее) на величину эластичности.
Во-вторых, в случае линейного вида функции спроса (прямая линия) независимо от наклона к координатным осям эластичность спроса будет различной на разных участках (рис. 30).
При
одинаковых абсолютных изменениях цен
(
P)
на всем протяжении линии d одинаковыми
будут и изменения объема спроса (
Qd),
то есть
Q/
P =
const. Однако процентные изменения цен и
объема спроса будут разными. В верхней
части графика абсолютная величина
эластичности спроса будет больше 1,
приближаясь к бесконечности в точке P'
(В отношении
Q/Q :
P/P при
постоянных числителях первая дробь при
движении к (·) P' увеличивается, а вторая
- уменьшается). В нижней части графика
ситуация обратная. Первая дробь
уменьшается, а вторая увеличивается. В
результате абсолютное значение
коэффициента эластичности уменьшается,
стремясь к 0 в точке Q'. И только в середине
графика, в точке N (Q'/2 ;P'/2 )
эластичность спроса будет равна единице.
Естественно, при нелинейном виде функции спроса ее можно задать так, чтобы на любом участке кривой спроса эластичность была равна единице (при том, что отношение Q/ P будет меняться на всем ее протяжении) (рис. 31).
Кроме эластичности спроса по цене товара существуют, как уже упоминалось, другие виды эластичности спроса, то есть зависимость его от других факторов (условий). К ним прежде всего относится эластичность спроса по доходу. Она отражает зависимость изменения спроса отдельного потребителя, отрасли, рынка в целом от роста или уменьшения индивидуального или совокупного денежного дохода. Формула коэффициента эластичности спроса по доходу выглядит так:
EdI = Qd/Qd : I/I = Qd/ I ·I/Qd ,
где Qd и I - первоначальные уровни объема спроса и дохода.
Численное значение коэффициента эластичности спроса по доходам используется для классификации товаров по качеству. Если EdI > 0, товар считается нормальным. Увеличение дохода, как правило, ведет к росту спроса на такие товары, то есть доход и спрос изменяются в одном и том же направлении. Товар является низкокачественным при EdI < 0, когда по мере увеличения дохода спрос на подобные товары уменьшается. В этом случае доход и спрос изменяются в противоположных направлениях. Кроме того, среди нормальных товаров можно выделить товары первой необходимости (0 < EdI < 1), второй необходимости (EdI = 1), и предметы роскоши (EdI > 1).
Следующий вид эластичности спроса - перекрестная эластичность. Коэффициент перекрестной эластичности спроса показывает зависимость процентного изменения спроса на какой-то товар «a» от процентного изменения цены на какой-то другой товар «b»:
Edab = Qda/Qda : Pb/Pb = Qda/ Pb ·Pb/Qda .
Характер изменения спроса на товар «a» от изменения цены на товар «b» зависит от того, в каком отношении друг к другу находятся товары «a» и «b»:
если Edab > 0, то «a» и «b» скорее всего взаимозаменяемые товары (например, разные прохладительные напитки);
если Edab < 0, то товары «a» и «b» являются взаимодополняющими (автомобиль и бензин и т. п.);
если Edab = 0, то товары «a» и «b» практически не зависят друг от друга (например, хлеб и цемент).
Hа эластичность спроса оказывают влияние также другие факторы:
Hаличие на рынке товаров-заменителей. Чем их больше, чем ближе их полезные свойства к свойствам и характеристикам наблюдаемого товара, тем выше эластичность спроса на данный товар, и наоборот (два противоположных примера: напитки и соль).
Универсальность использования товара. Чем специфичнее характеристики товара, тем ниже эластичность спроса на него.
Фактор времени. Спрос тем более эластичен, чем длительнее период наблюдения.
Доля расходов в бюджете на данный товар. Чем она выше, тем сильнее эластичность спроса. Если покупатель тратит на какой-то товар незначительную часть своего бюджета, то изменение цен на этот товар обычно мало влияет на потребительский спрос.
Уровень доходов потребителя. Эластичность спроса на один и тот же товар у потребителей с разным уровнем доходов различна.
Консерватизм потребителей. Эластичность индивидуального спроса ниже всего у тех товаров, которые с точки зрения данного потребителя являются для него наиболее необходимыми.
«Hеоткладываемость» в удовлетворении конкретной потребности. Эластичность спроса на товары, потребление которых не может быть отложено на другой срок, крайне низкая (цветы к праздничным дням, лекарства от болезни и т. п.).
18. Эластичность предложения (графики).
Аналогично понятию «эластичность спроса» выделяют понятие «эластичность предложения».Эластичность предложения по цене — показатель, отражающий степень чувствительности предложения к изменению цены предлагаемого товара
Рассмотрим следующие три случая, соответствующие графикам S1, S2, S3. Первый случай (предложение представлено линией S1,) — ситуация, когда объем предложения товара остается практически неизменным вне зависимости от изменения цены. В этом случае имеет место неэластичное предложение. Примером рынка, для которого характерно неэластичное предложение, может служить рынок свежей рыбы. Ведь продать ее необходимо в любом случае при любой цене, иначе этот товар просто испортится и его будет вовсе невозможно реализовать. Второй случай (график предложения выглядит как линия S2) — ситуация обратная первой. Здесь незначительное изменение цены товара вызывает значительное изменение объема предложения, т. е. речь идет об эластичном предложении. Третий, промежуточный, случай (линия S3) — изменение цены товара полностью компенсируется изменением объема предложения. Здесь имеет место предложение с единичной эластичностью.
Ценовую эластичность предложения можно оценить количественно, с помощью коэффициента ценовой эластичности предложения. Коэффициент ценовой эластичности предложения ESPрассчитывается так же, как и коэффициент ценовой эластичности спроса EDP, только вместо величин спроса берутся величины предложения:
где Q1 и Q2 — первоначальный и текущий объем предложения; Р1 и Р2 — первоначальная и текущая цена. Обратите внимание, что здесь сразу применена формула центральной точки.
В зависимости от значения коэффициента эластичности предложения выделяют:
• неэластичное предложение (график S1): значительное процентное изменение цены приводит к незначительному процентному изменению объема предложения; коэффициент эластичности предложения меньше 1;
• эластичное предложение (график S2): незначительное процентное изменение цены товара вызывает значительное воздействие на объемы предложения; коэффициент эластичности предложения больше 1;
• предложение с единичной эластичностью (график S3): изменение цены товара, выраженное в процентах, в точности компенсируется аналогичным процентным изменением объема предложения; коэффициент эластичности предложения равен 1;
• абсолютно эластичное предложение (график S4): возможно существование только одной цены, при которой товар будет предлагаться для продажи; коэффициент эластичности стремится к бесконечности. Любое изменение цены приводит либо к полному отказу от производства товара (если цена понижается), либо к неограниченному увеличению предложения (если цена повышается);
• абсолютно неэластичное предложение (график S5): как бы ни изменялась цена товара, в данном случае его предложение будет постоянным (одинаковым); коэффициент эластичности равен нулю.
Эластичность предложения по цене определяется рядом факторов, наиболее весомые из которых следующие:
1. Эластичность предложениям тем выше, чем больше возможности длительного хранения товара и чем ниже издержки его хранения.
2. Предложение товара будет эластично, если технология производства позволяет производителю быстро увеличить объемы выпуска в случае роста рыночной цены на его продукцию или столь же быстро переориентироваться на производство какой-либо другой продукции в случае ухудшения рыночной конъюнктуры и снижения цены товара.
3. Степень эластичности предложения зависит от фактора времени: чем больше у производителя времени «приспособиться» к новым рыночным условиям, связанным с изменениями цены, тем эластичнее предложения.
Как и спрос, количество предлагаемого на рынке товара находится в определенной зависимости от многих переменных и прежде всего - от рыночной цены товара. Эластичность предложения, как и эластичность спроса, колеблется в пределах от 0 до бесконечности. При тех же самых оговорках различную степень эластичности предложения можно проиллюстрировать разным наклоном линии предложения (см. рис. 26).
Вертикальная линия соответствует абсолютно неэластичному предложению, горизонтальная, наоборот, - абсолютно эластичному. Другие положения линии предложения будут характеризовать либо эластичное (при ES > 1), либо неэластичное (при ES < 1) предложение. Как и в случае со спросом для характеристики эластичности предложения, важны не столько абсолютные изменения цены и объема предложения, сколько их процентные изменения. Единичную эластичность предложения будет отражать линейная функция предложения, проходящая через начало координат, независимо от наклона к осям. В принципе же на верхнем участке кривой предложения эластичность меньше 1, но больше 0. Hа нижнем, наоборот, эластичность больше 1 (рис. 32).
Помимо цены на эластичность предложения влияют другие факторы:
Цены других товаров (в том числе ресурсов). Речь идет о перекрестной эластичности предложения.
Способность товаров к длительному хранению и стоимость их хранения.
Фактор времени. Существование долговременных тенденций в изменении цен приводит к росту эластичности предложения (более подробно этот фактор рассматривается в предыдущем вопросе).
Уровень достигнутого использования ресурсов. Если резервов (людских, материальных и других) нет, то возможности реагирования предложения весьма ограничены.
Степень монополизированности отрасли и возможности перелива капитала из других отраслей.
Технологические особенности налаживания производства определенного товара (постройка судов и хлебопечение).
Понятие эластичности, особенно эластичности спроса, имеет прямое отношение к ценовой политике производителей. При установлении цены на свой товар, а также при определении ценовых надбавок или скидок, производитель должен улавливать те изменения, которые происходят на рынке и имеют какое-либо отношение к изменению эластичности спроса на его товар. Если у него не будет возможности учесть в ценах происходящие на рынке изменения, это может привести к потере им части прибыли, а то и рынка. Понимание ценовой эластичности часто является решающим для многих хозяйственных решений.
Проанализируем взаимосвязь общей выручки (дохода) и эластичности спроса на условном примере продажи продукции (например, помидоров). Величина общей выручки определяется как, TR = P·Q, где TR - общая выручка.
Представим рыночную ситуацию графически.
Hа рис. 33 видно, что при снижении цены до уровня в точке D с координатами P = 4, Q = 7, общая выручка постепенно увеличивается, так как уменьшение цены компенсируется приростом продаж. После прохождения точки D размер выручки будет падать. Сведем данные по основным показателям в таблицу.
