- •3.Структура имущества предприятия.
- •Источники собственных средств:
- •4.Состав и источник формирования имущества.
- •5.Регистры бухучета. Оборотная ведомость.
- •9.Синтетические и аналитические счета.
- •10.Балланс и принципы его составления.
- •25.Учет готовой продукции и ее реализация.
- •26.Учет товаров и расходов на продажу.
- •27.Учет затрат по экономическим элементам и статьям калькуляции.
- •Понятие себестоимости. Виды калькуляций
1.Организация бухучета.Пользователи бухгалтерской информации.
Бухучет-представляет собой систему сбора,регистрации и обобщения информации в денежном и натуральном выражении об имуществе и источниках его формирования путем сплошного,непрерывного и документального учета всех хозяйственных операций.
Бухучет может быть организован следующими способами:
1.Введение в штат должности бухгалтера.
2.Выделение подразделения бухгалтерии.
3.Выполнение учетной работы руководителем.
4.Заключение договора со сторонним бухгалтером.
5.Централизованная бухгалтерия.
Выделяют 3 группы пользователей бухгалтерской информации:
1.Внутренние пользователи(работники,высший управленческий персонал,менеджеры,руководители и операционисты подразделений).
Доступ к информации зависит от должности и выполняемых функций.
2.Сторонние пользователи с прямым финансовым интересом(банки,поставщики,потенциальные инвесторы).
Эти пользователи в основном имеют доступ только к публичной информации,общедоступный.
3.Сторонние пользователи с косвенным финансовым интересом(казначейство,представители внебюджетных фондов-имеют доступ к любой информации,необходимой для конкретной проверки,аудиторские фирмы).
2.План счетов.Нормативное регулирование бухучета.
Нормативное регулирование бухучета.
1)Законодательный уровень-федеральные законы,указы президента,постановление правительства о бухгалтерском учете.
2)Нормативный уровень-положения о бухгалтерском учете.
3)Методический-разьяснение ,дополнение,инструкции(план счетов).
4)Организационный-учетная политика предприятия.
План счетов.
В настоящий момент действует план счетов от 2000 г.Данным планом счетов пользуются все организации за исключением банковской сферы, бюджетной сферы.
Если организации недостаточно существующих счетов для учета своей деятельности,то она имеет право по согласованию с минфином ввести дополнительные счета,используя свободные коды.
Организации необязательно используют в учете все счета.Она выбирает счета,необходимые для работы и формирования рабочих планов счетов.
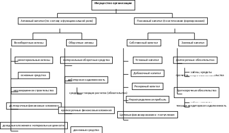
3.Структура имущества предприятия.
Обьекты бухучета.
Предметом является хозяйственная деятельность предприятия.
Обьекты:1)имущество организации;2)источники формирония имущества;3)хозяйственные операции вызывающие изменения 1) и 2).
Во внеоборотные активы входят:
нематериальные активы - право на пользование землей, водой и прочими природными ресурсами; патенты; изобретения, а также иные имущественные права, в том числе на промышленную и интеллектуальную собственность; объекты долгосрочного вложения, имеющие стоимостную оценку, но не являющиеся вещественными ценностями.
основные средства - здания, машины, оборудование, транспортные средства, инструмент и др.
незавершенное строительство - совокупность незаконченных и не введенных в действие объектов, строек: затраты на: строительные работы и реконструкцию, на проектно-изыскательские, геологоразведочные и буровые работы; затраты на строительно-монтажные работы, а также на инструменты и инвентарь, предусмотренные сметами на капитальное строительство; проектно-изыскательские работы; прочие затраты по капитальным вложениям;
доходные вложения в материальные ценности - вложения организации в часть имущества, здания, помещения, оборудование и другие ценности, имеющие материально-вещественную форму, предоставляемые организацией за плату во временное пользование (временное владение и пользование) с целью получения дохода;
долгосрочные финансовые вложения - финансовые вложения на срок более одного года: в долевое участие в уставном капитале других организаций; предоставление займов другим организациям под долговые обязательства; приобретение ценных бумаг (акций, облигаций и др.) на долговременной основе.
К оборотным активам относятся:
материальные оборотные средства:
производственные запасы: сырье, основные и вспомогательные материалы, топливо, малоценные и быстроизнашивающиеся предметы, покупные полуфабрикаты и комплектующие изделия, тара, используемая для упаковки и транспортировки продукции (товаров) и т. п. -участвуют только в одном производственном цикле, изменяя свою форму, вид и полностью перенося свою стоимость на изготовленную продукцию;
незавершенное производство: продукция (работы), не прошедшая всех стадий (фаз, переделов), предусмотренных технологическим процессом, а также изделия неукомплектованные, не прошедшие испытания и технической приемки;
готовая продукция, товары и прочие запасы.
денежные средства – сумма наличных денежных средств в кассе предприятия, свободные денежные средства, хранящиеся на расчетном, валютном и прочих счетах в банке, а также ценные бумаги (акции, облигации, сберегательные сертификаты, векселя) и прочие денежные средства предприятия,
средства в расчетах – дебиторская задолженность за товары и услуги, продукцию по выданным авансам, по полученным векселям, суммы за подотчетными лицами и др.
краткосрочные финансовые вложения – краткосрочные (на срок не более одного года) финансовые вложения предприятия в доходные активы (акции, облигации и другие ценные бумаги) других предприятий, объединений и организаций, денежные средства на срочных депозитных счетах банков, процентные облигации государственных и местных займов и др. - являются наиболее легко реализуемыми активами.
