- •Передмова
- •Тема 1 Теорії підприємств та основи підприємництва
- •Теоретичні аспекти проектування систем управління потенціалом підприємства
- •1.2 Основні складові системи управління потенціалом
- •1.3 Удосконалення управління ресурсовикористанням
- •Тема 2 Зовнішнє середовище господарювання підприємств
- •2.1 Поняття конкурентоспроможності потенціалу
- •Підприємства
- •2.2 Механізми, типи та умови забезпечення ефективності управління конкурентоспроможністю потенціалу підприємства
- •2.3 Формування конкурентних переваг потенціалу підприємства
- •Тема 3 Ринок і продукція
- •3.1. Різновиди стратегії підприємства на ринку
- •3.2 Асортиментна стратегія та принципи її формування
- •Тема 4 Планування діяльності підприємства.
- •4.1 Система планів підприємства
- •4.2 Методика планування обсягів виробництва
- •4.3 Обгрунтування беззбитковості виробничого плану
- •4.4 Методика перевірки економічної доцільності замовлень і асортименту
- •Тема 5 Персонал підприємства, продуктивність і оплата праці
- •5.1. Поняття механізму мотивації, структура системи
- •Управління ним
- •5.2. Сутність і основні критерії мотивації праці
- •Тема 6 Капітал підприємства
- •6.1. Економічна сутність оборотного капіталу та його
- •Призначення у діяльності підприємства
- •6.2 Джерела формування оборотного капіталу
- •6.3 Оцінка ефективності використання капіталу
- •Тема 7 Організація виробництва і забезпечення якості продукції
- •7.1 Поняття, управління та методи забезпечення
- •Якості продукції підприємства
- •Класифікація видів технічного контролю якості продукції на
- •7.2 Чинники формування конкурентоздатності продукції та шляхи її підвищення
- •Тема 8 Витрати на виробництво та реалізацію продукції
- •8.1. Сутність витрат виробництва
- •8.2 Оцінка поточних витрат виробництва
- •Показники собівартості повидла "Абрикосове" по плодоконсервному заводу
- •Тема 9 Фінансово-економічні результати діяльності підприємства
- •9.1 Сутність, функції та роль прибутку в умовах
- •Ринкової економіки
- •III. Залежно від методики оцінки визначають номінальний та реальний прибуток
- •V. Залежно від розмірів прибуток підприємства характеризується як мінімальний, цільовий або максимальний прибуток
- •9.2 Сутність та оцінка ефективності виробництва
- •Оцінка узагальнюючих показників економічної ефективності підприємства
- •9.3 Чинники зростання ефективності виробництва
- •Тема 10 Розвиток підприємства: сучасні моделі, трансформація та реструктуризація
- •10.1. Поняття структуризації потенціалу підприємства
- •Існує декілька підходів до структуризації потенціалу підприємства. Зупинимося на двох з них, що мають найбільш широке трактування в економічній літературі.
- •Характеристика ресурсних складових потенціалу підприємства
- •10.3 Завдання оптимізації структури потенціалу підприємства
- •Тема 11 Економічна безпека та антикризова діяльність
- •11.1 Організаційно-економічні передумови
- •Антикризового управління
- •11.2 Протиріччя та розбіжності у розвитку підприємства, що призводять до кризових явищ і процесів
- •11.3 Економічні механізми протидії кризовим явищам і процесам
- •11.4 Методика діагностики фінансово-економічного стану підприємства
- •Ілюстративно-табличний матеріал до окремих тем курсу
- •Тема 1. Теорії підприємств та основи підприємництва
- •Класифікація підприємств
- •Тема 2. Зовнішнє середовище господарювання підприємств.
- •Тема 4. Планування діяльності підприємства
- •Економіки
- •Тема 5. Персонал підприємства, продуктивність і оплата праці
- •Підприємства
- •Персоналу підприємства
- •Тема 6. Капітал підприємства
- •Господарським кодексом України
- •Тема 7. Організація виробництва і забезпечення якості продукції
- •Одиничні показники якості продукції
- •Тема 8. Витрати на виробництво та реалізацію продукції
- •Тема 9. Фінансово-економічні результати діяльності підприємства
- •Система показників ефективності виробництва
- •Тема 10. Розвиток підприємства: сучасні моделі, трансформація та реструктуризація
- •Т ема 11. Економічна безпека та антикризова діяльність
- •Підприємства
- •Підприємства
- •Визначення можливості банкрутства підприємств за е.Альтманом
- •Список використаних джерел
Тема 10. Розвиток підприємства: сучасні моделі, трансформація та реструктуризація
Рис. 1. Класифікація форм і видів реструктуризації підприємств
Рис. 2. Етапи проведення реструктуризації підприємства
Рис. 3. Можливі варіанти проведення реструктуризації суб’єктів господарювання
Рис. 4. Основні напрямки реструктуризації підприємства
Т ема 11. Економічна безпека та антикризова діяльність
так ні
так
ні
так
Рис. 1. Класична модель санації підприємства
Рис. 2. Види економічної безпеки підприємства
Рис. 3. Джерела негативного впливу на підприємство
Рис. 4. Головні функціональні цілі економічної безпеки
Підприємства
Рис. 5. Заходи щодо створення економічної безпеки підприємства
Рис. 6. Головні завдання служби безпеки підприємства
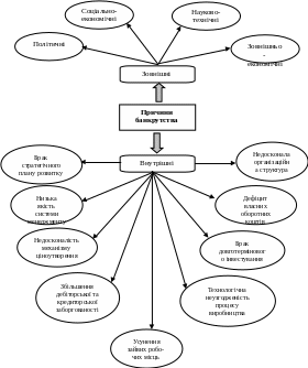
Рис. 7. Основні причини банкрутства підприємств
Рис. 8. Характерні симптоми банкрутства підприємства
Рис. 9. Основні етапи порушення справи про банкрутство
Підприємства
Таблиця 1
Визначення можливості банкрутства підприємств за е.Альтманом
Значення індексу “Z” |
Можливість банкрутства |
1,8 і нижче |
Дуже висока |
від 1,81 до 2,6 |
Висока |
від 2,61 до 2,9 |
Достатньо ймовірна |
від 2,91 до 3,0 і вище |
Дуже низька |
Рис. 10. Черговість задоволення претензій кредиторів
