- •Передмова
- •Тема 1 Теорії підприємств та основи підприємництва
- •Теоретичні аспекти проектування систем управління потенціалом підприємства
- •1.2 Основні складові системи управління потенціалом
- •1.3 Удосконалення управління ресурсовикористанням
- •Тема 2 Зовнішнє середовище господарювання підприємств
- •2.1 Поняття конкурентоспроможності потенціалу
- •Підприємства
- •2.2 Механізми, типи та умови забезпечення ефективності управління конкурентоспроможністю потенціалу підприємства
- •2.3 Формування конкурентних переваг потенціалу підприємства
- •Тема 3 Ринок і продукція
- •3.1. Різновиди стратегії підприємства на ринку
- •3.2 Асортиментна стратегія та принципи її формування
- •Тема 4 Планування діяльності підприємства.
- •4.1 Система планів підприємства
- •4.2 Методика планування обсягів виробництва
- •4.3 Обгрунтування беззбитковості виробничого плану
- •4.4 Методика перевірки економічної доцільності замовлень і асортименту
- •Тема 5 Персонал підприємства, продуктивність і оплата праці
- •5.1. Поняття механізму мотивації, структура системи
- •Управління ним
- •5.2. Сутність і основні критерії мотивації праці
- •Тема 6 Капітал підприємства
- •6.1. Економічна сутність оборотного капіталу та його
- •Призначення у діяльності підприємства
- •6.2 Джерела формування оборотного капіталу
- •6.3 Оцінка ефективності використання капіталу
- •Тема 7 Організація виробництва і забезпечення якості продукції
- •7.1 Поняття, управління та методи забезпечення
- •Якості продукції підприємства
- •Класифікація видів технічного контролю якості продукції на
- •7.2 Чинники формування конкурентоздатності продукції та шляхи її підвищення
- •Тема 8 Витрати на виробництво та реалізацію продукції
- •8.1. Сутність витрат виробництва
- •8.2 Оцінка поточних витрат виробництва
- •Показники собівартості повидла "Абрикосове" по плодоконсервному заводу
- •Тема 9 Фінансово-економічні результати діяльності підприємства
- •9.1 Сутність, функції та роль прибутку в умовах
- •Ринкової економіки
- •III. Залежно від методики оцінки визначають номінальний та реальний прибуток
- •V. Залежно від розмірів прибуток підприємства характеризується як мінімальний, цільовий або максимальний прибуток
- •9.2 Сутність та оцінка ефективності виробництва
- •Оцінка узагальнюючих показників економічної ефективності підприємства
- •9.3 Чинники зростання ефективності виробництва
- •Тема 10 Розвиток підприємства: сучасні моделі, трансформація та реструктуризація
- •10.1. Поняття структуризації потенціалу підприємства
- •Існує декілька підходів до структуризації потенціалу підприємства. Зупинимося на двох з них, що мають найбільш широке трактування в економічній літературі.
- •Характеристика ресурсних складових потенціалу підприємства
- •10.3 Завдання оптимізації структури потенціалу підприємства
- •Тема 11 Економічна безпека та антикризова діяльність
- •11.1 Організаційно-економічні передумови
- •Антикризового управління
- •11.2 Протиріччя та розбіжності у розвитку підприємства, що призводять до кризових явищ і процесів
- •11.3 Економічні механізми протидії кризовим явищам і процесам
- •11.4 Методика діагностики фінансово-економічного стану підприємства
- •Ілюстративно-табличний матеріал до окремих тем курсу
- •Тема 1. Теорії підприємств та основи підприємництва
- •Класифікація підприємств
- •Тема 2. Зовнішнє середовище господарювання підприємств.
- •Тема 4. Планування діяльності підприємства
- •Економіки
- •Тема 5. Персонал підприємства, продуктивність і оплата праці
- •Підприємства
- •Персоналу підприємства
- •Тема 6. Капітал підприємства
- •Господарським кодексом України
- •Тема 7. Організація виробництва і забезпечення якості продукції
- •Одиничні показники якості продукції
- •Тема 8. Витрати на виробництво та реалізацію продукції
- •Тема 9. Фінансово-економічні результати діяльності підприємства
- •Система показників ефективності виробництва
- •Тема 10. Розвиток підприємства: сучасні моделі, трансформація та реструктуризація
- •Т ема 11. Економічна безпека та антикризова діяльність
- •Підприємства
- •Підприємства
- •Визначення можливості банкрутства підприємств за е.Альтманом
- •Список використаних джерел
7.2 Чинники формування конкурентоздатності продукції та шляхи її підвищення
Конкурентноздатність продукції (послуги) залежить від ряду факторів, що впливають на перевагу товарів і визначають обсяг їхньої реалізації на даному ринку. Ці фактори можна вважати компонентами (складовими) конкурентноздатності і розділити на три групи: техніко-економічні, комерційні, нормативно-правові фактори.
Техніко-економічні фактори включають: якість, продажну ціну і витрати на експлуатацію (використання) чи споживання продукції або послуги. Ці компоненти залежать від: продуктивності й інтенсивності праці, витрат виробництва, наукомісткості продукції та ін.
Комерційні фактори визначають умови реалізації товарів на конкретному ринку. Вони включають: кон'юнктуру ринку (гострота конкуренції, співвідношення між попитом та пропозицією даного товару, національні і регіональні особливості ринку, що впливають на формування платоспроможного попиту на дану продукцію чи послугу.); наданий сервіс (наявність дилерських пунктів виробника і станцій обслуговування в регіоні покупця, якість технічного обслуговування, ремонту й інших наданих послуг); рекламу (наявність і дієвість реклами й інших засобів впливу на споживача з метою формування попиту); імідж фірми (популярність торгової марки, репутація фірми, компанії, країни).
Нормативно-правові фактори відбивають вимоги технічної, екологічної та іншої (можливо, морально-етичної) безпеки використання товару на даному ринку, а також патентно-правові вимоги (патентної чистоти і патентного захисту). У випадку невідповідності товару діючим у розглянутий період на даному ринку нормам і вимогам стандартів, і законодавства товар не може бути проданий на даному ринку. Тому оцінка цієї групи факторів і компонент за допомогою коефіцієнта відповідності нормативам позбавлений змісту.
Вище визначені фактори мають основний вплив на конкурентноздатність продукції (послуг). Визначити характер цієї залежності і виразити її кількісно важко, однак її наявність є стимулом для пошуку шляхів оцінки і підвищення конкурентноздатності. Найбільше для цієї мети підходять експертні методи. При цьому доцільно вивчати вплив зазначених факторів на перевагу товарів.
У сучасних умовах виникає необхідність у зміні орієнтирів і критеріїв оцінки розроблювальної продукції, та продукції, що випускається.
Під конкурентноздатністю товару розуміється сукупність його якісних і вартісних характеристик, що забезпечує задоволення конкретної потреби покупця і вигідно для покупця відрізняє від аналогічних товарів - конкурентів.
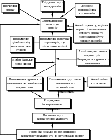
Конкурентноздатність продукції визначається сукупністю властивостей продукції, що входять до складу її якості і важливих для споживача, що визначають витрати споживача з придбання, споживання й утилізації продукції. Загальна схема оцінки конкурентноздатності продукції представлена на рисунку 7.5.
Рис 7.5. Схема забезпечення конкурентноздатності продукції
Вищевикладене має на увазі „комплексне дослідження ринку”.
Оцінка конкурентноздатності продукції починається з визначення мети дослідження:
якщо необхідно визначити положення даного товару в ряді аналогічних, тобто досить провести їхнє пряме порівняння з найважливіших параметрів;
якщо метою дослідження є оцінка перспектив збуту товару на конкретному ринку, то в аналізі повинна використовуватися інформація, що включає зведення про вироби, що вийдуть на ринок у перспективі, а також зведення про зміну діючих у країні стандартів і законодавства, динаміки споживчого попиту.
Незалежно від цілей дослідження, основою оцінки конкурентноздатності продукції є вивчення ринкових умов, що повинне проводитися постійно, як до початку розробки нової продукції, так і в ході її реалізації. Задача виражається у виділенні тієї групи факторів, що впливають на формування попиту у визначеному секторі ринку:
розглядаються зміни у вимогах постійних замовників продукції;
аналізуються напрямки розвитку аналогічних розробок;
розглядаються сфери можливого використання продукції;
аналізується коло постійних покупців.
Особливе місце у вивченні ринку займає довгострокове прогнозування його розвитку. На основі вивчення ринку і вимог покупців вибирається продукція, по якій буде проводитися аналіз формулювання вимог до майбутнього виробу, а далі визначається номенклатура параметрів, що беруть участь в оцінці.
При аналізі повинні використовуватися ті ж критерії, якими оперує споживач, вибираючи товар. По кожній із груп параметрів проводиться порівняння, що показує наскільки ці параметри близькі до відповідного параметру потреби.
Аналіз конкурентноздатності починається з оцінки нормативних параметрів. Якщо хоча б один з них не відповідає рівню, що запропонований діючими нормами і стандартами, то подальша оцінка конкурентноздатності продукції недоцільна, незалежно від результату порівняння по інших параметрах. У той же час, перевищення норм і стандартів, не може розглядатися як перевага продукції, оскільки з погляду споживача воно часто є марним і споживчої вартості не збільшує. Виключення можуть скласти випадки, коли покупець зацікавлений у деякому перевищенні діючих норм і стандартів у розрахунку на жорсткість їх у майбутньому.
Проведення методичного підрахунку групових показників, що у кількісній формі виражають розходження між аналізованою продукцією і потребою по даній групі параметрів, і дозволяє судити про ступінь задоволення потреби по цій групі. Розраховується інтегральний показник, що використовується для оцінки конкурентноздатності аналізованої продукції з усіх розглянутих груп параметрів в цілому.
Результати оцінки конкурентноздатності використовуються для здійснення висновку про неї, а також – для вибору шляхів оптимального підвищення конкурентноздатності продукції.
Однак факт високої конкурентноздатності самого виробу є лише необхідною умовою реалізації цього виробу на ринку в заданих обсягах. Варто також враховувати форми і методи технічного обслуговування, наявність реклами, торгово-політичні відносини між країнами тощо.
У результаті оцінки конкурентноздатності продукції можуть бути застосовані наступні шляхи її підвищення:
зміна складу, структури застосовуваних матеріалів (сировини, напівфабрикатів), що комплектують вироби чи конструкцію продукції;
зміна порядку проектування продукції;
зміна технології виготовлення продукції, методів іспитів, системи контролю якості виготовлення, збереження, упакування, транспортування, монтажу;
зміна цін на продукцію, цін на послуги, з обслуговування і ремонту, цін на запасні частини;
зміна порядку реалізації продукції на ринку;
зміна структури і розміру інвестицій у розробку, виробництва та збуту продукції;
зміна структури й обсягів коопераційних постачань при виробництві продукції і цін на комплектуючі вироби, та складу обраних постачальників;
зміна системи стимулювання постачальників;
зміна структури імпорту і видів імпортованої продукції.
Стратегія підвищення якості товару є найважливішою складовою частиною стратегії фірми.
