- •Передмова
- •Тема 1 Теорії підприємств та основи підприємництва
- •Теоретичні аспекти проектування систем управління потенціалом підприємства
- •1.2 Основні складові системи управління потенціалом
- •1.3 Удосконалення управління ресурсовикористанням
- •Тема 2 Зовнішнє середовище господарювання підприємств
- •2.1 Поняття конкурентоспроможності потенціалу
- •Підприємства
- •2.2 Механізми, типи та умови забезпечення ефективності управління конкурентоспроможністю потенціалу підприємства
- •2.3 Формування конкурентних переваг потенціалу підприємства
- •Тема 3 Ринок і продукція
- •3.1. Різновиди стратегії підприємства на ринку
- •3.2 Асортиментна стратегія та принципи її формування
- •Тема 4 Планування діяльності підприємства.
- •4.1 Система планів підприємства
- •4.2 Методика планування обсягів виробництва
- •4.3 Обгрунтування беззбитковості виробничого плану
- •4.4 Методика перевірки економічної доцільності замовлень і асортименту
- •Тема 5 Персонал підприємства, продуктивність і оплата праці
- •5.1. Поняття механізму мотивації, структура системи
- •Управління ним
- •5.2. Сутність і основні критерії мотивації праці
- •Тема 6 Капітал підприємства
- •6.1. Економічна сутність оборотного капіталу та його
- •Призначення у діяльності підприємства
- •6.2 Джерела формування оборотного капіталу
- •6.3 Оцінка ефективності використання капіталу
- •Тема 7 Організація виробництва і забезпечення якості продукції
- •7.1 Поняття, управління та методи забезпечення
- •Якості продукції підприємства
- •Класифікація видів технічного контролю якості продукції на
- •7.2 Чинники формування конкурентоздатності продукції та шляхи її підвищення
- •Тема 8 Витрати на виробництво та реалізацію продукції
- •8.1. Сутність витрат виробництва
- •8.2 Оцінка поточних витрат виробництва
- •Показники собівартості повидла "Абрикосове" по плодоконсервному заводу
- •Тема 9 Фінансово-економічні результати діяльності підприємства
- •9.1 Сутність, функції та роль прибутку в умовах
- •Ринкової економіки
- •III. Залежно від методики оцінки визначають номінальний та реальний прибуток
- •V. Залежно від розмірів прибуток підприємства характеризується як мінімальний, цільовий або максимальний прибуток
- •9.2 Сутність та оцінка ефективності виробництва
- •Оцінка узагальнюючих показників економічної ефективності підприємства
- •9.3 Чинники зростання ефективності виробництва
- •Тема 10 Розвиток підприємства: сучасні моделі, трансформація та реструктуризація
- •10.1. Поняття структуризації потенціалу підприємства
- •Існує декілька підходів до структуризації потенціалу підприємства. Зупинимося на двох з них, що мають найбільш широке трактування в економічній літературі.
- •Характеристика ресурсних складових потенціалу підприємства
- •10.3 Завдання оптимізації структури потенціалу підприємства
- •Тема 11 Економічна безпека та антикризова діяльність
- •11.1 Організаційно-економічні передумови
- •Антикризового управління
- •11.2 Протиріччя та розбіжності у розвитку підприємства, що призводять до кризових явищ і процесів
- •11.3 Економічні механізми протидії кризовим явищам і процесам
- •11.4 Методика діагностики фінансово-економічного стану підприємства
- •Ілюстративно-табличний матеріал до окремих тем курсу
- •Тема 1. Теорії підприємств та основи підприємництва
- •Класифікація підприємств
- •Тема 2. Зовнішнє середовище господарювання підприємств.
- •Тема 4. Планування діяльності підприємства
- •Економіки
- •Тема 5. Персонал підприємства, продуктивність і оплата праці
- •Підприємства
- •Персоналу підприємства
- •Тема 6. Капітал підприємства
- •Господарським кодексом України
- •Тема 7. Організація виробництва і забезпечення якості продукції
- •Одиничні показники якості продукції
- •Тема 8. Витрати на виробництво та реалізацію продукції
- •Тема 9. Фінансово-економічні результати діяльності підприємства
- •Система показників ефективності виробництва
- •Тема 10. Розвиток підприємства: сучасні моделі, трансформація та реструктуризація
- •Т ема 11. Економічна безпека та антикризова діяльність
- •Підприємства
- •Підприємства
- •Визначення можливості банкрутства підприємств за е.Альтманом
- •Список використаних джерел
Тема 6. Капітал підприємства
.
Рис. 1. Система показників ефективності використання основних фондів підприємства
І
ІІ
Рис. 2. Класифікація основних засобів
Рис. 3. Методи амортизації основних засобів
Рис. 4. Структура основних фондів
Рис. 5. Види оцінки основних фондів
Рис. 6. Види фізичного спрацювання і техніко-економічного старіння засобів праці підприємства
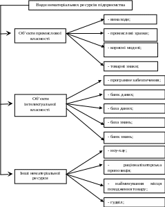
Рис. 7. Види нематеріальних ресурсів підприємства
Рис. 8. Сукупність об’єктів інтелектуальної власності за
Господарським кодексом України
Рис. 9. Склад нематеріальних активів підприємства
Рис. 10. Структура оборотних коштів підприємства
Рис. 11. Схема ефективності використання оборотних коштів підприємства
Рис. 12. Класифікація нормативів оборотних коштів
Рис. 13. Методи розрахунку нормативів оборотних коштів
