- •Черкаси - 2011
- •1.1. Загальна характеристика підприємства – нічого не виділяти!!!
- •1.2. Діагностика комерційної діяльності підприємства
- •1.2.1. Аналіз управління асортиментом товару
- •Структура асортименту товарів у ват «Гранд Маркет»
- •1.2.2. Аналіз системи постачання та збуту продукції
- •1.2.3. Оцінка та рівень застосування засобів стимулювання продажу
- •Вартість рекламних оголошень у друкованих джерелах та на радіо
- •1.2.4. Оцінка ефективності комерційної діяльності на підприємстві
- •1.3. Заходи щодо підвищення ефективності роботи підприємства та шляхи впровадження запропонованих пропозицій
МІНІСТЕРСТВО ОСВІТИ І НАУКИ, МОЛОДІ ТА СПОРТУ УКРАЇНИ
Черкаський державний бізнес-коледж
Кафедра економіки та підприємництва
З В І Т
про проходження практики
на матеріалах _________________________________
(база практики з вказанням підпорядкування)
Виконав:
студент ІІІ курсу, групи 1 КД-08
спеціальність: «Комерційна діяльність»
Горобець Анна Ігорівна
Керівники практики:
від коледжу ________________________________________
(підпис) (ініціали, прізвище)
від підприємства____________________________________
(посада) (підпис) (ініціали, прізвище)
МП
Черкаси - 2011
Зміст
ВСТУП
РОЗДІЛ 1. Організація комерційної діяльності підприємства
1.1.Загальна характеристика підприємства
1.2. Діагностика комерційної діяльності підприємства
1.2.1. Аналіз управління асортиментом товару
1.2.2. Аналіз системи постачання та збуту продукції
1.2.3. Оцінка та рівень застосування засобів стимулювання продажу
1.2.4. Оцінка ефективності комерційної діяльності на підприємстві
1.3. Заходи щодо підвищення ефективності роботи підприємства та шляхи впровадження запропонованих пропозицій
РОЗДІЛ 2. Індивідуальне завдання
ВИСНОВКИ
СПИСОК ВИКОРИСТАНИХ ДЖЕРЕЛ
ДОДАТКИ
Замість слова підприємство вказувати Ваше конкретне під-во.
Коли доопрацюєте звіт – розставити сторінки
ВСТУП
до 2-х сторінок!!
Розділ 1…….
1.1. Загальна характеристика підприємства – нічого не виділяти!!!
Повна назва підприємства – Відкрите акціонерне товариство «Гранд Маркет», що має приватну форму власності. ВАТ «Гранд Маркет» створене шляхом перетворення ЗАТ «Гранд Маркет» у ВАТ «Гранд Маркет» (від 1 липня 2006 року).
Головний офіс компанії знаходиться за адресою: м. Черкаси, вул. Б.Хмельницького, 55.
Мережа супермаркетів «Гранд Маркет» створена в грудні 2002 року і постійно розвивається відповідно до зростання купівельного попиту, збільшення споживчого ринку та розширення можливостей виробництва. Основною перевагою цих магазинів є швидкість і висока якість обслуговування.
Не виділяти!!!! Місія підприємства: бути улюбленим магазином в улюбленому місті, для улюблених покупців і люблячих продавців.
Засновниками є юридичні і фізичні особи, які набули права власності на акції. Дане товариство є юридичною особою з дати його державної реєстрації. Воно має цивільні права та обов’язки , здійснює свою діяльність відповідно до статуту та закону.
ВАТ «Гранд Маркет» має самостійний баланс, рахунки в банках, печатку кутовий штамп із своїм найменуванням, знак для товарів і послуг.
Товариство є власником:
майна, переданого йому засновниками та акціонерами у власність як вклад до статутного капіталу;
продукції, виробленої у результаті господарської діяльності;
одержаних доходів;
іншого майна, набутого на підставах, не заборонених законом.
ВАТ «Гранд Маркет» має право продавати, передавати безоплатно, обмінювати, здавати в оренду юридичним і фізичним особам засоби виробництва та інші матеріальні цінності.
Товариство створилося з метою здійснення підприємницької діяльності для одержання прибутку та максимізації добробуту акціонерів у вигляді зростання ринкової вартості акцій, а також отримання акціонерами дивідендів.
Основними напрямками діяльності ВАТ «Гранд Маркет» є:
У списках можна використовувати лише 1,2,3 або рисочки!
здійснення роздрібної торгівлі алкогольними виробами, пивом та безалкогольними напоями, продуктами харчування (в тому числі i власного виготовлення), тютюновими виробами, сільськогосподарською продукцією та рибопродуктами;
зберігання та переробка сільськогосподарської та харчової продукції;
надання послуг iз передпродажної підготовки товарів, маркетингових, консультаційних послуг;
надання посередницьких, комерційних, дилерських та дистриб’юторських послуг;
здійснення роздрібної торгівлі непродовольчими товарами;
обслуговування кафе, барів, ресторанів та інших підприємств громадського харчування;
виробництво та реалізація хлібобулочних та кондитерських виробів;
надання торгової та офісної площі в оренду.
Організація виробничої діяльності ВАТ «Гранд Маркет» насамперед пов’язана із прийомом замовлень на кулінарну продукцію. Процес взаємодії виробничих факторів на підприємстві, спрямований на перетворення вихідної сировини в готову продукцію, придатну до споживання або до подальшої обробки, утворює виробничий процес або виробництво. Основними елементами даного виробничого процесу є праця людей, предмети і засоби праці. За ступенем автоматизації виробничі стадії у кулінарному цеху ВАТ «Гранд Маркет» поєднують у собі ручні та механізовані процеси. Для здійснення виробничого процесу керівництво надає все необхідне матеріально-технічне забезпечення і відповідну організацію. Для поліпшення виробничої діяльності управлінський апарат підприємства постійно впроваджує комплекс відповідних поліпшувальних заходів, таких як: вдосконалення організації виробництва, поліпшення організації праці, раціоналізація елементів господарського механізму (системи управління, планування і прогнозування, фінансування, матеріального стимулювання, матеріально-технічного забезпечення, науково-технічного обслуговування виробництва).
Основні техніко-економічні показники, які характеризують результати діяльності ВАТ «Гранд Маркет» за останні два роки ВАТ «Гранд Маркет» наведені в таблиці 1.1. – вірно писати табл. 1.1.
Таблиця 1.1
Аналіз фінансових результатів ВАТ «Гранд Маркет» |
||||
Показники |
Попередній період |
Звітний період Що це конкретно за періоди???? |
Відхилення, тис. грн. |
Темп зростання,% |
Дохід від реалізації продукції (товарів, послуг), тис. грн. |
51 305,30 |
61 566,36 |
10 261,06 |
120 |
Податок на додану вартість, тис. грн. |
8 497,10 |
10 196,52 |
1 699,42 |
120 |
Інші вирахування з доходу, тис. грн. |
0,10 |
0,12 |
0,02 |
116 |
Чистий дохід від реалізації, тис. грн |
42 808,10 |
50 085,48 |
7 277,38 |
117 |
Собівартість реалізованої продукції (товарів, робіт, послуг) |
35 587,80 |
41 032,73 |
5 444,93 |
115,3 |
Валовий прибуток, тис. грн. |
7 220,30 |
8 303,35 |
1 083,05 |
115 |
Фінансовий результат від операційної діяльності, тис. грн. |
125,40 |
152,99 |
27,59 |
122 |
Фінансовий результат від звичайної діяльності до оподаткування, тис. грн. |
86,20 |
109,47 |
23,27 |
127 |
Чистий прибуток (збиток), тис. грн. |
64,10 |
82,69 |
18,59 |
129 |
Аналізуючи дані таблиці 1.1, можна зробити висновок, що на підприємстві дохід від реалізації зріс на 10 261,06 тис. грн. або на 20%. Динаміка росту обсягу доходу (виручки) від реалізації обумовлена зростанням споживчого попиту населення в середовищі діяльності підприємства????????????????. В зв’язку з цим збільшився і обсяг податку на додану вартість на 1 699,42 тис. грн.
Чистий дохід від реалізації збільшився на 7 277,38 тис. грн., тобто на 17%.
Собівартість реалізованої продукції (товарів, робіт, послуг) збільшилась на 5 444,93 або на 15,3%.
Валовий прибуток збільшився на 1 083,05 тис. грн. (на 15%).
Кінцевий результат діяльності ВАТ «Гранд Маркет» характеризує показник - прибутковість. В 2009-2010 ці роки мають бути вказані в таблиці 1.1!!!!!!!!!! роках прибуток має тенденцію до зростання. Так, загальна сума чистого прибутку в 2009 році становила 64,10 тис. грн., а в 2010 році відповідно 82,69 тис. грн. Тобто абсолютне відхилення становить 18,59 тис. грн., а у відсотковому вираженні – 29%.
Отже, на основі проведеного аналізу техніко-економічних показників фінансово-господарської діяльності ВАТ «Гранд Маркет» можна зробити висновок, що підприємство протягом 2009-2010 років працювало достатньо ефективно, що підтверджується зростанням обсягів доходу (виручки) від реалізації, прибутку, але має невикористаний потенціал. Тому для цього йому потрібно:
поповнювати і розширювати інформаційну базу;
підвищувати ефективність використання фінансових ресурсів;
розповсюджувати в рекламі інформацію про себе;
поновлювати матеріально-технологічну базу;
використовувати методи і прийоми економічного аналізу при оцінці ефективності господарської діяльності та прийнятті оптимальних управлінських рішень.
Також для оцінки техніко-економічних показників необхідно проаналізувати елементи операційних витрат (таблиця 1.2).
Таблиця 1.2
Аналіз елементів операційних витрат ВАТ "Гранд Маркет" |
||||
Показники |
Попередній період |
Звітний період |
Відхилення, тис. грн. |
Темп зростан-ня,% |
Матеріальні затрати. тис. грн |
328,10 |
360,91 |
32,81 |
110 |
Витрати на оплату праці, тис. грн |
1 665,70 |
1 982,18 |
316,48 |
119 |
Відрахування на соціальні заходи, тис. грн. |
610,60 |
665,55 |
54,95 |
109 |
Амортизація, тис. грн. |
218,90 |
258,30 |
39,40 |
118 |
Інші операційні витрати, тис. грн. |
4 310,70 |
5 215,95 |
905,25 |
121 |
Разом |
7 134,00 |
8 482,90 |
1 348,90 |
119 |
Аналізуючи дані таблиці 1.2, спостерігається те, що у звітному році порівняно з попереднім матеріальні затрати збільшились на 32,81 тис. грн., тобто на 10%.
Витрати на оплату праці збільшились 316,48 тис. грн., (на 19%) що свідчить про те, що управлінський апарат провадить матеріальне стимулювання персоналу.
Відрахування на соціальні заходи збільшились на 54,95 тис. грн, тобто на 9%.
Витрати на амортизацію у звітному році збільшились на 39,40 тис. грн., що у відсотковому вираженні становить 18%..
Інші операційні витрати збільшились на 905,25 тис. грн., тобто на 21%.
Фінансово-майновий стан підприємства визначався за допомогою аналізу відносних показників, що забезпечує пошук резервів підвищення рентабельності діяльності і зміцнення комерційного розрахунку як основи стабільної роботи підприємства, також це зумовить критичну оцінку результатів діяльності підприємства, дасть змогу визначити способи ефективнішого використання фінансових ресурсів.
Таблиця 1.3
Аналіз майнового стану ВАТ "Гранд Маркет" |
|||||
№ |
Показник |
Попередній період |
Звітний період |
Відхилення |
Темп зростан-ня,% |
1 |
Коефіцієнт зносу основних засобів |
0,26 |
0,23 |
-0,02 |
91 |
2 |
Коефіцієнт оновлення основних засобів |
0,15 |
0,15 |
0,00 |
102 |
3 |
Коефіцієнт вибуття |
0,07 |
0,08 |
0,01 |
113 |
З таблиці 1.3 видно, що у звітному році частка зношених основних засобів зменшилась на 9 %, що є позитивним результатом.
Натомість оновлення основних засобів збільшилось на 2%, тобто питома вага введених у звітному році ОЗ становить 15%.
Число вибулих основних засобів збільшилось на 13%, тобто частка виведених з експлуатації основних засобів становить 8%.
Таблиця 1.4
Аналіз платоспроможності (фінансової стійкості) ВАТ "Гранд Маркет" |
||||
Показник |
Попередній період |
Звітний період |
Відхилення |
Темп зростання, % |
Коефіцієнт платоспроможності (автономії) |
0,55 |
0,57 |
0,02 |
103 |
Коефіцієнт фінансування |
0,83 |
0,58 |
-0,24 |
71 |
Коефіцієнт забезпеченості власними оборотними засобами |
-0,17 |
0,27 |
0,44 |
158 |
Коефіцієнт маневреності власного капіталу |
-0,14 |
0,15 |
0,29 |
104 |
Коефіцієнт платоспроможності (автономії) у звітному періоді збільшився на 3%, це значить, що підприємство стало більш фінансово стійким та незалежним.
Коефіцієнт фінансування у звітному році зменшився на 29%, це означає, що власники в більшій частці фінансують своє підприємство.
Коефіцієнт забезпеченості власними оборотними засобами у звітному періоді збільшився на 58%, що є результатом ефективної діяльності.
Коефіцієнт маневреності власного капіталу збільшився на 4%, тобто зросла частина власного капіталу, яка використовується для фінансування поточної діяльності.
Таблиця 1.5
Аналіз ділової активності ВАТ "Гранд Маркет" |
||||
Показник |
Попередній період |
Звітний період |
Відхилення |
Темп зростання,% |
Коефіцієнт оборотності активів |
2,91 |
5,45 |
2,54 |
187 |
Коефіцієнт оборотності кредиторської заборгованості |
2,22 |
3,23 |
1,01 |
145 |
Коефіцієнт оборотності дебіторської заборгованості |
71,20 |
74,50 |
3,30 |
105 |
Коефіцієнт оборотності матеріальних запасів |
6,70 |
8,40 |
1,70 |
125 |
Коефіцієнт оборотності основних засобів |
6,81 |
7,96 |
1,15 |
117 |
Коефіцієнт оборотності власного капіталу |
4,55 |
5,83 |
1,28 |
128 |
У звітному році коефіцієнт оборотності активів збільшився на 87%, це означає, що за звітний період активи частіше оберталися в процесі реалізації продукції та товарів.
Коефіцієнт оборотності кредиторської заборгованості збільшився на 45% .
Коефіцієнт оборотності дебіторської заборгованості збільшився на 5%, це означає, що у звітному періоді кошти оберталися швидше, значить підприємство швидше отримує оплату по рахунках.
Коефіцієнт оборотності матеріальних запасів збільшився на 25%, тобто запаси обертаються частіше для забезпечення поточного обсягу продажу.
Коефіцієнт оборотності основних засобів збільшився на 17%.
Коефіцієнт оборотності власного капіталу збільшився на 28%, тобто у звітному році було ефективніше використання власного капіталу підприємства. – НЕ ПОТРІБНО!!!!!!!!!!!!
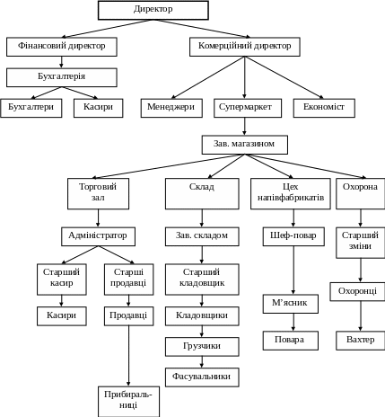
Організаційна структура компанії є лінійно-функціональною і має такий вигляд (рис. 1): - Цю інфу вкинути перед аналізом фінансових результатів!!!!!!! + Правильне оформлення рисунків!!!!!!!
Рисунок підписується внизу по центру!!!!!!!
Якою є дана оргструктура??????? Лінійна чи функціональна????
Персонал підприємства ВАТ «Гранд Маркет» складає 265 чоловік.
Організаційна структура ВАТ «Гранд Маркет» спрямована на встановлення чітких взаємозв’язків між окремими його підрозділами, розподіл між ними прав та відповідальності. Також велику частку контролю здійснює управлінський апарат.
Кадровий апарат ретельно підбирає персонал. Орієнтація на професійне виконання роботи на усіх рівнях є основною цінністю компанії. Увага, турбота, нормований графік роботи, повний соціальний пакет, уроки підвищення кваліфікації, кар'єрне зростання, корпоративні свята, безкоштовні санаторно-курортні путівки для зміцнення здоров'я - ось неповний перелік переваг, якими користуються працівники ВАТ «Гранд Маркет».
