- •Введение
- •Классификация сапр
- •Техническое обеспечение сапр
- •1. Организация технических средств сапр.
- •2 . Классификация тс сапр:
- •По функциональному признаку
- •По степени автоматизации
- •По методу считывания полуавтоматических устройств:
- •По способу отсчета текущих координат полуавтоматических устройств:
- •Группа тс подготовки и ввода данных
- •Группа тс передачи данных
- •Группа тс программной обработки данных
- •Группы тс отображения и документирования данных
- •Группа тс архива проектных решений
- •Группа тс оргтехники и оформления документации
- •По структурному признаку
- •3. Режимы работы ктс сапр.
- •4. Общие требования, пердъявляемые к ктс
- •Системные:
- •Функциональные:
- •Технические:
- •Организационно-эксплуатационные:
- •5. Устройства вывода графической информации.
- •6. Специализированные супроцессоры.
- •7. Технические средства связи эвм с удаленными пользователями
- •8. Вычислительные сети сапр
- •9. Принципы выполнения сетей сапр
- •10. Классификация лвс.
- •11. Доступ в локальных вычислительных сетях
- •12. Технические средства машинной графики
- •13. Классификация эвм.
- •1. Математическое обеспечение сапр
- •2. Требования к математическому обеспечению
- •3. Требования к математическим моделям
- •4. Классификация математических моделей
- •5. Методика получения математических моделей элементов и устройств автоматизации
- •1. Состав информационного фонда сапр
- •2. Основные требования к информационному обеспечению
- •3. Типы информации.
- •4. Виды автоматизированных информационных систем.
- •5. Базы данных.
- •6. Требования к бд
- •7. Субд
- •Порядок работы субд в одном из режимов:
- •8. Проектирование бд
- •9. Модели данных
- •1. Архитектура интеллектуальных сапр
- •2. Количественные и качественные характеристики исапр.
- •3. Моделирующая испр
- •4. Синтезирующая исапр
- •5. Общая характеристика методов синтеза
- •6. Методы структурного синтеза.
- •7. Типовые приемы структурного синтеза.
- •8. Методика синтеза.
Введение
Проектирование - это комплекс работ с целью получения описаний нового или модернизируемого технического объекта, достаточных для реализации или изготовления объекта в заданных условиях. В процессе проектирования возникает необходимость создания описания, необходимого для построения еще не существующего объекта. Получаемые при проектировании описания бывают окончательными или промежуточными. Окончательные описания представляют собой комплект конструкторско-технологической документации в виде чертежей, спецификаций, программ для ЭВМ и автоматизированных комплексов и т.д.
Процесс проектирования, осуществляемый полностью человеком, называют неавтоматизированным. В настоящее время наибольшее распространение при проектировании сложных объектов получило проектирование, при котором происходит взаимодействие человека и ЭВМ. Такое проектирование называют автоматизированным. Система автоматизированного проектирования - это организационно-техническая система, состоящая из комплекса средств автоматизации проектирования, взаимодействующего с подразделениями проектной организации и выполняющая автоматизированное проектирование.
Системы автоматизированного проектирования. Цели и задачи.
Причины создания САПР:
1. Разрозненность отдельных методов автоматизации (подготовка документации, чертежей, моделирование работы системы, оптимизация параметров, автоматизация экспертиз, обработка результатов, принятие решений по нескольким критериям).
Отсутствие методологического единства, которое не позволяло создать эффективную систему проектирования.
Выполнение большого объема работ в сжатые сроки.
Повышение требований к качеству проекта.
Цели САПР:
Повышение качества проекта
Снижение материальных затрат
Сокращение сроков проектирования
Уменьшение числа проектировщиков.
Повышение производительности их труда.
Для САПР характерно системное использование ЭВМ при рациональном распределении функций между человеком и ЭВМ.
Предмет САПР:
Формализация проектных процедур (решение системы уравнений).
Структурирование и типизация процессов проектирования.
Постановка модели, методов и алгоритмов решения проектных задач. Способы построения технических средств, способы создания языков, описание программ, банков данных, а также вопросы их объединения в единую проектирующую систему.
Для создания САПР необходимо:
Совершенствование проектирования на основе применения математических методов и средств вычислительной техники.
Автоматизация процесса обработки и выдачи информации.
Использование методов оптимизации и многовариантного проектирования. Применение математических моделей проектируемых объектов.
Создание банков данных со справочной информацией.
Повышение качества оформления проектной документации.
повышение творческой доли труда проектировщика за счет автоматизации нетворческих работ.
Унификация и стандартизация методов проектирования.
Подготовка и переподготовка специалистов в области САПР.
Взаимодействие САПР с автоматизированными системами различного уровня.
Принципы создания САПР:
САПР - комплекс средств автоматизации проектных работ взаимосвязанных с проектными организациями. САПР включает: технические средства, математическое и программное обеспечение, информационное обеспечение, лингвистическое обеспечение (специальное и проблемно-ориентированное).
При создании САПР учитывают принципы:
Целостность системы, взаимосвязь между подсистемами и ее элементами.
Совместимость, т.е. совместное функционирование составных частей САПР и открытость системы в целом.
Типизация, т.е. ориентирует на преимущественное создание и использование типовых унифицированных элементов САПР с последующей их модернизацией.
Развитие, т.е. совершенствование и обновление составных частей САПР, а также взаимодействие и расширение взаимосвязей с автоматизированными системами различного уровня и функционального назначения.
Иерархичность, т.е. проектирование по уровням структуры САПР.
Этапы проектирования
Проектирование делится на стадии, этапы и процедуры. Выделяют стадии научно-исследовательских работ (НИР), опытно-конструкторских работ (ОКР), эскизного проекта, технического проекта, рабочего проекта, испытаний опытного образца.
Проектное решение - описание объекта или его части, достаточное для принятия заключения об окончании проектирования или путях его продолжения. Проектная процедура - часть проектирования, заканчивающаяся получением проектного решения. Маршрутом проектирования называется последовательность проектных процедур, ведущая к получению требуемых проектных решений.
Проектные процедуры делятся на процедуры синтеза и анализа. Процедура синтеза заключается в создании описаний проектируемого объекта. В описаниях отображаются структура и параметры объекта (т.е. осуществляется структурный и параметрический синтез). Процедура анализа - исследование объекта. Собственно задача анализа формулируется как задача установления соответствия двух различных описаний одного и того же объекта. Одно из описаний считается первичным, и его корректность предполагается установленной. Другое описание относится к более подробному уровню иерархии, и его правильность нужно установить сопоставлением с первичным описанием. Такое сопоставление называют верификацией. Существует два метода верификации проектных процедур: аналитический и численный.
Проектирование как отдельных объектов, так и систем начинается с выработки технического задания (ТЗ) на проектирование. В ТЗ содержатся основные сведения об объекте проектирования, условиях его эксплуатации, а также требования, предъявляемые заказчиком к проектируемому изделию. Важнейшее требование к ТЗ - это его полнота. Выполнение этого требования определяет сроки и качество проектирования. Следующий этап - предварительное проектирование - связан с поиском принципиальных возможностей построения системы, исследованием новых принципов, структур, обоснованием наиболее общих решений. Результатом этого этапа является техническое предложение.
На этапе эскизного проектирования производится детальная проработка возможности построения системы, его результатом является эскизный проект.
На этапе технического проектирования выполняется укрупненное представление всех конструкторских и технологических решений; результатом этого этапа является технический проект.
На этапе рабочего проектирования производится детальная проработка всех блоков, узлов и деталей проектируемой системы, а также технологических процессов производства деталей и их сборки в узлы и блоки.
Заключительный этап - изготовление опытного образца, по результатам испытаний которого вносят необходимые изменения в проектную документацию.
Способы организации процесса проектирования
Задачи, решаемые на каждом этапе блочно-иерархического проектирования, делятся на задачи синтеза и анализа. Задачи синтеза связаны с получением проектных вариантов, а задачи анализа - с их оценкой. Синтез заключается в создании описания системы, а анализ – в определении свойств и исследовании работоспособности объекта по его описанию. Т.е. при синтезе создаются, а при анализе оцениваются проекты аппаратно-программных систем.
Задачи анализа при проектировании являются задачами исследования модели проектируемого объекта. Модели могут быть физическими (различного рода макеты, стенды) и математическими. Математическая модель - совокупность математических объектов (чисел, переменных, векторов, множеств и т.п.) и отношений между ними.
Математические модели объекта могут быть функциональными, если они отображают физические или информационные процессы, протекающие в моделируемом объекте, и структурными, если они отображают только структурные (в частном случае геометрические) свойства объектов. Функциональные модели объекта чаще всего представляют собой системы уравнений, а структурные модели объекта - это графы, матрицы и т.п.
Математическую модель объекта, полученную непосредственным объединением математических моделей элементов в общую систему, называют полной математической моделью. Упрощение полной математической модели объекта дает его макромодель. В САПР применение макромоделей приводит к сокращению затрат машинных времени и памяти, но за счет уменьшения точности и универсальности модели.
Процедуры анализа могут быть:
одновариантные. Задаются значения внутренних и внешних параметров и определяются значения выходных параметров объекта, т.е. однократно решаются уравнения составляющие математическую модель объекта.
многовариантные. Требуется многократное решение систем уравнения.
Различают синтез параметрический и структурный. Цель структурного синтеза - получение структуры объекта, т.е. состава его элементов и способа их связи между собой.
Ц
ель
параметрического синтеза
- определение числовых значений параметров
элементов. Если ставится задача
определения наилучших в некотором
смысле структуры и (или) значений
параметров, то такая задача синтеза
называется оптимизацией.
Часто оптимизация связана только с
параметрическим синтезом, т.е. с расчетом
оптимальных значений параметров при
заданной структуре объекта. Задачу
выбора оптимальной структуры называют
структурной
оптимизацией.
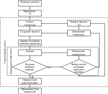
Проектирование АПС начинается с синтеза структуры. Для оценки этого варианта создается модель. После выбора исходных значений параметров выполняется анализ вариантов по результатам которого возможна оценка. Оценка АПС заключается в проверке работоспособности. Если решение не удовлетворительное то выбирается один из возможных вариантов улучшения проекта. Чаще изменяют числовые значения параметров элементов. Если ведется поиск наилучшего значения показателя качества, то процедура параметрического синтеза является процедурой оптимизации. Если путем параметрического синтеза не достигается необходимые условия работоспособности, то изменяют структуру АПС. Для новой структуры формируется новая модель и выполняется параметрический синтез. Если решения нет, то корректируется ТЗ.
Формализация проектных задач и возможности применения ЭВМ для их решения
Формализация проектной задачи является необходимым условием для ее решения на ЭВМ. К формализуемым задачам относятся прежде всего задачи, всегда считавшиеся рутинными, не требующими существенных затрат творческих усилий инженеров. Это процедуры изготовления конструкторской документации (КД) в условиях, когда содержание КД уже полностью определено, но еще не имеет принятой для хранения и дальнейшего использования формы (например, формы чертежей, графиков, схем, алгоритмов, таблиц соединений); процедуры проведения электрических соединений в печатных платах или выполнения фотоформ в полиграфии. Кроме рутинных к формализуемым задачам относится большинство задач анализа проектируемых объектов. Их формализация достигается благодаря развитию теории и методов автоматизированного проектирования, прежде всего моделирования. В то же время есть много проектных задач творческого характера, для которых способы формализации неизвестны. Это задачи, связанные с выбором принципов построения и организации объекта, синтеза схем и конструкций в условиях, когда выбор варианта производится среди неограниченного множества вариантов и не исключается возможность получения новых, ранее неизвестных решений.
Подход к решению задач указанных групп в САПР неодинаков. Полностью формализуемые задачи, составляющие первую группу задач, чаще всего решаются на ЭВМ без вмешательства человека в процесс решения. Частично формализуемые задачи, составляющие вторую группу задач, решаются на ЭВМ при активном участии человека, т.е. имеет место работа с ЭВМ в интерактивном режиме. Наконец, неформализуемые задачи, составляющие третью группу задач, решаются инженером без помощи ЭВМ.
В настоящее время одним из направлений развития математического обеспечения автоматизированного проектирования является разработка методов и алгоритмов синтеза на различных уровнях иерархического проектирования.
Виды обеспечения САПР
Система автоматизированного проектирования (САПР) - это совокупность средств и методов для осуществления автоматизированного проектирования. Она состоит из нескольких составных частей, называемых техническим, математическим, программным, лингвистическим, информационным, методическим и организационным обеспечением.
Техническое обеспечение САПР представляет собой совокупность взаимосвязанных и взаимодействующих технических средств, предназначенных для выполнения автоматизированного проектирования. Техническое обеспечение делится на группы средств программной обработки данных, подготовки и ввода данных, средств отображения и документирования, архива проектных решений, средств передачи данных.
Средства программной обработки данных представлены процессорами и запоминающими устройствами, т.е. устройствами ЭВМ, в которых реализуются преобразования данных и программное управление вычислениями. Средства подготовки, ввода, отображения и документирования данных служат для общения человека с ЭВМ. Средства архива проектных решений представлены внешними запоминающими устройствами. Средства передачи данных используются для организации связей между территориально разнесенными ЭВМ и терминалами (оконечными пунктами).
Математическое обеспечение САПР включает в себя математические модели (ММ) проектируемых объектов, методы и алгоритмы проектных процедур, используемые при автоматизированном проектировании. Элементы математического проектирования САПР чрезвычайно разнообразны. К ним относятся принципы построения функциональных моделей, методы численного решения алгебраических и дифференциальных уравнений, постановки экстремальных задач, поиска экстремума и т.д. Специфика предметных областей проявляется прежде всего в ММ проектируемых объектов, она заметна и в способах решения задач структурного синтеза. Формы представления математического обеспечения также довольно разнообразны, но его практическое использование происходит после реализации в программном обеспечении. Делится на:
Математические методы и построение на их основе математических моделей проектируемых объектов.
Формализованные описание технологии автоматизированного проектирования.
Программное обеспечение САПР объединяет собственно программы для систем обработки данных на машинных носителях и программную документацию, необходимую для эксплуатации программы. Программное обеспечение (ПО) делится на общесистемное, базовое и прикладное (специальное). Общесистемное ПО предназначено для организации функционирования технических средств, т.е. для планирования и управления вычислительным процессом, распределения имеющихся ресурсов, и представлено операционными системами ЭВМ и ВС. Общесистемное ПО обычно создается для многих приложений и специфики САПР не отражает. Базовое и прикладное ПО создаются для нужд САПР. В базовое ПО входят программы, обеспечивающие правильное функционирование прикладных программ.
В прикладном ПО реализуется математическое обеспечение для непосредственного выполнения проектных процедур. Прикладное ПО обычно имеет форму пакетов прикладных программ (ППП), каждый из которых обслуживает определенный этап процесса проектирования или группу однотипных задач внутри различных этапов.
Информационное обеспечение САПР объединяет всевозможные данные, необходимые для выполнения автоматизированного проектирования. Эти данные могут быть представлены в виде тех или иных документов на различных носителях, содержащих сведения справочного характера о материалах, комплектующих изделиях, типовых проектных решениях, параметрах элементов, сведения о состоянии текущих разработок в виде промежуточных и окончательных проектных решений, структур и параметров проектируемых объектов и т.п. Основная часть информационного обеспечения САПР - банк данных, представляющий собой совокупность средств для централизованного накопления и коллективного использования данных в САПР. Банк данных (БНД) состоит из базы данных и системы управления базой данных.
В состав информационного обеспечения входят:
Программные модули
Исходные и результирующие данные для программных модулей.
Нормативно-справочная документация, ГОСТы, руководящие материалы и указания, типовые проектные решения, текущая проектная документация, отражающая ход состояния выполнения проекта.
Способы ведения ИО:
Использование файловой системы.
Построение библиотек.
Использование БД.
Использование информационных программ-адаптеров.
Использование файловой системы и построение библиотек широко распространено, т.к. поддерживается средствами операционной системы. Эти способы применяются для хранения программных модулей, поддержки диалоговых сценариев, ввод крупных массивов исходных данных, хранение текстовых документов. Однако мало пригодны при операционной обработке данных.
Системы управления базами данных выполняют следующие функции:
1.Создание схемы БД.
2. Организация хранения БД.
3. Защита целостности БД.
4. Поддержание загрузки БД.
5. Предоставление пользователям доступа к БД
Информационные программы-адаптеры предназначены для межмодульного интерфейса. САПР оперирует с большим числом данных (входных промежуточных результирующих), поэтому области обмена удобно ориентировать в виде банков данных. Это позволяет часть функций выполняемых программ-адаптеров возложить на системы управления базами данных, что в итоге сокращает время на разработку информационного и программного обеспечения.
База данных (БД) - сами данные, находящиеся в запоминающих устройствах ЭВМ и структурированные в соответствии с принятыми в данной БД правилами. Система управления базой данных (СУБД) - совокупность программных средств, обеспечивающих функционирование БД. С помощью СУБД производятся запись данных в БД, их выборка по запросам пользователей и прикладных программ, обеспечивается защита данных от искажений, несанкционированного доступа и т.п.
Лингвистическое обеспечение САПР представлено совокупностью языков, применяемых для описания процедур автоматизированного проектирования и проектных решений. Основная часть лингвистического обеспечения - языки общения человека с ЭВМ.
Методическое обеспечение САПР составляют документы, характеризующие состав, правила отбора и эксплуатации средств автоматизированного проектирования. Допускается более широкое толкование понятия методического обеспечения, при котором под методическим обеспечением подразумевают совокупность математического, лингвистического обеспечения и названных документов, реализующих правила использования средств проектирования.
Организационное обеспечение САПР включает положения, инструкции, приказы, штатные расписания, квалификационные требования и другие документы, регламентирующие организационную структуру подразделений проектной организации и их взаимодействие с комплексом средств автоматизированного проектирования.
