- •Расчёт фундамента мелкого заложения:
- •Оценка конструктивной характеристики здания и сооружения.
- •Оценка инженерно-геологических и гидрологических условий площадки строительства.
- •Определение нагрузок, действующих на основание.
- •Определение глубины заложения фундаментов.
- •7. Определение формы и размеров подошвы фундамента в плане.
- •7.1 Определение размеров подошвы фундамента по заданному значению расчетного сопротивления грунта основания.
- •Определение осадки основания
- •Метод послойного суммирования.
- •Примечание: Если найденная по условию (8.5) нижняя граница сжимаемой тол -
- •9. Проектирование свайных фундаментов
- •9.1. Фундаменты из призматических свай.
- •9.2.Определение несущей способности сваи
- •9.3. Проверка усилий, передаваемых на сваи
- •9.4. Расчет осадки свайного фундамента
- •10.Технико-экономическое обоснование принятых вариантов устройства фундаментов.
- •Общие соображения о производстве работ нулевого цикла.
- •Литература
Определение нагрузок, действующих на основание.
Согласно заданию студент должен выполнить расчёт и проектирование оснований и фундаментов под стены и колонны здания для двух-трёх наиболее характерных сечений.
Нагрузки и воздействия, передаваемые фундаментами сооружений на основания, как правило, должны устанавливаться расчётом, исходя из рассмотрения совместной работы сооружения и основания или фундамента и основания.
Определение глубины заложения фундаментов.
Глубина заложения фундаментов является одним из основных факторов, обеспечивающих необходимую величину деформации, не превышающую предельную по условиям нормальной эксплуатации проектируемого здания и сооружения.
Глубина заложения фундаментов исчисляется от поверхности планировки или пола подвала до подошвы фундамента, при наличии бетонной подготовки до низа её.
Выбор глубины заложения фундаментов рекомендуется выполнять на основе технико-экономического сравнения различных вариантов фундаментов. Глубина их заложения должна определяться с учётом:
а
)
назначения, а также конструктивных
особенностей сооружения (наличия
техподполья, подвала, фундаментов под
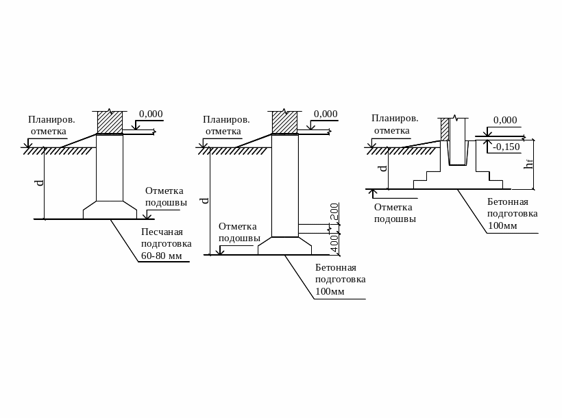
оборудование) (рисунок 5.1);
—
высота фундамента
Рисунок 5.1. Схемы к определению глубины заложения фундаментов.
а — для бескаркасных зданий;
б — для каркасных зданий.
б) размера и характера нагрузок и воздействий на фундаменты;
в) глубины заложения фундаментов примыкающих сооружений, фундаментов под оборудование, глубины прокладки коммуникаций (рисунок 5.2);
Р
исунок
5.2 Схемы к определению глубины заложения
фундаментов в зависимости от примыкающих
сооружений глубины расположения
коммуникаций.
Δ
h
a(tg
φ1
+ c1/p) (5.1)
где a – расстояние между фундаментами в свету;
φ1 и c1 – расчетные значения угла внутреннего трения и удельного сцепления грунта;
p – среднее давление под подошвой расположенного выше фундамента от расчетных нагрузок.
г) существующего и проектируемого рельефа застраиваемой территории;
д) инженерно-геологических условий площадки строительства (физико- механических свойств грунтов, характера напластований, наличия слоев, склонных к скольжению, карманов выветривания, пустот, образовавшихся вследствие растворения солей и пр.) (рисунок 5.3);
е) геологических условий площадки (уровней подземных вод и верховодки, а также возможных их изменений в процессе строительства и эксплуатации сооружения, агрессивности подземных вод и т.п.);
ж) глубины сезонного промерзания грунтов.
Р
исунок
5.3 Схемы к
назначению глубины заложения фундаментов
в зависимости от грунтовых условий.
При выборе глубины заложения фундаментов рекомендуется:
предусматривать заглубление фундаментов в несущий слой грунта на 10÷15см;
избегать наличия под подошвой фундамента слоя грунта малой толщины, если
его строительные свойства значительно хуже свойств подстилающего слоя;
закладывать фундаменты выше уровня подземных вод для исключения необходимости применения водопонижения при производстве работ;
при наличии в основании просадочных или набухающих грунтов глубину заложения фундаментов нужно принимать на одной отметке;
принимать минимальную глубину заложения фундаментов для уменьшения расхода материалов.
При наличии пучинистых грунтов (пески мелкие и пылеватые, глинистые и крупнообломочные грунты с глинистым заполнителем, расположенные вблизи уровня подземных вод) глубина заложения фундаментов назначается не менее расчетной глубины сезонного промерзания грунта, определяемой по формуле:
df = kh · dfn (5.2)
где kh – коэффициент, учитывающий влияние теплового режима сооружения и принимаемый: для наружных фундаментов отапливаемых зданий – по таблице 5.1; для наружных и внутренних фундаментов неотапливаемых зданий kh = 1.1, кроме районов с отрицательной среднегодовой температурой;
Таблица 5.1 ( I )* Значение коэффициента kh
Особенности сооружения |
Коэффициент kh при расчетной среднесуточной температуре воздуха в помещении, примыкаю- щем к наружным фундаментам, °С
|
||||
0 |
5 |
10 |
15 |
20 и более |
|
Без подвала с полами, устраиваемыми: |
|
|
|
|
|
по грунту………………… |
0.9 |
0.8 |
0.7 |
0.6 |
0.5 |
на лагах по грунту………. |
1.0 |
0.9 |
0.8 |
0.7 |
0.6 |
по утепленному цоколь- ному перекрытию……….. |
1.0 |
1.0 |
0.9 |
0.8 |
0.7 |
С подвалом или техничес- ким подпольем………….. |
0.8 |
0.7 |
0.6 |
0.5 |
0.4 |
Примечания:
1.Значения коэффициента kh относятся к фундаментам, вылет подошвы которых от внешней грани стены составляет менее 0.5 м; при длине консоли 1.5 м и более значения коэффициента повышаются на 0.1, но не более чем до 1; при промежуточных значениях длины консоли коэффициент kh определяется интерполяцией.
2. К помещениям, примыкающим к наружным фундаментам, относятся подвалы и технические подполья, а при их отсутствии – помещения I-го этажа.
3. При промежуточных значениях температуры воздуха коэффициент kh принимается с округлением до ближайшего меньшего значения, указанных в таблице 5.1 .
*В скобках дана нумерация по СНиП 2.02.01 - 83. «Основания зданий и сооружений».
Глубина заложения фундаментов отапливаемых сооружений по условиям исключения морозного пучения грунтов основания должна назначаться:
для наружных стен и колонн – по условиям, изложенным в таблице 5.2;
для внутренних стен и колонн – независимо от расчётной глубины промерзания грунтов.
Для наружных и внутренних фундаментов отапливаемых сооружений с холодными подвалами и техническими подпольями (имеющими отрицательную температуру в зимний период) глубину заложения следует принимать по таблице 5.2, считая от пола или технического подполья.
Таблица 5.2 (2)* Глубина заложения фундаментов по условиям морозного пучения грунтов основания.
Грунты, находящиеся под подошвой фундамента |
Глубина заложения фундаментов при глубине расположения уровня подземных вод, м
|
|
dω df + 2 |
dω > df + 2 |
|
Скальные, крупнообломочные с песчаным заполнителем, пески гравелистые, крупные и средней крупности |
Не зависит от df |
Не зависит от df |
Пески мелкие и пылеватые |
Не менее df |
То же |
Супеси с показателем текучести: |
|
|
IL < 0……………….. |
То же |
>> |
IL
|
>> |
Не менее df |
Суглинки, глины, а также крупно- обломочные грунты с пылевато- глинистым заполнителем при по- казателе текучести грунта или заполнителя: IL 0.25 |
>> |
То же |
То же, при IL < 0.25 |
>> |
Не менее 0.5df |
Примечания:
1. Глубину заложения фундаментов допускается принимать независимо от расчётной глубины промерзания df , если соответствующие грунты, указанные в настоящей таблице, залегают до глубины не менее нормативной глубины промерзания dfn .
2. Положение уровня подземных вод и верховодки принимается с учетом возможных их изменений в процессе строительства и эксплуатации сооружения.
*В скобках дана нумерация по СНиП 2.02.01 - 83. «Основания зданий и сооружений».
Нормативную глубину сезонного промерзания грунта dfn, м, при отсутствии данных многолетних наблюдений следует определять на основе теплотехнических расчетов. Для районов, где глубина промерзания не превышает 2,5 м, ее нормативное значение допускается определять по формуле
(5.3)
где Mt - безразмерный коэффициент, численно равный сумме абсолютных значений среднемесячных отрицательных температур за зиму в данном районе, принимаемых по СНиП «Строительная климатология и геофизика», а при отсутствии в них данных для конкретного пункта или района строительства - по результатам наблюдений гидрометеорологической станции, находящейся в аналогичных условиях с районом строительства;
d0 - величина, принимаемая равной, м, для:
суглинков и глин - 0,23;
супесей, песков мелких и пылеватых - 0,28;
песков гравелистых, крупных и средней крупности - 0,30;
крупнообломочных грунтов - 0,34.
Значение d0 для грунтов неоднородного сложения определяется как средневзвешенное в пределах глубины промерзания
(5.4)
dfh – нормативная глубина сезонного промерзания грунтов, допускается определять по схематической карте (рисунок 5.4).
При строительстве
на суходоле минимальная глубина заложения
подошвы фундамента
.
При возможности размыва грунта фундаменты
мостовых опор должны быть заглублены
не менее чем на 2,5 м от дна водотока после
его размыва расчетным паводком.
Фактическая глубина заложения фундамента зависит от всех перечисленных факторов и при сооружении фундаментов в открытом котловане ее следует назначать в пределах от 3 до 6 м, считая от поверхности воды в водоеме.
В выбранный несущий слой грунта фундамент должен быть заглублен не менее чем 0,5 м, учитывая возможность наклонного расположения слоев. Глубина заложения подошвы фундамента окончательно назначается при определении площади подошвы и проверке напряжений под подошвой фундамента.
Рисунок 5.4 Схематическая карта
6. Обоснование выбора типа основания и фундаментов.
При большом различии инженерно-геологических и гидрогеологических условий, а также разнообразии конструкций зданий и сооружений, применяемых в массовом строительстве, исключает стандартный подход к проектированию оснований и фундаментов и поэтому выбор наиболее рационального типа основания и фундамента в каждом конкретном случае требует творческого применения знаний теоретического курса.
Правильный выбор типа основания и фундамента возможен на основе лишь тщательного изучения совместной работы между основанием, фундаментом и надфундаментными конструкциями. Только в этом случае можно назначить наиболее целесообразные в технико-экономическом отношении варианты оснований и фундаментов.
Выбор типа основания и фундаментов производится на основе анализа геологических и гидрогеологических условий участка строительства с учетом климатических условий (глубины промерзания), величины нагрузки от сооружения и его конструктивных особенностей. При этом в проекте должны быть учтены новейшие отечественные достижения в области механики грунтов и фундаментостроения, а также реальные условия строительства.
При выборе технически возможных и рациональных вариантов студент должен идти от простых решений к более сложным, обеспечивающих нормальную эксплуатацию здания или сооружения.
Предварительная оценка области применения фундаментов различных типов в зависимости от грунтовых условий может быть выполнена с помощью таблицы 6.1, в которой указаны случаи безусловного применения фундаментов соответствующего типа либо случаи, когда необходимо выполнение вариантного проектирования.
Таблица 6.1. Область применения фундаментов различных видов.
Основания |
Грунты |
Тип фундамента |
|||
прорезаемые |
основания |
на естествен - ном основании |
на уплотненном или искусственно закрепленном основании |
свайные |
|
Однослойные |
слабые………………… средние……………….. плотные………………. |
± ± + |
± ± – |
± ± – |
|
|
слабые |
средние |
± |
± |
± |
Двухслойные |
плотные |
± |
± |
± |
|
средние |
слабые |
– |
± |
± |
|
плотные |
± |
– |
± |
||
|
плотные |
слабые |
± |
± |
– |
|
средние |
± |
± |
– |
|
Условные обозначения:
“+” – рекомендуется для применения;
“±” – требуется вариантное проектирование;
“–” – не рекомендуется для применения.
Студент должен рассматривать в курсовом проекте не менее 2-х, а в дипломном проекте 3-х или 4-х вариантов оснований и фундаментов, из которых один из вариантов – фундаменты на естественном или искусственном основании, а другие - свайные фундаменты, забивные фундаментные блоки ребристой конструкции, вытрамбованные котлованы и др.
Принятые варианты необходимо согласовать с преподавателем.
Для каждого варианта необходимо в пояснительной записке вычертить масштабный эскиз сечения фундамента на фоне литологического разреза, как это показано на рисунке 6.1
Рисунок 6.1 Примеры вариантов устройства оснований и фундаментов.
