Случайные величины. Дискретная случайная величина
Случайной называют величину, которая в результате испытания примет одно и только одно из возможных значений, наперед неизвестное и зависящее от случайных причин, которые заранее не могут быть учтены.
Обозначают случайные величины буквами Х, Y,Z,а их возможные значения — х, у,z.
Дискретной называют случайную величину, которая принимает отдельные, изолированные друг от друга значения с определенными вероятностями. Число возможных значений дискретной случайной величины может быть конечным или бесконечным, но счетным.
Дискретная случайная величина может быть задана рядом распределения — это соответствие между возможными значениями и их вероятностями:
pi=P(X=xi), i = 1,n.
События X = x1, X = x2,..., X = xnобразуют полную группу, следовательно, сумма вероятностей этих событий равна единице:
Ряд распределения дискретной случайной величины можно изобразить графически в виде полигона или многоугольника распределения вероятностей. Для этого по горизонтальной оси в выбранном масштабе нужно отложить значения случайной величины, а по вертикальной — вероятности этих значений, тогда точки с координатами (xi,pi) будут изображать полигон распределения вероятностей; соединив же эти точки отрезками прямой, получим многоугольник распределения вероятностей.
Пример 1. Пусть Х — дискретная случайная величина, заданная рядом распределения
Х |
-2 |
-1 |
0 |
2 |
4 |
Р |
0,1 |
0,2 |
0,3 |
0,2 |
0,2 |
Построить полигон и многоугольник распределения вероятностей.
Решение. На оси Х откладываем значения xi, равные -2, -1, 0, 2, 4, а по вертикальной оси вероятности этих значений (рис. 1):
Рис. 1
Точки A1A2, A3, A4, A5изображают полигон распределения, а ломанаяA0A1A2A3A4A5A6— многоугольник распределения вероятностей.
Дискретная случайная величина может быть задана функцией распределения. Функцией распределения случайной величины Х называется функция F(x), выражающая для каждого х вероятность того, что случайная величина Х примет значение меньшее х:
F(x)=P(X <x)
Функцию F(x) иногда называют интегральной функцией распределения.
Если значения случайной величины — точки на числовой оси, то геометрически функция распределения интерпретируется как вероятность того, что случайная величина Х попадает левее заданной точки х (рис. 2):
F(x)
F(x)обладает
свойствами:
1. Функция распределения случайной величины есть неотрицательная функция, заключенная между нулем и единицей:
0<F(x)< 1.
Утверждение следует из того, что функция распределения — это вероятность.
2. Функция распределения есть неубывающая функция на всей числовой оси.
3. На минус бесконечности функция распределения равна нулю, на плюс бесконечности равна 1.
4. Вероятность попадания случайной величины в интервал [x1, x2) (включая x1) равна приращению ее функции распределения на этом интервале, т.е.
P(x1≤X<x2)=F(x2)-F(x1).
Числовые характеристики случайной величины
Математическое ожидание М(Х)дискретной случайной величины
П
усть
случайная величина Х
может
принимать только значения x1,
x2,...,
xn,
вероятности которых соответственно
равны p1,p2,…,pn.
Тогда математическое ожидание
М(Х)случайной
величины Х
определяется
равенством
Из определения следует, что математическое ожидание дискретной случайной величины есть неслучайная (постоянная) величина.
М
атематическое
ожидание приближенно равно среднему
арифметическому значений случайной
величины:
Свойства математического ожидания
1. Математическое ожидание постоянной величины равно самой постоянной
M(C) = C .
2. Постоянный множитель можно выносить за знак математического ожидания
M (CX) = CM (X).
3. Математическое ожидание алгебраической суммы конечного числа случайных величин равно алгебраической сумме их математических ожиданий
M(X±Y) = M(X)±M(Y).
4. Математическое ожидание произведения конечного числа независимых случайных величин равно произведению их математических ожиданий
M (XY )= M (X) M(Y).
5. Математическое ожидание отклонения случайной величины от ее математического ожидания равно нулю
M (X - M (X ))= 0.
Дисперсия случайной величины
Только математическое ожидание не может в достаточной степени характеризовать случайную величину.
На практике часто требуется оценить рассеяние возможных значений случайной величины вокруг ее среднего значения.
Дисперсией D(X) случайной величины Х называется математическое ожидание квадрата ее отклонения от ее математического ожидания:
D( X) = M[X - M (X )]2.
Дисперсия — это мера рассеяния случайной величины около ее математического ожидания.
Если Х — дискретная случайная величина, то дисперсию вычисляют по следующим формулам:
где а = М(Х);
d(x)=m(x2 )-(m(x))2.
Свойства дисперсии случайной величины
1. Дисперсия постоянной величины С равна нулю
d(c)=0.
2. Постоянный множитель можно выносить за знак дисперсии, возводя его в квадрат
d(cx)= C2d(x) .
3. Дисперсия суммы двух независимых случайных величин равна сумме дисперсий этих величин
d(x+y)=D(x)+d(y) .
4. Дисперсия разности двух независимых случайных величин равна сумме их дисперсий
d(x-y)=D(x)+d(Y).
Для оценки рассеяния возможных значений случайной величины вокруг ее среднего значения кроме дисперсии служат и некоторые другие характеристики. К их числу относится среднее квадратическое отклонение.
Средним квадратическим отклонением случайной величины Х называется арифметическое значение корня квадратного из ее дисперсии
.
Среднее квадратическое отклонение характеризует степень отклонения случайной величины от ее математического ожидания и имеет размерность значений случайной величины.
Рассмотрим некоторые распределения дискретной случайной величины.
Биномиальный закон распределения
Если вероятность появления события А в каждом испытании постоянна и равна р,то число появлений события А— дискретная случайная величина Х, принимающая значения 0, 1, 2, …, m, с вероятностями
Pn(m)=Cmpmqn-m(формула Бернулли), где 0<p<1, q= 1 - p,m= 0,1, ...,n.
Математическое ожидание и дисперсия случайной величины Х, распределенной по биномиальному закону, вычисляется по формулам:
M (X ) = np,
D( X )=npq.
Пример 2. В аккредитации участвуют 4 коммерческих вуза. Вероятности пройти аккредитацию и получить сертификат для этих вузов, соответственно равны 0,5; 0,4; 0,3; 0,2. Составить закон распределения числа коммерческих вузов, не прошедших аккредитацию. Найти числовые характеристики этого распределения.
Решение. В качестве случайной величины х выступает число коммерческих вузов, не прошедших аккредитацию. Возможные значения, которые может принять случайная величина х: 0, 1, 2, 3, 4.
Для составления закона распределения необходимо рассчитать соответствующие вероятности.
Обозначим через событие a1— первый вуз прошел аккредитацию, a2— второй, a3— третий, a4— четвертый. Тогда P(A1)= 0,5; P(A2)= 0,4; P(A3)= 0,3; P(A4)= 0,2.
Вероятности
для вузов не пройти аккредитацию
соответственно равны P(
)
=1— 0,5=0,5; P( )= 1 — 0,4 = 0,6; p( )= 1 — 0,3 = 0,7; p( )= 1 — 0,2 = 0,8. Тогда имеем:
Х |
0 |
1 |
2 |
з |
4 |
Р |
0,012 |
0,106 |
0,320 |
0,394 |
0,168 |
П
Проверка: 0,012 + 0,106 + 0,32 + 0,394 + 0,168 = 1. Вычислим
Проверка: 0,012 + 0,106 + 0,32 + 0,394 + 0,168 = 1. Вычислим
Вероятность того, что в библиотеке необходимая студенту книга свободна, равна 0,3. Составить закон распределения числа библиотек, которые последовательно посетит студент, чтобы взять необходимую книгу, если в городе 3 библиотеки.
Решение. В качестве случайной величины Х выступает число библиотек, которые посетит студент, чтобы получить необходимую книгу. Возможные значения, которые примет случайная величина х:1, 2, 3.
Обозначим через событие A1— книга свободна в первой библиотеке,A2— во второй, A3— в третьей. ТогдаP(A1)=Р(A2)=P(A3)= 0,3. Вероятность противоположного события, что книга занята = 1 - 0,3 = 0,7.
Для составления закона распределения рассчитаем соответствующие вероятности:
З
апишем
закон распределения в виде таблицы.
х |
1 |
2 |
3 |
р |
0,3 |
0,21 |
0,49 |
Проверка: 0,3 + 0,21 + 0,49 = 1.
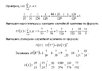
Пример 4.Из поступающих в ремонт 10 часов 7 нуждаются в общей чистке механизма. Часы не рассортированы по виду ремонта. Мастер, желая найти часы, нуждающиеся в чистке, рассматривает их поочередно и, найдя такие часы, прекращает дальнейший просмотр. Составить закон распределения числа просмотренных часов. Найти математическое ожидание и дисперсию этой случайной величины.
Решение. В качестве случайной величины х выступает число просмотренных часов. Возможные значения, которые примет случайная величина х:1, 2, 3, 4. Все значения случайной величины зависимы.
Для составления закона распределения вычислим вероятности того, что случайная величина примет каждое из своих возможных значений. Для расчета вероятностей будем использовать формулу классической вероятности и теорему умножения для зависимых событий.
Пусть событие a1— первые, взятые наугад, часы, нуждающиеся в чистке,
a2— вторые, a3— третьи, a4— четвертые. Тогда имеем:
Х |
1 |
2 |
3 |
4 |
Р |
7/10 |
7/30 |
7/120 |
1/120 |
Пример 5.
Имеются данные о пяти промышленных предприятий района.
№ предприятия |
Объем произведенной продукции, тыс. руб. |
Среднесписочное число работающих, тыс. чел |
Выработка на одного работающего, руб. |
1 |
4000 |
4 |
1000 |
2 |
9000 |
6 |
1500 |
3 |
20000 |
10 |
2000 |
4 |
14400 |
8 |
1800 |
5 |
6500 |
5 |
1300 |
Определите для данной совокупности средние показатели: а) объема произведенной продукции; б) числа работающих; в) выработки на одного работающего.
Решение
а)
средний показатель объема произведенной
продукции рассчитаем по форме средней
арифметической невзвешенной.
,
где
xi
– значения объема произведенной
продукции i-го
предприятия, n–
число предприятий.
тыс.
руб.
б) средний показатель числа
рабочих рассчитаем по форме средней
арифметической невзвешенной.
,
где xi
– среднесписочное число рабочих
i-го
предприятия, n
– число предприятий.
тыс.
чел.
в) средний показатель выработки
на одного работающего рассчитаем по
форме средней гармонической взвешенной.
,
где xi
– выработка на одного работающего i-го
предприятия, fi
– среднесписочное число рабочих i-го
предприятия.
руб.
Пример 6.
Для изучения качества пряжи была проведена 2%-ая механическая выборка, в результате которой обследовано 100 одинаковых по весу образцов пряжи и получены следующие результаты:
Крепость нити, г |
Число образцов |
До 160 |
2 |
160-180 |
7 |
180-200 |
24 |
200-220 |
40 |
220-240 |
20 |
240-260 |
7 |
и т о г о |
100 |
На основании полученных данных вычислите: 1) среднюю крепость нити; 2) все возможные показатели вариации.
Решение
Среднюю
величину рассчитаем по формуле средней
арифметической взвешенной:
где
xi
- значение осредняемого признака, fi
- частота.
В качестве показателей
вариации рассчитаем:
Среднее линейное
отклонение, определяемое из отношения
суммы, взятых по абсолютной величине
отклонений всех вариант от средней
арифметической, к объему всей
совокупности:
Дисперсия,
равную среднему квадрату отклонений
индивидуальных значений признака от
их средней величины:
Среднее
квадратическое отклонение, характеризующее
величину, на которую все варианты в
среднем отклоняются от средней
арифметической. Равно корню квадратному
из суммы квадратов отклонений
индивидуальных значений признака отих
средней, т.е. из дисперсии:
Произведем
дополнительные расчеты в таблице для
получения средних величин.
|
Середина интервала xi |
Частота fi |
xifi |
|
|
|
|
1 |
80 |
2 |
160 |
126,6 |
253,2 |
16027,56 |
32055,12 |
2 |
170 |
7 |
1190 |
36,6 |
256,2 |
1339,56 |
9376,92 |
3 |
190 |
24 |
4560 |
16,6 |
398,4 |
275,56 |
6613,44 |
4 |
210 |
40 |
8400 |
3,4 |
136 |
11,56 |
462,4 |
5 |
230 |
20 |
4600 |
23,4 |
468 |
547,56 |
10951,2 |
6 |
250 |
7 |
1750 |
43,4 |
303,8 |
1883,56 |
13184,92 |
|
1130 |
100 |
20660 |
250 |
1815,6 |
20085,36 |
72644 |
В
результате получим следующие
значения:
Средняя крепость нити
г.
г.
г.
Вычислим
относительные показатели вариации.
Коэффициент
осцилляции:
Линейный
коэффициент вариации:
Коэффициент
вариации:
Коэффициент
вариации меньше 33%, значит данная
совокупность однородна, колеблемость
признака возле среднего значения
небольшая.
Пример 7.
Для контроля за качеством поступившей партии товара произведено 5%-ное выборочное обследование. При отборе в выборку образцов по схеме механического отбора получены следующие данные о содержании влаги:
Влажность, % |
Количество образцов |
До 14 |
20 |
14-16 |
30 |
16-18 |
25 |
18-20 |
20 |
20 и выше |
5 |
Итого |
100 |
Определите:
1.
Средний процент товара влажности.
2.
Показатели вариации (абсолютные и
относительные).
Решение
Средняя
арифметическая взвешенная вычисляется
по формуле:
где
xi
- значение влажности,
fi
- количество образцов.
Среднее линейное
отклонение определяется из отношения
суммы, взятых по абсолютной величине
отклонений всех вариант от средней
арифметической, к объему всей
совокупности:
Дисперсией
называется средний квадрат отклонений
индивидуальных значений признака от
их средней величины:
Среднее
квадратическое отклонение - это показатель
вариации, характеризующий величину, на
которую все варианты в среднем отклоняются
от средней арифметической. Равно корню
квадратному из суммы квадратов отклонений
индивидуальных значений признака отих
средней, т.е. из дисперсии:
Произведем
дополнительные расчеты в таблице для
получения средних величин.
|
xi |
fi |
xifi |
|
|
|
|
1 |
13 |
20 |
260 |
3,2 |
64 |
10,24 |
204,8 |
2 |
15 |
30 |
450 |
1,2 |
36 |
1,44 |
43,2 |
3 |
17 |
25 |
425 |
0,8 |
20 |
0,64 |
16 |
4 |
19 |
20 |
380 |
2,8 |
56 |
7,84 |
156,8 |
5 |
21 |
5 |
105 |
4,8 |
24 |
23,04 |
115,2 |
|
85 |
100 |
1620 |
12,8 |
200 |
43,2 |
536 |
В
результате получим следующие
значения:
Вычислим
относительные показатели вариации.
Коэффициент
осцилляции:
Линейный
коэффициент вариации:
Коэффициент
вариации:
