Билеты по физике.
Билет 1.
1.
ускорение
зависимость
скорости от времени
уравнение
движения
2.
совокупность всех ударов молекул о стенки сосуда. Это уравнение можно выразить через концентрацию частиц, их среднюю скорость и массу одной частицы:
p – давление молекул газа на границы емкости,
m0 – масса одной молекулы,
n - концентрация молекул, число частиц N в единице объема V;
v2 - средне квадратичная скорость молекул.
3.
Энергия связи ядра определяется величиной той работы, которую нужно совершить, чтобы расщепить ядро на составляющие его нуклоны без придания им кинетической энергии. При образовании ядра происходит уменьшение его массы: масса ядра меньше, чем сумма масс составляющих его нуклонов. Уменьшение массы ядра при его образовании объясняется выделением энергии связи. Если Wсв – величина энергии, выделяющейся при образовании ядра, то соответствующая ей масса
|
называется дефектом массы и характеризует уменьшение суммарной массы при образовании ядра из составляющих его нуклонов.
Билет 2.
1.
Чтобы расчитать количество теплоты необходимо для нагревания тела или выделяемое им при охлаждении следует удельную теплоемкость умножить на массу тела и на разность между конечной и начальной температурами.Внутренняя энергия может изменяться только под влиянием внешних воздействий, то есть в результате сообщения системе количества теплоты Q и совершения над ней работы (- А)
2.
В окружающем нас воздухе практически всегда находится некоторое количество водяных паров.Влажность воздуха зависит от количества водяного пара, содержащегося в нем.Сырой воздух содержит больший процент молекул воды, чем сухой.Большое значение имеет относительная влажность воздуха, сообщения о которой каждый день звучат в сводках метеопрогноза.Относительная влажность — это отношение плотности водяного пара, содержащегося в воздухе, к плотности насыщенного пара при данной температуре, выраженное в процентах.
3.
Закон Кулона
- основной закон электростатики.
Сила
взаимодействия двух точечных неподвижных
заряженных тел в вакууме прямо
пропорциональна
произведению модулей
заряда и обратно пропорциональна
квадрату расстояния между ними.
Когда тела
считаются точечными?
- если расстояние между ними во много
раз больше размеров тел.
Если у двух
тел есть электрические заряды, то они
взаимодействуют по закону Кулона.
Билет 3.
1.
Мощность тока равна произведению силы тока и напряжения.
– Р мощность тока, – I сила тока, – U напряжение в цепи.
Единица измерения мощности – Ватт (Вт).
P= I * U
Внутреннее сопротивление источника тока можно измерить косвенно, сняв показания амперметра и вольтметра при замкнутом ключе. По закону Ома для цепи Е= U+Ir. Отсюда r пр= E пр - U пр/I пр.
2.
Приравняв
оба выражения
друг
другу, мы получаем для скорости обращения
.
Наконец,
подставив это в выражение периода
,
находим
.
3.
Интерференцией в физике называют явление сложения двух или нескольких волн, приходящих в точку приема из нескольких источников. Когда говорят об интерференции, обычно полагают, что амплитуды возбуждающих источников заранее заданы.
Дифракцией называют явление огибания электромагнитными волнами препятствий. Если электромагнитная волна определенно- го вида (плоская или сферическая) падает на объект, отличающий- ся электродинамическими параметрами от окружающей среды, то имеет место дифракция волны на этом объекте
Билет 4
1.
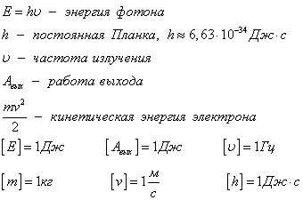
Фотоэффектом называется явление взаимодействияэлектромагнитного излучения с веществом, в результате которого энергия излучения передается электронам вещества. Если фотоэффект сопровождается вылетом электронов с поверхности вещества, то его называют внешним фотоэффектом или фотоэлектронной эмиссией, а вылетающие электроны - фотоэлектронами. Если фотоэффект не сопровождается вылетом электронов с поверхности вещества, то его называют внутренним.
2.
изменение энергии при переходе из одного стационарного состояния в другое равно энергии фотона, т.е. h*(ню)= E4-E1. h-постоянная
3.
Термоядерные реакции − реакции слияния (синтеза) лёгких ядер, протекающие при высоких температурах. Эти реакции обычно идут с выделением энергии, поскольку в образовавшемся в результате слияния более тяжёлом ядре нуклоны связаны сильнее, т.е. имеют, в среднем, бoльшую энергию связи, чем в исходных сливающихся ядрах.
d + d → 3He + n + 4.0 МэВ, d + d → t + p + 3.25 МэВ, t + d → 4He + n + 17.6 МэВ, 3He + d → 4He + p + 18.3 МэВ.
