- •Ю.Г. Алехин Технология восстановления и упрочнения деталей
- •Технологический процесс ремонта, восстановления и упрочнения деталей
- •Очистка оборудования
- •Разборка оборудования
- •Дефектация деталей
- •Сборка оборудования
- •Обкатка и испытание оборудования
- •4.2. Технологические процессы восстановления изношенных деталей
- •Ручная сварка и наплавка
- •Гальванические покрытия
- •Обработка деталей после покрытия
- •Оборудование для нанесения гальванопокрытий
- •4.3. Современные упрочняющие технологии быстроизнашивающихся деталей машин для пищепереработки
- •305021, Г. Курск ул. К. Маркса, д. 70
Ю.Г. Алехин Технология восстановления и упрочнения деталей
Учебное пособие
Курск 2009
УДК
ББК
В
Печатается по решению методического
совета ФГОУ ВПО «Курская ГСХА»
Алехин Ю.Г. Технология восстановления и упрочнения деталей: учебное пособие
[Текст]/ Алехин Ю.Г.- Курск: Изд-во Курск. гос. с.-х. ак., 2009. –139 с.
Учебное пособие подготовлено в соответствии с требованиями ГОС ВПО по специальности 110300.62 Агроинженерия профиль «Технический сервис в сельском хозяйстве». В пособии рассматриваются современные методы ремонта машин, ремонт и восстановление деталей а также поверхностного упрочнения.
Для студентов сельскохозяйственной академии, обучающихся по специальности 110300.62 Агроинженерия профиль «Технический сервис в сельском хозяйстве».
Рецензент:
Гадалов В.Н., доктор технических наук, профессор
Колмыков В.И., доктор технических наук, профессор
© ФГОУ ВПО «Курская ГСХА», 2009
Технологический процесс ремонта, восстановления и упрочнения деталей
Ремонт − это комплекс операций по восстановлению исправности или работоспособности и ресурса оборудования.
Технологический процесс − часть производственного процесса, содержащая целенаправленные действия по изменению и определению состояния ремонтируемого оборудования (очистка, разборка, диагностика и т.д.).
Производственный процесс − совокупность всех действий людей и орудий производства, выполняемых для восстановления работоспособности оборудования. Производственный процесс ремонта охватывает не только все технологические работы, но и другие необходимые виды деятельности (организационно-экономические, снабженческие, хранение, транспортировка и т.д.). Он относится к участку, цеху, предприятию (производственный процесс механического участка и т.д.). Технологический процесс относится к детали, агрегату, машине, стенду и т.д. (технологический процесс механической обработки вала и т.д.).
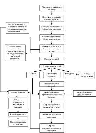
Технологический процесс представляет собой наиболее значимую часть производственного. Его структура и степень расчленения зависят от устройства ремонтируемого оборудования, вида и метода ремонта (текущий, средний, капитальный, индивидуальный в эксплуатирующей организации, поточный на специализированном предприятии и др.). На рис. 4.1 показана схема технологического процесса капитального ремонта сложных машин и оборудования. Далее приведены сведения по выполнению наиболее важных технологических процессов, показанных на рисунке.
Очистка оборудования
В ходе эксплуатации технологического оборудования перерабатывающих предприятий необходимо периодически проводить его наружную очистку. Для этого используют влажную ветошь, щетки, шланговую очистку теплой водой или моющим раствором. Наиболее целесообразно для наружной очистки оборудования применять передвижные мониторные моечные машины высокого давления, например, машину ОМ-5361-03, которая обеспечивает получение давления до 10 МПа и расход воды 1 м3ч. Она является насосным агрегатом, состоящим из трехплунжерного высоконапорного насоса, приводимого в действие асинхронным двигателем через клиноременную передачу, предохранительного клапана, манометра и магнитного пускателя. Вода поступает по приемному рукаву к насосу и далее подается на очищаемые поверхности через гидромонитор. Очистка загрязненной поверхности осуществляется за счет силы удара струи, выходящей из монитора с большой скоростью. Форму струи обеспечивают сменные насадки.
Для очистки и влажной дезинфекции помещений и оборудования мясоперерабатывающих предприятий, животноводческих комплексов, оборудованных системой горячего или холодного водоснабжения, предназначена передвижная мониторная моечно-дезинфекционная машина ОМ-22613. В зависимости от вида проводимых работ высоконапорная струя рабочей жидкости может быть водяной или смешанной с раствором моющих средств, а также смесью воды с дезинфицирующим раствором при дезинфекции. На раме машины размещены насосный агрегат с приводом, бак с двумя отсеками, органы управления и защиты. Комплектуется питающими и напорными рукавами, гидромонитором со сменными насадками.
Для предприятий, не имеющих системы горячего водоснабжения, разработана мониторная моечная машина ОМ-22614 с системой подогрева очищающей среды до 80°С, предназначенная для выполнения тех же операций, что и ОМ-22613.
Техническая характеристика ОМ-22613
Подача рабочей среды, м3/ч: |
|
гидроочистка |
не менее 1,6 |
дезинфекция |
не более 1 |
Рабочее давление, МПа: |
|
гидроочистка |
14 |
дезинфекция |
1,6 |
Производительность, м2/ч: |
|
гидроочистка |
85 |
дезинфекция |
1600 |
Мощность, кВт |
7,5 |
Габаритные размеры, мм |
1500x720x1000 |
Масса (без заправки), кг |
280 |
Рис. 4.1. Схема технологического процесса капитального ремонта сложных машини оборудования
На российский рынок поступает значительное количество иностранных моечных машин. За рубежом очистительные аппараты высокого давления выпускают известные фирмы "ВАП", "Кэрхер", "Хаммельманн" (Германия), "EVROCLEANAB" (Швеция), "УИКХЭМ" (Англия), "К.Е.В" (Дания) и др. Они различаются конструктивным исполнением, набором насадок, максимальным рабочим давлением и расходом жидкости, отсутствием или наличием нагрева жидкости.
Машины фирмы "ВАП" служат для очистки и дезинфекции помещений и оборудования умеренно теплой водой (без нагрева в машине) (табл. 4.1).
Таблица 4.1
Техническая характеристика машин "ВАП"
Показатели |
L3000 |
3000Р |
3000SL |
30001 |
9000 |
Давление, МПа: |
|
|
|
|
|
максимальное |
20 |
17 |
12 |
17 |
|
рабочее |
1...18 |
1…15 |
1...0 |
1...15 |
10...18,5 |
Расход воды, л/ч |
150...1000 |
200...1250 |
150...840 |
150...840 |
150...920 |
Максимальная температура воды,°С |
60 |
60 |
60 |
60 |
60 |
Мощность, кВт |
6,1 |
8,1 |
3,6 |
4,5 |
6,5 |
Габаритные размеры, мм |
810х х520х945 |
1020х х660х630 |
810х х520х945 |
810х х520х945 |
767х367х х890 |
Масса, кг |
77 |
79 |
79 |
79 |
43 |
1) Четырехтактный карбюраторный двигатель.
Таблица 4.2
Техническая характеристика машин "ВАП" с S-класса
Показа тели |
сS 603 |
сS 630 |
сS 830 |
с S 930 |
сS 1230 |
сS 1250 |
сS 1260 |
сS 602 |
сS 620 |
с S 820 |
Давление,МПа |
|
|
|
|
|
|
|
|
|
|
максимальное |
10,5 |
14,5 |
13 |
19 |
16 |
17 |
18 |
8,5 |
9,5 |
11 |
рабочее |
9 |
12,5 |
2,5…16 |
2,5…17 |
2,5…14 |
2,5…15 |
2,5… 16 |
7 |
8 |
2,5…10,5 |
Расход воды, л/ч |
560 |
350… 360 |
450… 850 |
450… 980 |
400… 1200 |
400… 1600 |
|
560 |
620-810 |
330… 660 |
Температура, °С |
30… 90 |
30… 150 |
|
30…150 |
|
30…150 |
|
30… 90 |
30… 150 |
|
Мощность, кВт |
3,0 |
4,0 |
5,8 |
6,1 |
6,8 |
6,9 |
7,0 |
2,2 |
2,8 |
3,5 |
Вместимость бака, л: |
|
|
|
|
|
|
|
|
|
|
топливного |
30 |
30 |
30 |
30 |
30 |
40 |
40 |
30 |
30 |
30 |
для очищающих средств |
- |
2x 17 |
2x17 |
2x17 |
2x 17 |
40 |
40 |
- |
2x 17 |
2x17 |
Габаритные размеры, мм |
1110 х710х800 |
1369x720x785 |
1369x 720x 800 |
1450x 845x 835 |
1110х 720х 800 |
1360x 720x785 |
||||
Масса, кг |
138 |
165 |
185 |
190 |
200 |
245 |
245 |
138 |
155 |
160 |
Машины "ВАЛ" с S-класса (табл. 4.2) оснащены системой подогрева моющей жидкости. Насосы высокого давления имеют два плунжера (с S630, с S620, с S820), три (с S603, с S602, с S830, с S930, с S1230) и четыре (С1250, С1260).
Машины "ВАП" серии "Super" отличаются большим сроком службы благодаря использованию насосов высокого давления с четырьмя и шестью керамическими поршнями, тихоходности агрегата. Коаксиальный монитор плавно регулирует давление. Техническая характеристика этой серии машин − в табл. 4.3.
Таблица 4.3
Техническая характеристика машин "ВАП" серии "Super"
Показатели |
Super 1300 |
Super 1860 |
Super 2000 |
Super Д8 |
Давление, МПа: |
|
|
|
|
максимальное |
17 |
17 |
17 |
17 |
рабочее |
5...15 |
|
15 |
15 |
Расход воды, л/ч |
650...1300 |
880...1760 |
950...1990 |
650...1300 |
Температура, °С |
30...150 |
|
30...150 |
|
Мощность, кВт |
7,1 |
8,5 |
9 |
81 |
Вместимость бака, л: |
|
|
|
|
топливного |
45 |
45 |
45 |
12 |
для очищающих средств средств |
2x20 |
2x20 |
2x20 |
2x20 |
Габаритные размеры, мм |
1500x960x 980 |
|
1500x960x 980 |
1610x980x1000 |
Масса, кг |
298 |
350 |
365 |
370 |
1) Четырехтактный дизель.
Фирма "Кэрхер" выпускает мониторные высоконапорные машины (табл. 4.4) без нагрева и с нагревом моющего раствора. Они удобны в эксплуатации, имеют высокий КПД. Поршни с керамическим покрытием и привод без клиновых ремней с минимальным количеством движущихся быстроизнашивающихся частей и системой гидродинамической смазки обеспечивают небольшие расходы на техническое обслуживание, продолжительный срок службы.
Фирма "Хаммельман" выпускает машины высокого давления для очистки оборудования и помещений. Плунжерные насосы поставляются как для стационарных установок, так и в передвижном исполнении, с электрическим или дизельным приводом. Они обеспечивают рабочее давление от 6 до 600 МПа с расходом воды от 6 до 2000 л/мин. Мощность привода находится в пределах 5,5...750 кВт. Вместе с насосами поставляются специальные принадлежности для очистки (шланги, мониторы, насадки и т.п.).
Для ручной очистки помещений и оборудования мясоперерабатывающих предприятий с помощью струи высокого давления представляет интерес оборудование фирм "К.Е.В.", "УНАКА", "УИКХЭМ", "EUROCLEAN" и др.
Многие иностранные фирмы длительное время работают над созданием очистительного оборудования высокого давления, и оно, как правило, обладает высокими потребительскими качествами.
Таблица 4.4
Техническая характеристика машин фирмы "КЭРХЕР"
Показатели |
HDS 750 |
HDS 1290 |
HDS 800Е |
HDS 200В |
HD700 |
HD850 |
Рабочее давление, МПа |
200...10 |
3...15 |
4...10 |
3…15 |
12 |
1...17 |
Расход воды, л/ч |
350... 700 |
500... 1200 |
450... 750 |
600... 1150 |
600 |
150... 900 |
Нагрев воды |
|
Топливом |
Электронагрев |
Топливом |
- |
- |
Температура воды, °С |
30.. |
155 |
- |
- |
60 |
60 |
Мощность, кВт |
3 |
6,9 |
4,4+12 |
71) |
2,4 |
5,5 |
Габаритные размеры, мм |
1255х х670х 705 |
1360х х670х 860 |
|
|
|
|
Масса, кг |
133 |
155 |
|
|
25 |
|
Карбюраторный двигатель.
Отечественное очистительное оборудование высокого давления поставляется с минимумом приспособлений (насадок) для очистки и дезинфекции поверхностей. Гидромониторы моечных машин ОМ-22613 комплектуются сменными штангами длиной 500 и 1000 мм. Сменные насадки имеют разную геометрическую форму для обеспечения формирования струй круглой и плоской с углом раскрытия 20 град (для режима гидроочистки) и конусообразной 15 и 90 град (для режима дезинфекции). Установки ОМ-5361-03, ОМ-22616 комплектуются сменными насадками для создания струй круглой и плоской с углом раскрытия 15 и 30 град.
Очистительное оборудование зарубежных фирм поставляется приспособлениями (насадками) широкой номенклатуры для различных целей. Фирма "ВАП" предлагает для каждого вида очистительных работ соответствующие принадлежности. Выпускаются сопла 0 0,8...2,2 мм с различными углами раскрытия струи. Для удаления прочных загрязнений и корок рекомендуются сопла с углом раскрытия 15 град, универсальное − для всех видов очистки большой производительности по площади − с углом раскрытия 30 град, плоскоструйное высокопроизводительное с углом раскрытия 40 град и повышенной производительности с углом раскрытия 60 град для чувствительных к струе поверхностей. Сопло с углом раскрытия 0 град обеспечивает получение круглой жесткой струи для очистки прочно связанных загрязнений, аналогичное ему сопло может применяться в соединении с ударно-струйным устройством.
Для внутренней очистки резервуаров, бочек и котлов выпускается насадок, выходное отверстие которого перпендикулярно оси монитора. Фирма поставляет несколько разновидностей насадок с соответствующими шлангами высокого давления для внутренней очистки труб 0 20. .60 и 40... 150 мм. Выходное отверстие в насадке расположено под углом к оси и назад по ходу его движения в трубе: Это обеспечивает очистку поверхности трубы и движение
насадка вперед за счет реактивной силы от выходящих из них струй жидкости. Для очистки поверхностей струей пара выпускаются пароструйные сопла 0 1,5..2,2 мм с углом раскрытия 50 град. Резервуары внутри можно выпаривать с помощью сферического насадка, в котором расположены выходные отверстия для направления струй пара во все стороны.
Фирма обеспечивает поставку специальных приспособлений для подсасывания в высоконапорную струю моющих средств с плавной регулировкой их концентрации. Для очистки плоских поверхностей и других подобных работ фирма выпускает пристыковываемые к монитору плоские щетки и вращающиеся щетки с приводом от напора жидкости, проходящей через монитор.
Фирма "Хаммельман" оснащает очистительное оборудование соплами, обеспечивающими получение струи плоской или круглой. Они изготавливаются из нержавеющей и кислотостойкой стали. Для очистки наружных поверхностей от прочных загрязнений рекомендуется круглая струя, а для получения большой производительности при очистке плоских поверхностей — плоская.
Специальные сопла применяются для удаления отложений из теплообменных аппаратов, конденсаторов, испарителей и т.д. Различное расположение отверстий сопел (под углом 20, 30, 45, 60, 90, 180 град к продольной оси) позволяет достигнуть оптимального эффекта, даже при очистке полностью забитых труб.
Для очистки трубопроводов (внутренний 0 50...500 мм) выпускают соответствующие насадки. Благодаря расположенным назад отверстиям для выхода струй воды со стенок труб накипь и другие загрязнения удаляются и вымываются. При этом высоконапорный шланг с насадком двигается вдоль трубы. При выходе сопла с другого конца трубы его можно заменить соплом с расположенными вперед отверстиями и в процессе очистки возвращать напорный шланг с насадком в первоначальную позицию.
Сопла с автоматическим переключением облегчают и ускоряют работу при очистке трубопроводов (0 50. .500 и 1000 мм). Шланги с ракетообразны-ми соплами благодаря реактивной силе от направленных под углом к оси трубы и назад по ходу движения струй продвигаются в трубе на длину до 100 м. Переключение сопла с переднего хода на обратный или наоборот происходит автоматически импульсом давления жидкости. Исключается зажатие головки на кривых участках труб.
Для внутренней очистки больших емкостей, цистерн и т.п. выпускаются специальные автоматы. Путем принудительного сочетания колебательного вверх-вниз и вращательного движения струи высокого давления за несколько минут очищают внутреннюю поверхность емкости. Рабочее давление подаваемой жидкости определяется в зависимости от свойств загрязнения и колеблется от 2 до 75 МПа при расходе жидкости от 60 до 400 л/мин. Имеются приспособления для закрепления автомата на различных емкостях.
Для удаления особо прочных загрязнений к монитору подсоединяют поставляемый фирмой пескоструйный инжектор. С его помощью благодаря создаваемому разряжению в струю воды добавляются абразивные твердые частицы (песок и др.). Грануляция и твердость частиц зависят от вида загрязнений.
Фирма "Кэрхер", кроме обычных сопел для очистки в' виде отверстий выпускает вращающиеся щетки с приводом от струи воды,- подаваемой к монитору. Щетка температуростойкая до 85°С, обеспечивает бережную механическую очистку поверхности. Для удаления ржавчины и других прочных загрязнений поставляется устройство для гидропескоструйной обработки, с помощью которого в струю воды, так же, как и у приспособления фирмы "Хам-мельман", добавляют твердые частицы. Выпускаемая фирмой фреза для удаления грязи сочетает силу и глубину воздействия точечной струи со способностью плоской струи обрабатывать большую поверхность. Сильная точечная струя вращается (движется по окружности, образуя конус) с частотой 4000 мин. За счет этого достигается быстрая и качественная очистка при уменьшении расхода воды и очистительных средств.
При очистке и дезинфекции оборудования и помещений перерабатывающих предприятий целесообразно использовать отечественные синтетические моюще - дезинфицирующие средства типа МСЖ (МСЖ-1, МСЖ-ЗС, МСЖ-28). В их состав входят поверхностно-активные вещества, силикаты, фосфаты, карбонаты и наполнители (сера, диактилфталат, соли треххлорциануровой кислоты), активизирующие процессы очистки и дезинфекции. Они не токсичны, не горючи, пожаро-взрывобезопасны, биологически разлагаемы, не оказывают вредного влияния, на обслуживающий персонал и окружающую среду, обладают высокоэффективным моюще-очищающим действием, низким ценообразованием, не вызывают коррозии очищаемых поверхностей, хорошо растворяются в воде, не имеют резкого и устойчивого запаха. Водными растворами этих средств можно мыть и дезинфицировать загрязненные поверхности из металла, стекла, резины, керамики, полимерных и других материалов.
Внутренние замкнутые системы, как правило, моют и дезинфицируют способом безразборной циркуляции растворов в автоматическом или ручном режиме. Автоматизированная система безразборной очистки обычно работает по принципу вытеснения потока: остатки продукта вытесняются ополаскивающей водой, вода − моющим раствором, последний − новой порцией ополаскивающей воды и т.д. Оборудование, снабженное этой системой, имеет емкость для раствора (вместимостью 50...200 л) с электроподогревом, центробежный насос, дополнительные трубопроводы с трехходовым и пневматическим клапанами и электрическим шкафом с пультом управления.
Цикл очистки замкнутых молокопроводящих систем включает следующие операции:
− ополаскивание системы холодной водой (15...25°С) до полного удаления остатков молока (в течение 3...5 мин) при визуальном контроле;
− очистка моющим раствором МСЖ-ЗС (или МСЖ-1) при концентрации 2...5 г/л и температуре 50...70°С в течение 10... 15 мин;
− ополаскивание теплой водой (35...45°С) до полного удаления остатков моющего раствора в течение 5 мин при контроле с помощью индикатора.
Емкости для хранения молока при очистке подключают к трубопроводу системы. Включают установку с пульта управления. Очистка осуществляется по программе, заданной на программирующем устройстве или в ручном режиме. Моют раствором МСЖ-ЗС (или МСЖ-1). Цикл очистки включает следующие операции:
− ополаскивание холодной водой (15...25°С) до полного удаления остатков молока (3...5 мин) при визуальном контроле;
− очистка раствором моющего средства МСЖ-ЗС (или МСЖ-1) при концентрации раствора 2.3 г/л, температуре 60...70°С, времени воздействия 5...8 мин;
− ополаскивание теплой или холодной водой (20...30СС) до полного удаления остатков моющего раствора (5...6 мин) при контроле с помощью индикатора.
В случае образования известковых остатков или отложений типа "молочный камень" рекомендуется кислотная обработка один раз в месяц (или по необходимости).
Очистку пастеризаторов осуществляют раствором средств МСЖ-ЗС (или МСЖ-28) в следующих технологических режимах:
− ополаскивание холодной водой (15...20°С) в течение 5. .6 мин, при визуальном контроле;
− очистка раствором кислоты (0,2%) при температуре 60...65°С в течение 10...15 мин;
− ополаскивание холодной водой в течение 5 мин;
− очистка раствором моющего средства МСЖ-ЗС (или МСЖ-28) при концентрации 3...5 г/л, температуре 65...70°С и времени воздействия 10...15 мин;
− ополаскивание теплой водой (30...40°С) в течение 5...8 мин, при контроле с помощью индикатора.
Детали и сборочные единицы после разборки сепараторов, пастеризаторов, молочных насосов, фильтров и т.д. с незначительными остатками отложений и детали сложной конфигурации (краны, переходники) очищают вручную щетками и ершами в ваннах с раствором МСЖ-Зс при концентрации 5 г/л и температуре 30...50°С.
Сильно загрязненные агрегаты или детали с прочно связанными отложениями предварительно замачивают в ваннах с электроподогревом в растворах МСЖ-28 (или МСЖ-ЗС) при концентрации 10... 15 г/л и температуре 50...70°С.
После замачивания очищают вручную ершами или в специальных моечных машинах.
Очистку и дезинфекцию оборудования для переработки мяса и рыбы осуществляют в водных растворах средства МСЖ-ЗС при концентрации 3...5 г/л и температуре 40...60°С. Очищают мониторными моечными машинами или щетками и ершами.
При ремонте агрегатов, узлов и деталей на специализированных ремонтных предприятиях их очистку проводят в моечных машинах струйного или погружного типа с использованием водных растворов синтетических моющих средств. В табл. 4.5 приведены технические характеристики некоторых из них.
Таблица 4.5
Техническая характеристика моечных машин
струйного (погружного) типа
Показатели |
ОМ-1366Г-01 |
OM-4610-02 |
ОРГ-4990Б |
ОМ-21638 |
ОМ-15429 |
Наибольшие разме- |
1600х |
800х |
600х |
1000х |
1400х |
Тип |
Струйная |
|
Пог- ружные |
|
|
Производительность, т/ч |
3,2 |
0,6 |
0,4 |
3 |
5 |
ры очищаемых изделий, мм |
х1200х х1200 |
х800х х800 |
х350х х300 |
х600х х600 |
х1020х х1010 |
Объем моющего раствора, м3 |
3,25 |
2 |
0,1 |
4 |
14,5 |
Нагрев моющего раствора |
Горелкой |
Электрический |
Паровой |
||
Мощность, кВт |
15 |
65 |
4,7 |
3 |
21 |
Габаритные размеры, мм |
4360х х3450х 2410 |
3610х х3000х 2530 |
1000х 650х х1000 |
2800х 2400х х1450 |
7220х 4700х х3960 |
Масса, кг |
1850 |
1500 |
150 |
2200 |
12000 |
