- •Тема 1 Основи туроперейтингу
- •1 Структура туристичної діяльності
- •2 Туроператор як суб’єкт туристичного ринку
- •3 Види туроперейтингу і туроператора
- •4. Профіль роботи туроператора.
- •Тема 2 Туроперейтинг та агентський бізнес в туризмі
- •1 Функції системи управління туристичною діяльністю
- •2 Нормативно-законодавче регулювання туроператорської діяльності
Тема 1 Основи туроперейтингу
1 Структура туристичної діяльності
У загальному випадку організаційною структурою управління називається впорядкований розподіл обов'язків відповідальності й прав серед членів організації, форм, що чітко дотримуються ієрархії, і видів управління даної організації.
Сьогодні на туристичному ринку налічується велика кількість учасників туристичної діяльності, які займаються формуванням, просуванням і реалізацією туристичних послуг. Організаційна структура управління туризмом дозволяє упорядкувати відносини, які виникають між суб'єктами туристичної діяльності та споживачами туристичного продукту.
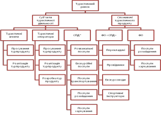
Усіх учасників туристичного ринку можна умовно розподілити на 2 категорії (рис. 1):
1) суб'єкти туристичної діяльності;
2) споживачі туристичного ринку.
У свою чергу суб'єкти туристичної діяльності підрозділяються на юридичні та фізичні особи, які створюють туристичний продукт, надають туристичні послуги (перевезення, розміщення, харчування, екскурсійного, курортного, спортивного, розважального та іншого обслуговування) або здійснюють посередницьку діяльність щодо надання характерних і супутніх послуг, до них відносяться:
туристичні оператори (далі - туроператори) - юридичні особи, створені згідно із законодавством України, для яких виключною діяльністю є організація та забезпечення створення туристичного продукту, реалізація та надання туристичних послуг, а також посередницька діяльність із надання характерних та супутніх послуг і які в установленому порядку отримали ліцензію на туроператорську;
Рис. 1. Учасники туристичної діяльності
туристичні агенти (далі - турагенти) - юридичні особи, створені згідно із законодавством України, а також фізичні особи - суб'єкти підприємницької діяльності, які здійснюють посередницьку діяльність з реалізації туристичного продукту туроператорів та туристичних послуг інших суб'єктів туристичної діяльності, а також посередницьку діяльність щодо реалізації характерних та супутніх послуг і які в установленому порядку отримали ліцензію на турагентську діяльність;
СПД - суб'єкти підприємницької діяльності, які надають послуги з тимчасового розміщення (мешкання), харчування, екскурсійні, розважальні й інші туристичні послуги;
ФО "СПД" - фізичні особи, які проводять діяльність, пов'язану з туристичним супроводом, і які в установленому порядку отримали дозвіл на право здійснення туристичного супроводу, окрім осіб, що працюють на відповідних посадах підприємств, установ, організацій, яким належать або які обслуговують об'єкти відвідування (до них відносяться: гіди-перекладачі, екскурсоводи, спортивні інструктори, провідники й інші фахівці туристичного супроводу);
ФО - фізичні особи, які не є суб'єктами підприємницької діяльності і надають послуги з тимчасового розміщення (мешкання), харчування й ін.
Іноземним юридичним і фізичним особам, які бажають здійснювати туроператорську та турагентську діяльність на території України, необхідно:
1) створити підприємство в Україні згідно з чинним законодавством;
2) отримати в установленому порядку ліцензію на здійснення туроператорської або турагентської діяльності.
Звертаємо увагу на те, що посередницька діяльність на території України з укладання договорів на туристичне обслуговування з іноземними суб'єктами туристичної діяльності не дозволяється. Така діяльність може здійснюватися тільки через туроператорів, створених відповідно до чинного законодавства України.
Особи, які супроводжують туристів
Особами, які супроводжують туристів, є:
- гіди-перекладачі;
- екскурсоводи;
- спортивні інструктори;
- провідники;
- інші фахівці туристичного супроводу - фізичні особи, які здійснюють діяльність з туристичного супроводу і мають на це відповідний дозвіл.
До фахівців туристичного супроводу відносяться також особи, які посідають відповідні посади на підприємствах, в установах, організаціях, яким належать або які обслуговують об'єкти відвідування (музеї, парки - пам'ятки садово-паркового мистецтва, монастирські комплекси, спеціалізовані виставки тощо). Відмітимо, що таким працівникам набувати дозволу на право здійснення туристичного супроводу не обов'язково [10].
Перелік посад фахівців туристичного супроводу, кваліфікаційні вимоги до них і порядок видачі дозволів на право здійснення туристичного супроводу визначаються центральним органом виконавчої влади в галузі туризму. Детально про це в підрозділі 4.3 «Вимоги до кадрового складу».
Споживачами туристичного ринку є громадяни України, іноземні громадяни й особи без громадянства (туристи, екскурсанти, відвідувачі та ін.), на користь яких здійснюється туристична діяльність. Існує багато класифікацій споживачів туристичного ринку, але в технології туристичної діяльності використовується така класифікація: туристи; одноденні відвідувачі.
Розрізняють такі критерії туристів:
внутрішній турист - відвідувач-резидент, який здійснює поїздку в межах своєї країни, але за межі свого звичайного середовища;
іноземний (в'їзний) турист - відвідувач-нерезидент по відношенню до країни відвідування. Ним є громадянин, який подорожує по країні, але який не є мешканцем цієї країни;
зарубіжний (виїзний) турист - відвідувач-резидент, який здійснює подорож за межі своєї країни.
Одноденний відвідувач - відвідувач, перебування якого в місці відвідування становить менше 24 годин без ночівлі. До одноденних відвідувачів відносять:
круїзні пасажири - особи, які прибувають до певної країни на круїзних судах і ночують на борту судна, навіть якщо вони спускаються на берег для екскурсій або з особистих справ;
екіпажі транспортних засобів, члени яких є іноземними особами, тобто не є резидентами відвідуваної країни, і перебувають в країні протягом дня;
транзитний відвідувач - особа, що робить зупинку в даній місцевості або країні під час проходження до місця призначення.
