- •Отчёт о производственной практике на предприятии
- •1. Назначение и структура отдела микроэлектроники
- •2. Основные характеристики выпускаемой продукции
- •2.1 Краткая характеристика охраны труда на предприятии при производстве микрополосковых свч плат
- •2.2 Краткая характеристика участков производства микрополосковых свч плат.
- •2.3. Краткая характеристика основных технологических операций изготовления и контроля качества микрополосковых свч плат
- •3. Технологический процесс
- •4. Индивидуальное задание (Технологический маршрут изготовления толстопленочных имс)
- •Список литературы
- •Краткая характеристика основной нормативной документации, регламентирующей производство микрополосковых свч плат
- •Приложение
МИНИСТЕРСТВО ОБРАЗОВАНИЯ И НАУКИ РОССИЙСКОЙ ФЕДЕРАЦИИ
ФЕДЕРАЛЬНОЕ ГОСУДАРСТВЕННОЕ БЮДЖЕТНОЕ ОБРАЗОВАТЕЛЬНОЕ УЧРЕЖДЕНИЕ
«КУРСКИЙ ГОСУДАРСТВЕННЫЙ УНИВЕРСИТЕТ»
Факультет физики, математики, информатики
Кафедра физики и нанотехнологии
Утверждаю
Зам. заведующего кафедрой Ф и НТ
к.т.н., доцент
О.В. Яковлев
«___» февраля 2015 г.
Отчёт о производственной практике на предприятии
НИИЦ (г.Курск) ФГУП «18 ЦНИИ» МО РФ
Направление подготовки 210100.62 «Электроника и наноэлектроника»
Профиль подготовки «Нанотехнология в электронике»
Студент 4 курса 421 группы Н.А. Мальцев
Руководитель практики от кафедры
профессор кафедры Ф и НТ, д.т.н., доцент О.В. Яковлев
Руководитель практики от предприятия
заместитель начальника 73 отдела Е.Ю. Хорунжая
Курск 2015
Содержания Стр.
1. Назначение и структура отдела микроэлектроники............................................................3
2. Основные характеристики выпускаемой продукции……………………..........................4
2.1. Краткая характеристика охраны труда на предприятии при производстве микрополосковых СВЧ плат…………………………………………………….............6
2.2. Краткая характеристика основных технологических операций изготовления и контроля качества микрополосковых СВЧ плат………………………………….........7
2.3. Краткая характеристика основных технологических операций
изготовления и контроля качества микрополосковых СВЧ плат.................................10
3. Технологический процесс………………………………………………………...................15
4. Индивидуальное задание(технологический маршрут изготовления толстопленочных ИМС) …………………………………………………………....................................................18
Список литературы……………………………………………..………………........................24
Краткая характеристика основной нормативной документации, регламентирующей производство микрополосковых СВЧ плат……………..........................................................25
Приложение…………………………………………………………………..............................27
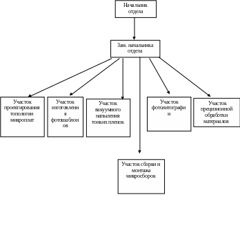
1. Назначение и структура отдела микроэлектроники
Преддипломная практика проходила на базе 72 научно-исследовательского центра ФГУП «18 ЦНИИ МО РФ», в отделе конструирования и изготовления микрополосковых СВЧ плат.
Отдел предназначен для проведения исследований в области разработки и изготовления приборов микроэлектроники в рамках научно-исследовательских, конструкторских, серийно-производственных работ и оперативных заказов, выполняемых в интересах всех НИУ, ОКБ, СКТБ предприятия и обеспечения ФГУП изделиями микроэлектроники.
Участок подготовки
подложек
Рис 1.Структура 72 отдела
2. Основные характеристики выпускаемой продукции
В настоящее время в микроэлектронике СВЧ широкое применение получили интегральные схемы. Основу таких схем составляют, как правило, отрезки микрополосковых линий (МПЛ) в виде тонких слоев металла, нанесенных на листы диэлектрика (подложки) с диэлектрической проницаемостью 10 и более. (На практике в МПЛ применяют подложки и с меньшей диэлектрической проницаемостью, например из плавленого кварца (e = 3,78)). Наиболее распространены экранированные несимметричные МПЛ. МПЛ используют во всем диапазоне СВЧ. По сравнению с полыми волноводами МПЛ обладают рядом недостатков – имеют более высокие погонные потери и сравнительно низкую передаваемую мощность (средняя мощность – десятки ватт, импульсная – единицы киловатт). Кроме того, открытые МПЛ излучают энергию в пространство, из-за чего могут возникать нежелательные электромагнитные связи.
Но МПЛ обладают и важными достоинствами. Они имеют малые габариты и массу, дешевы в изготовлении, технологичны и удобны для массового производства методами интегральной технологии, что позволяет реализовывать на пластине из металлизированного с одной стороны диэлектрика целые узлы и функциональные модули в микрополосковом исполнении.
До последнего времени анализ и расчет параметров МПЛ проводились в квазистатическом приближении, т.е. в предположении, что в МПЛ распространяется лишь Т-волна. Такое приближение позволяет получить удовлетворительные результаты только в наиболее длинноволновой части диапазона СВЧ, когда длина волны значительно превышает поперечные размеры линии. С повышением частоты, по мере продвижения в область сантиметровых волн и освоения миллиметровых волн, квазистатический метод дает все большую погрешность. Это связано с тем, что не учитывается дисперсионность линии (зависимости параметров от частоты) и наличие в ней волн высших типов. Поэтому для строгого анализа и расчета параметров МПЛ, удовлетворяющих потребностям практики, необходимо использовать электродинамический подход и математические модели, адекватно отражающие физические процессы в реальной МПЛ.
В интегральных схемах диапазона СВЧ различают элементы с распределеннымии сосредоточенными параметрами. Элементы с сосредоточенными параметрами имеют максимальный размер l, значительно меньший, чем длина волны L в линии (как правило, l/L<0,1). В этом случае можно пренебречь фазовым сдвигом на длине элемента.
При большом объеме выпуска интегральных схем, элементы с сосредоточенными параметрами дешевле элементов с распределенными параметрами. Кроме того, они обладают большей широкополосностью. Однако на частотах более 10 ГГц элементы с сосредоточенными параметрами, как правило, имеют более высокие потери и низкую добротность по сравнению с элементами с распределенными параметрами, а также обладают паразитными связями. Поэтому на частотах выше 10 ГГц применяются главным образом элементы с распределенными параметрами.
Н
а
рисунке приведены некоторые из данных
изделий.
Рис.2 Изделия микроэлектроники
