- •Уравнение с разделяющимеся переменными
- •Однородные дифуравнения
- •Линейное уравнение первого порядка
- •Уравнение Бернулли.
- •Определение уравнения в полных дифференциалах
- •Дифуравнения второго порядка
- •Линейное однородное дифференциальное уравнение n-го порядка с постоянными коэффициентами
- •Структура решения линейного неоднородного уравнения
- •Вопрос 11. Определение частного решения линейного неоднородного диф. Уравнения 2-го порядка методом вариации произвольных постоянных(метод Лагранжа).
- •Вопрос 12.
- •Вопрос 13. Линейное неоднородное дифференциальное уравнение со специальной правой частью; нахождение его частного решения, когда правая часть равна
- •Вопрос 14. Нормальная система диф. Уравнений 1-го порядка; структура общего решения системы линейных однородных диф. Уравнений 1-го порядка.
- •Вопрос 15.Решение системы диф. Уравнений 1-го порядка методом вариации произвольных постоянных.
- •Вопрос 16
- •17. Квазилинейные дифференциальные уравнения в частных производных первого порядка; характеристики квазилинейного дифференциального уравнения.
- •Вопрос 18.Решение квазилинейного диф. Уравнения в частных производных 1-го порядка.
- •Вопрос 19
- •Вопрос 20. Понятие числового ряда
- •21.Сходимость числового ряда
- •22.Числовой ряд с положительными членами.
- •23.Признак Даламбера сходимости ряда
- •24. Знакопеременные ряды
- •25. Знакочередующиеся ряды
- •Вопрос 26. Ряды с функциональными числами. Точка сходимости и область сходимости
- •Вопрос 27.Понятие степенного ряда. Теорема Абеля. Интервал сходимости.
- •1. Основные понятия. Область сходимости.
- •28. Ряд Тейлора
- •29. Разложение элементарных функций в ряд Маклорена. Применение степенных рядов в приближенных вычислениях
- •30. Тригонометрическая система функций. Коэффициенты Фурье функции, формулы Фурье Тригонометрическая система
- •31. Вещественная форма ряда Фурье
- •32. Достаточное условия разложимости функции в ряд Фурье. Разложение в ряд Фурье четных и нечетных функций.
- •33. Разложение функции в ряд Фурье на отрезке произвольной длины
- •34. Ряд Фурье в комплексной форме
- •3 5. Интеграл Фурье как предельный случай ряда Фурье; вещественная форма интеграла Фурье
- •36. Интеграл Фурье в комплексной форме. Прямое и обратное преобразование Фурье.
- •37. Изображение функции по Лапласу. Простейшие свойства преобразования Лапаласа
- •38. Теоремы подобия, смещения и запаздывания операционного исчисления
- •39. Дифференцирование и интегрирование оригинала и изображения функции
- •40. Решение линейных дифференциальных уравнений с постоянными коэффициентами с помощью операционного исчисления
Дифференциальным уравнением называется уравнение, связывающее независимую переменную
,
искомую функцию
и
её производные
,
т. е. уравнение вида
Если
искомая функция
есть
функция одной независимой переменной
,
дифференциальное уравнение
называется обыкновенным
Порядком дифференциального уравнения называют порядок старшей производной неизвестной функции, входящей в это уравнение.
Общим решением дифференциального уравнения называется функция y = фи (x, C1, C2,…, Cn), зависящая от n констант, если она является решением дифференциального уравнения при любых значениях постоянных C1, C2,…, Cn.
Частное решение дифференциального уравнения F (x, y, y',..., у (n))= 0, решение у = φ(х), получающееся из общего решения у = φ(х, C1,..., Cn) этого уравнения при некотором конкретном выборепроизвольных постоянных C1,..., Cn.
Например, общее решение уравнения у" + у = 0 есть у = C1cosx + C2sinx;полагая C1 = 2, C2 = —1, получим Ч. р. этого уравнения у = 2cosx — sinx.
Задачей Коши для дифференциального уравнения 1-го порядка, разрешенного относительно производной, называют задачу об отыскании решения уравнения, удовлетворяющего начальному условию:
ИЛИ теорема Коши: Если функция f(х,y) и ее частная производная f'y(х,y) определены и непрерывны в некоторой области G плоскости Оху, то какова бы ни была внутренняя точка (x0,y0) области G, в некоторой окрестности этой точки существует единственное решение уравнения у'=f(x,у), удовлетворяющее условиям:
у =у0 при х =х0
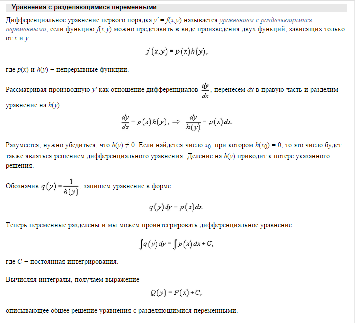
Уравнение с разделяющимеся переменными
Однородные дифуравнения
Линейное уравнение первого порядка
Линейное
уравнение первого порядка в
стандартной записи имеет
вид:
Решение таких уравнений осуществляется по следующей схеме:
1. Ищется решение дифференциального уравнения вида, которое называют линейным однородным дифференциальным уравнением 1го порядка.
v’ + pv=0;
2. В исходном уравнении совершается переход от переменной y к переменной u по формулам
y =uv, y’=u’v+uv’
3. Полученное для переменной u уравнение решается так:
u’v+uv’+puv
=q
=>u’v+u(v’+pv)
=q
=>u’v
= q
=>u’
=
=>
u
=
;
Уравнение Бернулли.
Дифференциальные уравнения вида
,
где p=p(x), q=q(x), а n − любое число, отличное от 1, называют уравнениями Бернулли.
Если n = 0, то уравнение Бернулли становится линейным дифференциальным уравнением. В случае когда n = 1, уравнение преобразуется в уравнение с разделяющимися переменными. В общем случае, когда m ≠ 0, 1, уравнение Бернулли сводится к линейному дифференциальному уравнению с помощью подстановки
Новое дифференциальное уравнение для функции z(x) имеет вид
-
линейноедифуравнение
первого порядка
Определение уравнения в полных дифференциалах
Дифференциальное уравнение вида
называется уравнением в полных дифференциалах, если существует такая функция двух переменных u(x,y) с непрерывными частными производными, что справедливо выражение
Общее решение уравнения в полных дифференциалах определяется формулой
где C − произвольная постоянная.
Необходимое и достаточное условие
Пусть функции P(x,y) и Q(x,y) имеют непрерывные частные производные в некоторой области D. Дифференциальное уравнение P(x,y)dx + Q(x,y)dy = 0 будет являться уравнением в полных дифференциалах тогда и только тогда, если справедливо равенство:
Алгоритм решения уравнения в полных дифференциалах
Сначала убедимся, что дифференциальное уравнение является уравнением в полных дифференциалах, используя необходимое и достаточное условие:
Затем запишем систему двух дифференциальных уравнений, которые определяют функцию u(x,y):
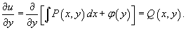
Интегрируем первое уравнение по переменной x. Вместо постоянной C запишем неизвестную функцию, зависящую от y:
Дифференцируя по переменной y, подставим функцию u(x,y) во второе уравнение:
Отсюда получаем выражение для производной неизвестной функции φ(y):
Интегрируя последнее выражение, находим функцию φ(y) и, следовательно, функцию u(x,y):
Общее решение уравнения в полных дифференциалах записывается в виде:
Примечание: На шаге 3, вместо интегрирования первого уравнения по переменной x, мы можем проинтегрировать второе уравнение по переменной y. После интегрирования нужно определить неизвестную функцию ψ(x).
Дифуравнения второго порядка
В общем случае дифференциальное уравнение второго порядка можно записать в виде
где F − заданная функция указанных аргументов. Если дифференциальное уравнение можно разрешить относительно второй производной y'', то его можно представить в следующем явном виде:
В частных случаях функция f в правой части может содержать лишь одну или две переменных. Такиенеполные уравнения включают в себя 5 различных типов:
С помощью определенных подстановок эти уравнения можно преобразовать в уравнения первого порядка. В случае произвольных дифференциальных уравнений второго порядка, их порядок можно понизить, если эти уравнения обладают определенной симметрией. Ниже мы обсудим 2 типа таких уравнений (случаи 6 и 7):
Функция F(x, y, y', y'') является однородной функцией аргументов y, y', y'';
Функция F(x, y, y', y'') является точной производной функции первого порядка Ф(x, y, y').
Итак, рассмотрим указанные случаи понижения порядка более подробно.
Случай 1. Уравнение вида y''= f (x)
Если дано уравнение y'' = f(x), то его порядок можно понизить введением новой функции p(x), такой, чтоy' = p(x). В результате мы получим дифференциальное уравнение первого порядка
Решая его, находим функцию p(x). Затем решаем второе уравнение
и получаем общее решение исходного уравнения.
Случай 2. Уравнение вида y''= f (y)
Здесь правая часть уравнения зависит только от переменной y. Вводим новую функцию p(y), полагаяy' = p(y). Тогда можно записать:
и уравнение принимает вид:
Решая его, находим функцию p(y). Затем находим решение уравнения y' = p(y), то есть функцию y(x).
Случай 3. Уравнение вида y''= f (y' )
В данном случае для понижения порядка вводим функцию y' = p(x) и получаем уравнение
которое является уравнением первого порядка с разделяющимися переменными p и x. Интегрируя, находим функцию p(x) и затем функцию y(x).
Случай 4. Уравнение вида y''= f (x,y' )
Используем подстановку y' = p(x), где p(x) − новая неизвестная функция, и получаем уравнение первого порядка
Интегрируя, определяем функцию p(x). Далее решаем еще одно уравнение 1-го порядка
и находим общее решение y(x).
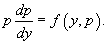
Случай 5. Уравнение вида y''= f (y,y' )
Для решения такого уравнения, также как и в случае 2, вводим новую функцию p(y), полагая y' = p(y). Дифференцирование этого равенства по x приводит к уравнению
В результате наше исходное уравнение записывается в виде уравнения 1-го порядка
Решая его, находим функцию p(y). Затем решаем еще одно уравнение первого порядка
и определяем общее решение y(x). Рассмотренные 5 случаев понижения порядка не являются независимыми. Исходя из структуры уравнений, ясно, что случай 2 следует из случая 5, а случай 3 вытекает из более общего случая 4.
Случай 6. Функция F(x, y, y', y'') является однородной функцией аргументов y, y', y''
Если левая часть дифференциального уравнения
удовлетворяет условию однородности, т.е. для любого k справедливо соотношение
то порядок уравнения можно понизить с помощью подстановки
После нахождения функции z(x) исходная функция y(x) находится интегрированием по формуле
где C2 − постоянная интегрирования.
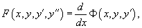
Случай 7. Функция F(x, y, y', y'') является точной производной
Если удается найти такую функцию Ф(x, y, y'), не содержащую второй производной y'' и удовлетворяющую равенству
то решение исходного уравнения представляется интегралом
Таким образом уравнение второго порядка можно привести к уравнению первого порядка. В некоторых случаях левую часть исходного уравнения можно преобразовать в точную производную, используя интегрирующий множитель.
