- •212000, Г. Могилев, пр. Мира, 43
- •1 Практическое занятие № 1. Анализ электрического состояния цепей постоянного тока с одним и несколькими источниками питания
- •2 Практическое занятие № 2. Анализ электрического состояния однофазных и трёхфазных цепей синусоидального тока
- •3 Практическое занятие № 3. Анализ электромагнитного состояния трансформатора и электромеханического состояния двигателей
- •5 Контрольная работа
- •Список литературы
- •Приложение а (справочное)
- •Приложение б (справочное)
ГОСУДАРСТВЕННОЕ УЧЕРЕЖДЕНИЕ
ВЫСШЕГО ПРОФЕССИОНАЛЬНОГО ОБРАЗОВАНИЯ
«БЕЛОРУССКО-РОССИЙСКИЙ УНИВЕРСИТЕТ»
Кафедра «Электротехника и электроника»
ЭЛЕКТРОТЕХНИКА И ЭЛЕКТРОНИКА
Методические указания к практическим занятиям и контрольным работам для студентов заочной формы обучения специальности 1-36 01 06 «Оборудование и технология сварочного производства»
Могилев 2013
УДК 621.313
ББК 32.85
Э 45
Рекомендовано к опубликованию
учебно-методическим управлением
ГУ ВПО «Белорусско-Российский университет»
Одобрено кафедрой «Электротехника и электроника»
«01» _ноября_ 2013 г., протокол № 3.
Составители: канд. техн. наук, доц. С. В. Болотов;
асс. И.А. Черкасова
Рецензент доктор техн. наук, проф. В.П. Куликов
Методические указания предназначены для студентов заочной формы обучения специальности 1-36 01 06 «Оборудование и технология сварочного производства» для подготовки к практическим занятиям и выполнению контрольных работ по электротехнике и электронике
Учебное издание
ЭЛЕКТРОТЕХНИКА И ЭЛЕКТРОНИКА
Ответственный за выпуск С. В. Болотов
Технический редактор А.А.Подошевко
Компьютерная верстка И. А. Алексеюс
Подписано в печать _______. Формат 60х84/16. Бумага офсетная. Гарнитура Таймс.
Печать трафаретная. Усл.-печ. л. ____. Уч.-изд. л. _____. Тираж ____ экз. Заказ № ____.
Издатель и полиграфическое исполнение
Государственное учреждение высшего профессионального образования
«Белорусско-Российский университет»
ЛИ № 02330/375 от 29.06.2004 г.
212000, Г. Могилев, пр. Мира, 43
© ГУ ВПО «Белорусско-Российский
университет», 2013
1 Практическое занятие № 1. Анализ электрического состояния цепей постоянного тока с одним и несколькими источниками питания
Задача 1. Расчёт цепи постоянного тока с одним источником питания.
Определить
токи в ветвях схемы (рисунок 1.1), если
напряжение на входе
В, а сопротивления резисторов:
Ом,
Ом. Определить мощность Р,
потребляемую электрической цепью.
Рисунок 1.1 – Электрическая цепь постоянного тока с одним источником к задаче 1
Решение.
Определим эквивалентное сопротивление схемы между узлами a и b:
Ом,
так
как резисторы
и
соединены
последовательно друг с другом и
параллельно с резистором
.
Полное эквивалентное сопротивление схемы:
Ом.
Ток
определяем по закону Ома:
А.
Напряжение между точками a и b равно падению напряжения на сопротивлении Rab:
В.
Ток
определяем по закону Ома:
А.
Ток
определяем
по первому закону Кирхгофа для узла а:
А.
Мощность, потребляемая электрической цепью:
Вт.
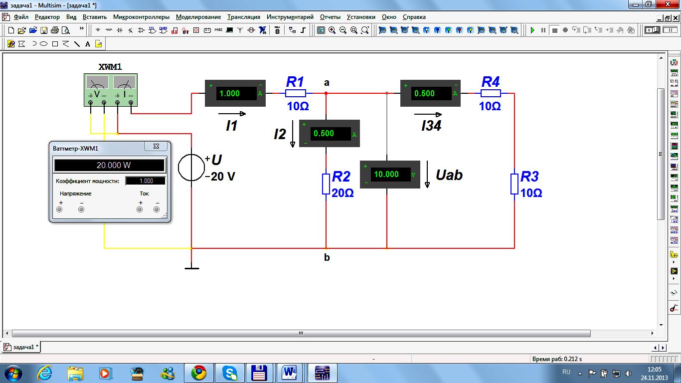
Проверим правильность решения задачи, осуществив моделирование работы схемы в среде Multisim (рисунок 1.2).
Показания измерительных приборов соответствуют расчётным значениям.
Рисунок 1.2 – Модель электрической цепи постоянного тока к задаче 1
Задача 2. Расчёт цепи постоянного тока с несколькими источниками питания.
Определить токи в ветвях схемы (рисунок 1.3), если ЭДС источников Е1 = 12 В, Е2 = 6 В, внутренние сопротивления источников R1 = 2 Ом, R2 = 1 Ом, а сопротивление нагрузки R3 = 10 Ом. Проверить правильность расчёта по балансу мощностей.
Рисунок 1.3 – Электрическая цепь постоянного тока с несколькими источниками к задаче 2
Решение.
Рассмотрим пример расчета электрической цепи методом непосредственного применения законов Кирхгофа.
Число
узлов
Число ветвей
Число уравнений по первому закону Кирхгофа
Число уравнений по второму закону Кирхгофа
Число всех уравнений
–
узел а;
–
контур E1,
R1,
E2,
R2;
–
контур E2,
R2,
R3.
Подставляя числовые значения:
Решить систему уравнений можно используя численные методы, например, с помощью программы «Калькулятор» (рисунок 1.4):
А,
А,
А.
Рисунок 1.4 – Решение системы уравнений по законам Кирхгофа
Отрицательное
значение тока I2
указывает на то, что в действительности
он имеет противоположное направление
и источник
работает в режиме потребителя.
Метод контурных токов.
Количество уравнений:
Обозначение
контурных токов:
(рисунок 1.3).
Система уравнений:
Подставляя числовые значения:
Решая
данную систему уравнений, определяем
значения контурных токов
А,
А.
Находим значения токов в ветвях:
А,
А,
А.
Проверяем правильность расчета по балансу мощности:
18 Вт = 18 Вт
Баланс мощностей выполняется.
Проверим правильность решения задачи, осуществив моделирование работы схемы в среде Multisim (рисунок 1.5).
Рисунок 1.5 – Модель электрической цепи постоянного тока к задаче 2
Показания измерительных приборов соответствуют расчётным значениям.
