- •1 Общие указания по оформлению курсовой работы
- •1.1 Общие требования
- •Оформление формул
- •1.3 Оформление иллюстраций
- •1.4 Построение таблиц
- •2 Вопросы для самопроверки
- •3 Исходные данные для выполнения курсовой работы
- •Пояснительная записка к курсовой работе по дисциплине «метрология, стандартизация и сертификация на тему: «анализ качества изделия транспортного машиностроения»
- •1 Национальная система стандартизации (нсс) (гост р 1.0-2004). Задача 1
- •2 Расчёт и выбор посадки с натягом зубчатого колеса на вал. Задача 2
- •2.1 Расчёт функциональных натягов
- •2.2 Выбор стандартной посадки по наибольшему натягу
- •Анализ выбранной посадки с натягом
- •3 Расчет и выбор посадок подшипников качения. Задача 3
- •4 Выбор размеров и посадок шпоночного соединения. Задача 4
- •5 Назначение размеров вала. Задача 5
- •6 Размерные цепи. Задача 6
- •7 Назначение полей допусков осевых и диаметральных размеров вала. Задача 7
- •8 Выбор измерительных средств для контроля размеров вала под посадку с натягом. Задача 8
- •9 Назначение допусков формы и расположения поверхностей вала. Задача 9
- •11 Анализ точности резьбового соединения. Задача 11
- •12 Характеристика схемы сертификации и документа
9 Назначение допусков формы и расположения поверхностей вала. Задача 9
По ГОСТ 24643-81 назначить допуски формы и расположения по-верхностей вала под подшипники, зубчатое колесо, шкив, сальниковое уп-лотнение, шпонку, определяющих качество работы механизма. Принять уровень относительной геометрической точности – А.
Используя ГОСТ 2.308-79* указать эти допуски на эскизе вала. Пояс-нить содержание назначенных отклонений формы и расположения.
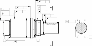
Назначение допусков формы и расположения зависит от конструктив-ных и технологических требований к элементам вала. Схема установки ва-ла в рассматриваемом механизме приведена на рисунке 2.1. Рабочая ось вала – ось, проходящая через середины посадочных поверхностей под-шипников качения. Поэтому в качестве базы для назначения допусков рас-положения используется поверхности двух шеек вала ø180 m6 под под-шипники, обозначенные на рисунке 9.1 через АВ.
Относительно этой базы назначаются допуски радиального биения посадочных поверхностей под подшипники, под зубчатое колесо, шкив и под сальниковое уплотнение. Допуски торцового биения, определяющие качество работы подшипников, назначаются для заплечиков вала. Ограни-чение торцового биения буртика вала ø240 необходимо для обеспечения норм контакта соприкасающегося с ним зубчатого колеса. При установле-нии требований к форме посадочных поверхностей для подшипников ка-чения рекомендуется использовать отклонения от круглости и от профиля продольного сечения. Для обеспечения симметричности шпоночного паза относительно оси вала и равномерности контакта рабочих поверхностей паза вала и шпонки допуск симметричности принимается равным 0,05 мм.
Допуски торцового биения заплечиков вала, влияющих на точность положения внутреннего кольца подшипника следует принять по таблице
9.1 [2, 5, 8]
Таблица 9.1 – |
Допуск торцового биения |
|
|||||||||||
|
|
|
|
||||||||||
Интервал номи- |
Допуск торцового биения заплечика вала, не более, мкм |
||||||||||||
нальных размеров |
|
Класс точности подшипника |
|
||||||||||
валов, мм |
нормальный (0) |
|
6 |
|
5 |
||||||||
св. 18 |
до 30 |
21 |
|
13 |
|
8 |
|||||||
св. 30 |
до 50 |
25 |
|
16 |
|
10 |
|||||||
св. 50 |
до 80 |
30 |
|
19 |
|
12 |
|||||||
св. 80 |
до 120 |
35 |
|
22 |
|
14 |
|||||||
св. 120 до 180 |
40 |
|
25 |
|
16 |
||||||||
Допуск торцового биения буртика вала TCA для обеспечения норм контакта зубьев в передаче и нормальной работы подшипников рекомен-дуется принимать равным (см. [3]):
27
|
|
ТСА |
F |
d |
|
0,045 240 |
0,0104 мм = 10,4 мкм, |
|
|
|
|
|
|
|
|||
|
|
3 |
L |
3 345 |
|
|||
|
|
|
|
|
|
|||
где F |
– |
допуск на погрешность направления зуба. Для нашего зубчатого |
|
|||||
|
|
колеса со степенью точности изготовления 8-В (m = 10, B = 345 |
|
|||||
|
|
мм) согласно ГОСТ 1643-81 F = 45 мкм = 0,045 мм; |
|
|||||
d |
– |
диаметр буртика, d = 240 мм; |
|
|||||
L – ширина зубчатого колеса, L = 345 мм. Принимаем ТСА = 10 мкм.
Допуск радиального биения поверхности вала под сальниковое уп-лотнение принимается в пределах от 0,04 до 0,02 мм при частотах враще-
ния от 1000 до 3000 об/мин [3].
Используя изложенные выше рекомендации, а также данные таблиц 21-23, часть 2 (ГОСТ 24643-81) сведём полученные результаты в таблицу
9.2.
Таблица 9.2 – Численные значения допусков
Рассматриваемая |
Наименование |
Степень точно- |
|
Числовое |
Знак услов- |
|
|||||||||||
сти формы или |
|
значение |
ного обо- |
|
|||||||||||||
поверхность |
допуска |
|
|
||||||||||||||
расположения |
допуска, мкм |
значения |
|
||||||||||||||
|
|
|
|
||||||||||||||
ø 180m60,0400,015 – |
Радиальное |
|
|
|
20 |
|
|
|
|
||||||||
биение |
|
|
|
|
|
|
|
||||||||||
|
|
|
|
|
|
|
|
|
|||||||||
Круглости |
5 |
|
8 |
|
|
O |
|
||||||||||
под подшипники |
|
|
|
|
|||||||||||||
Профиля про- |
|
|
|
8 |
|
|
|
|
|||||||||
|
|
|
|
|
|
|
|
|
|||||||||
|
|
дольного сечения |
|
|
|
|
|
|
|
||||||||
|
|
|
|
|
|
|
|
|
|
|
|||||||
ø220 – диаметр |
Торцовое биение |
см. таблицу 9.1 |
40 |
|
|
|
|
||||||||||
заплечика |
|
|
|
|
|
||||||||||||
|
|
|
|
|
|
|
|
|
|
|
|||||||
ø 220u80,3300,258 – |
Радиальное |
7 |
|
50 |
|
|
|
|
|||||||||
под зубчатое коле- |
|
|
|
|
|
||||||||||||
биение |
|
|
|
|
|
||||||||||||
со |
|
|
|
|
|
|
|
|
|
|
|||||||
|
|
|
|
|
|
|
|
|
|
|
|||||||
ø240 – диаметр |
Торцовое биение |
TCA |
F d |
|
|
45 240 |
10 |
|
|
||||||||
буртика |
|
3 L |
|
|
3 345 |
|
|
|
|||||||||
|
|
|
|
|
|
|
|||||||||||
|
|
|
|
|
|
|
|
|
|
|
|||||||
ø160 – под саль- |
Радиальное |
см. рекоменда- |
|
|
|
|
|
|
|||||||||
никовое уплотне- |
40 |
|
|
|
|
||||||||||||
биение |
ции выше |
|
|
|
|
||||||||||||
ние |
|
|
|
|
|
|
|
||||||||||
|
|
|
|
|
|
|
|
|
|
|
|||||||
ø 130h90,100 – |
под |
Радиальное |
8 |
|
80 |
|
|
|
|
||||||||
шкив |
|
биение |
|
|
|
|
|
||||||||||
|
|
|
|
|
|
|
|
|
|
||||||||
32N 90,062 – |
под |
Симметричности |
8 |
|
50 |
|
|
|
|
||||||||
шпонку |
|
|
|
|
|
|
|||||||||||
|
|
|
|
|
|
|
|
|
|
|
|||||||
В частности, для Ø180 m6 – степень точности формы или расположе-ния – 5 ( таблица 21, часть 2). Допуски круглости и профиля продольного сечения – 8 мкм (таблица 22, часть 2). Допуск радиального биения – 20 мкм (таблица 23, часть 2). Для Ø220 u8 – степень точности формы и распо-
28
ложения – 7 ( таблица 21, часть 2). Допуск радиального биения – 50 мкм |
|
|||||||||||||||||
(таблица 22, часть 2). Для Ø130 h9 и размера 32N9 степень точности формы |
|
|||||||||||||||||
и расположения – 8 ( таблица 21, часть 2). Допуск радиального биения |
|
|||||||||||||||||
Ø130 h9 – 80 |
мкм, допуск симметричности размера 32N9 – 50 |
мкм (таблица |
|
|||||||||||||||
23, часть 2). |
|
|
|
|
|
|
|
|
|
|||||||||
На рисунке 9.1 приведены обозначения отклонений формы и распо- |
|
|||||||||||||||||
ложения в соответствии с ГОСТ 2.308-79*. |
|
|
||||||||||||||||
|
|
|
|
|
|
0,04 |
АВ |
|
|
|||||||||
|
0,01 |
АВ |
|
|
0,008 |
A |
|
|
||||||||||
|
|
|
|
|
|
|||||||||||||
0,008 |
|
|
0,008 |
|
|
|
||||||||||||
|
|
|
|
|
|
|
|
|||||||||||
0,008 |
0,05 |
АВ |
|
|
0,020 |
АВ |
|
|
||||||||||
0,020 АВ |
|
|
|
|
|
|
0,04 АВ |
A-A |
|
|||||||||
|
|
|
|
|
|
|
|
|||||||||||
|
|
|
|
|
|
|
|
|
||||||||||
|
|
|
|
|
|
|
0,08 АВ |
|
|
|||||||||
|
|
|
|
|
|
|
0,05 C |
|
||||||||||
|
|
|
|
O220 |
|
|
|
|
|
|||||||||
|
|
|
|
|
|
|
|
O130h9 |
|
|||||||||
|
|
|
|
|
|
|
|
C |
|
|||||||||
А |
0,04 |
АВ |
|
В |
|
|
|
|
||||||||||
|
|
|
|
|
|
|
||||||||||||
Рисунок 9.1 – |
|
|
|
|
|
A |
|
|
||||||||||
Обозначение отклонений формы и расположения |
|
|||||||||||||||||
|
|
|
|
|
поверхностей |
|
|
|||||||||||
10 НАЗНАЧЕНИЕ ПАРАМЕТРОВ ШЕРОХОВАТОСТИ |
|
|||||||||||||||||
|
ПОВЕРХНОСТЕЙ ВАЛА. ЗАДАЧА 10 |
|
|
|||||||||||||||
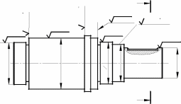
Назначить требования к шероховатости (ГОСТ 2789-73*) поверхно-стей вала, исходя из нормального уровня относительной геометрической точности А. Используя ГОСТ 2.309-79* указать назначенные параметры шероховатости поверхностей на эскизе вала. Пояснить содержание на-значенных параметров шероховатости.
Основные параметры и числовые значения шероховатости регламен-тированы стандартом ГОСТ 2789-73*.
В соответствии с рекомендациями минимальные требования к шеро-ховатости поверхности в виде предела допустимых значений среднего арифметического отклонения неровностей профиля Ra или высоты неров-ностей профиля по десяти точкам Rz устанавливаются в зависимости от допуска размера и формы. Параметр Ra считается предпочтительным по-тому, что он более точно отражает отклонения профиля (определяется по
29
большему числу точек). Параметр Rz используют, если контроль Ra за-труднен.
Числовые значения параметров шероховатости назначаются по связи с допуском размера (формы). Например, при допуске формы 60% от до-пуска размера Т (относительная геометрическая точность А):
-
Ra 0,05T ; Rz 0,2T
(10.1)
Полученные значения Ra или Rz округляются до ближайшего мень-шего стандартного числа по ГОСТ 2789-73* или в нормативных докумен-тах приводятся необходимые рекомендации. Для некоторых наиболее ха-рактерных видов сопряжений информация приведена в литературе (табли-
цы 10.1 и 10.2).
Таблица 10.1 - Рекомендуемые значения параметра Ra
Характеристика поверхности |
Ra , мкм |
Посадочные поверхности подшипников скольжения |
0,4…0,8 |
Поверхности деталей под посадки с натягом |
0,8…1,6 |
Поверхности валов под уплотнения |
0,2…0,4 полировать |
Таблица 10.2 - Рекомендуемые значения параметра Ra для поверхностей под подшипники качения
Посадочная |
Номинальный |
Значение параметра Ra , |
мкм, не более |
|
||||
|
Класс точности подшипника |
|
||||||
поверхность |
размер, мм |
нормальный |
6 и 5 |
|
4 |
|
||
|
|
(0) |
|
|
|
|||
|
|
|
|
|
|
|
||
Валов |
До 80 |
1,25 |
|
0,63 |
|
0,32 |
|
|
Свыше 80 до 500 |
2,5 |
|
1,25 |
|
0,63 |
|
||
|
|
|
|
|||||
Отверстий |
До 80 |
1,25 |
|
0,63 |
|
0,63 |
|
|
корпусов |
Свыше 80 до 500 |
2,5 |
|
1,25 |
|
1,25 |
|
|
Опорных торцов |
До 80 |
2,5 |
|
1,25 |
|
1,25 |
|
|
заплечиков валов |
|
|
|
|
|
|
|
|
Свыше 80 до 500 |
2,5 |
|
2,5 |
|
2,5 |
|
||
и корпусов |
|
|
|
|
|
|
|
|
При шлифовании поверхностей под подшипники качения канавки для выхода круга принять по таблице 10.3 (ГОСТ 8820-69).
На свободные поверхности вала шероховатость, как правило, назнача-ется Rz 20 и указывается на чертеже или эскизе в правом верхнем углу зна-
ком (рис. 10.1).
Используя приведенные выше рекомендации рассчитаем или назна-чим числовые значения параметров шероховатости поверхностей вала и сведём их в таблицу 10.4, учитывая при этом стандартные значения пара-метров Ra и Rz – таблица 24, часть 2 (ГОСТ 2789-73*).
30
Таблица 10.3 – Канавки для выхода шлифовального круга
|
|
|
|
|
|
|
|||||
d , мм |
h, мм |
b, мм |
c, мм |
r, мм |
r1 , мм |
||||||
|
|
|
|
|
|
|
|||||
Св. 10 |
до 50 |
0,3 |
3 |
0,5 |
1,0 |
0,5 |
|||||
Св. 50 |
до 100 |
0,5 |
5 |
1,0 |
1,6 |
0,5 |
|||||
Св. 100 |
0,5 |
8 |
1,0 |
2,0 |
1,0 |
||||||
Рисунок 10.1 – Обозначение шероховатости свободных поверхностей
Таблица 10.4 - Принятые значения параметров шероховатости
|
|
До- |
Расчетное |
Рекомендуемое |
Принятое |
|
|
|
|
|
|
|
|
|
|
|
Рассматриваемая |
значение |
нормативными |
значение |
Обозначение |
|
|||||||||||
пуск, |
парамет- |
документами |
по |
|
|
|
|
по |
|
|||||||
поверхность |
Т, |
ра, мкм |
|
|
|
|
|
|||||||||
значение Ra, |
ГОСТ2789, |
ГОСТ 2.309.79* |
|
|||||||||||||
|
|
мкм |
Ra = |
мкм |
мкм |
|
|
|
|
|
|
|
|
|
|
|
|
|
|
0,05T |
|
|
|
|
|
|
|
|
|
|
|||
|
|
|
|
|
|
|
|
|
|
|
|
|
|
|
||
ø 180m60,0400,015 – |
30 |
1,5 |
2,5 |
1,25 |
|
|
|
|
|
|
|
|
|
|
||
|
Ra1,25 |
|
||||||||||||||
под подшипники |
|
|
||||||||||||||
|
|
|
|
|
|
|
|
|
|
|
|
|
|
|||
ø220 – |
диаметр |
– |
– |
2,5 |
2,5 |
|
|
|
|
|
|
|
|
|
|
|
|
|
|
Ra2,5 |
|
||||||||||||
заплечика |
|
|
|
|
||||||||||||
|
|
|
|
|
|
|
|
|
|
|
|
|
|
|||
ø 220u80,3300,258 – |
72 |
3,6 |
1,6 |
1,6 |
|
|
|
|
|
|
|
|
|
|
||
|
|
|
Ra1,6 |
|
||||||||||||
под зубчатое колесо |
|
|
|
|
||||||||||||
|
|
|
|
|
|
|
|
|
|
|
|
|
|
|||
ø240 – |
диаметр |
– |
– |
2,5 |
2,5 |
|
|
|
|
|
|
|
|
|
|
|
|
|
|
Ra2,5 |
|
||||||||||||
буртика |
|
|
|
|
||||||||||||
|
|
|
|
|
|
|
|
|
|
|
|
|
|
|||
ø160 – |
под сальнико- |
– |
– |
0,4 |
0,4 |
|
|
|
|
|
|
|
|
|
|
|
вое уплотнение |
полировать |
|
|
|
|
|
|
|
|
|
|
|||||
|
|
|
|
|
|
|
|
|
|
|
|
|
||||
ø 130h90,100 – под |
100 |
5 |
– |
5 |
|
|
|
|
|
|
|
|
|
|
||
|
|
|
|
Ra5 |
|
|||||||||||
шкив |
|
|
|
|
|
|
||||||||||
|
|
|
|
|
|
|
|
|
|
|
|
|
|
|
||
32N 90,062 – |
62 |
3,1 |
– |
2,5 |
|
|
|
|
|
|
|
|
|
|
||
|
|
|
Ra2,5 |
|
||||||||||||
под шпонку |
|
|
|
|
||||||||||||
|
|
|
|
|
|
|
|
|
|
|
|
|
|
|||
31
На
рисунке 10.2
приведены обозначения параметров
шероховатости в соответствии с ГОСТ
2.309-79*
(свободные
поверхности -
Rz20
).
|
Ra2,5 |
A
Ra2,5 |
Полировать |
|
Ra0,4 |
|
|
|
|
A-A
|
Ra1,6 |
|
Ra1,25 |
|
|
Ra1,25 |
|
O180m6 |
|
Ra5
|
Ra2,5
A
Рисунок 10.2 – Обозначение параметров шероховатости поверхностей вала

Ra2,5