- •Разработка продукта и выбор технологического процесса
- •Проектирование продукции
- •Развёртывание функции качества.
- •Функционально-стоимостной анализ.
- •Проектирование процессов.
- •Типы технологических процессов.
- •Структура производственного потока.
- •Продуктово-процессная матрица.
- •Выбор процессов и оборудования.
- •1 75 Производство деталей на станке с чпу
- •Проектирование производственного потока.
Тема №5.
Разработка продукта и выбор технологического процесса
Проектирование продукции
Необходимость разрабатывать новую продукцию и быстро выводить её на рынок сбыта – это задача, с которой сталкиваются производители в любой отрасли промышленности. Процесс разработки продукции обеспечивает взаимосвязь между потребителями и ожиданиями потребителя конкретного товара и операциями, необходимыми для его производства.
Процесс разработки новой продукции представляет собой сложнейший комплекс различных видов деятельности, теснейшим образом связанных с большинством других бизнес-функций.
На рис. 5.1 представлена разработка нового продукта.
Рис.5.1 Принципиальная схема создания продукта
В процессе создания новой продукции задействованы три основные функции: маркетинг, создание продукта, производство.
Маркетинг представляет данные о потребностях рынка и данные для составления спецификаций. Создание продукта, его разработка состоит в определении концепции продукта, разработки эскиза будущего продукта и проектной документации. Производство отвечает за выбор или усовершенствование технологического процесса, изготовление новой продукции в заданный срок, в соответствии с проектной документацией и плановыми затратами.
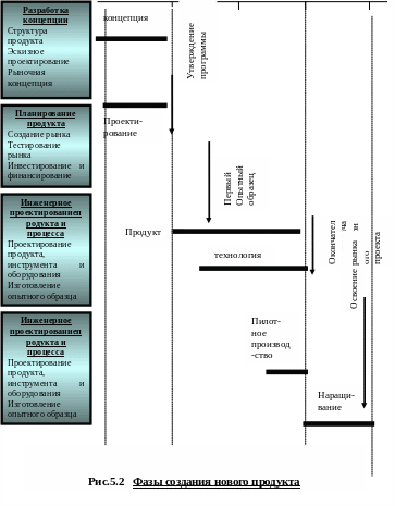
На рис.5.2 изображены фазы типичного проекта по разработке новой продукции.
начало проекта вывод продукции на рынок освоение рынка
36
27 18
9 0
На первых двух фазах (разработка концепции и планирование) проводится комплексный анализ информации о возможностях рынка сбыта, условиях конкуренции, технических возможностях и требованиях к товару. На основе такого анализа определяется структура нового продукта.
В структуре учитывается концептуальный замысел, ёмкость рынка, инвестиционные требования и финансовые последствия вывода на рынок нового товара. Кроме того, прежде чем принять программу разработки новой продукции, кампании обычно стараются получить подтверждение правильности новой концепции, прибегая к пробной продаже этой продукции на небольших рынках. Такое требование может предусматривать изготовление опытных моделей.
После одобрения проект создания новой продукции вступает в фазу детальной инженерной разработки. Её основной задачей является конструирование, проектирование и изготовление действующих опытных образцов, а также, разработка инструментов и оборудования, которые будут использоваться для производства данной продукции в коммерческих масштабах. Фаза детальной инженерной разработки завершается «сдачей проекта», которая означает, что данная модель отвечает всем предъявляемым к ней требованиям.
После фазы проектирования переходят к фазе производства. На этой фазе изготавливается опытная партия продукции и проверяется способность новых или модифицированных процессов выпускать данную продукцию в коммерческих объёмах. Именно на этой фазе происходит интеграция всей производственной системы: проекта результатов инженерного проектирования, модернизированных и новых технологий, комплектующих, производственного контроля.
Заключительной фазой создания нового продукта является наращивания производства и достижение проектной мощности.
В настоящее время для ускорения процесса разработки новой продукции широко используется метод совместного проектирования. В отличие от простого, последовательного, фаза за фазой, выполнения разработки, при этом методе делается упор на межфункциональную интеграцию и одновременное, совместное проектирование различных видов продукции и предназначенных видов продукции и предназначенных для их производства логических процессов. В результате, получаем значительное сокращение различных фаз проекта. Одновременность инженерных разработок означает параллельное выполнение различных фаз проекта, например, во время разработки рыночной концепции и структуры продукта выполняется проектирование, как продукта, так и производственных процессов.
