- •Комбінована парогазова установка з додатковою паровою ступіню силової турбіни
- •Введение
- •1 Способы повышения эффективности гтд
- •2. Оценка эффективности бинарного цикла с паровой турбиной
- •3 Оценка эффективности частично бинарного цикла с впрыском пара в камеру сгорания гтд
- •5.Сравнительный анализ кпгу
- •Список литературы
Міністерство освіти і науки України
Всеукраїнський конкурс студентських наукових робіт
Напрям роботи – двигуни та енергетичні установки
Комбінована парогазова установка з додатковою паровою ступіню силової турбіни
Шифр роботи «КПГУ»
2013/2014 н.р.
Содержание
Введение…………………………………………………………………..…....…3
1.Способы повышения эффективности ГТД……………….……………..….....4
2. Оценка повышения эффективности ГТД путем комбинирования с замкнутым паросиловым циклом………….………………….............................9
3. Оценка повышения эффективности ГТД путем впрыска пара в камеру сгорания.……………………………………………..………………..……….....13
4. Оценка повышения эффективности ГТД путем применения путем впрыска пара между турбиной компрессора и силовой турбиной……………………..19
5.Сравнительный анализ КПГУ…………………………………………….…..21
Список литературы………………………………………………………..….....22
Введение
В процессе развития малой энергетики всё больше внимания уделяется газовым турбинам малой и средней мощности. Области применения газотурбинных двигателей практически не ограничены.
Применение ГТУ в ТЭС экономически оправдано в комплексе с утилизационными контурами. Это обусловлено достаточно низким электрическим КПД газовой турбины 22…37%. При этом соотношение вырабатываемой электрической энергии и тепловой составляет 1:1,5; 2,5. В зависимости от потребностей ГТУ комплектуется паровыми или водогрейными котлами-утилизаторами, что позволяет получать либо пар (низкого, среднего, высокого давления) для получения дополнительной мощности, либо горячую воду с температурой выше 140 °С.
ГТУ предназначены для эксплуатации в любых климатических условиях как основной или резервный источник электроэнергии и тепла для объектов производственного или бытового назначения. Строительство таких электростанций в отдаленных (особенно северных) районах позволяет получить значительную экономию средств за счет исключения издержек на строительство и эксплуатацию протяженных линий электропередач, а для центральных районов - повысить надежность электрического, теплового снабжения как отдельных предприятий или организаций, так и территорий в целом.
1 Способы повышения эффективности гтд
В настоящее время все большее количество газоперекачивающих агрегатов компрессорных станций в развитых странах оснащены газотурбинными двигателями (ГТД) в качестве основного привода.
Основной задачей дальнейшего развития ГТД служит изыскание направлений для повышения их экономичности, которыми служат:
- форсирование параметров цикла;
- применение промежуточного охлаждения сжимаемого в компрессорах ГТД воздуха;
- использование тепла выпускного газа для получения пара в утилизационном парогенераторе теплоутилизационного контура с целью выработки в паровой турбине дополнительной мощности либо подачи пара в камеру сгорания ГТД;
- использование тепла выпускного газа для подогрева воздуха после компрессора с целью повышения внутреннего КПД цикла;
- применение керамических материалов для облопачивания турбин генераторов газа высокотемпературных ГТД.
- повышение КПД одноконтурных ГТУ, созданных на базе авиационных ГТД, за счет: уменьшения радиальных зазоров; предварительного подогрева топлива, поступающего в основную камеру сгорания, выхлопными газами; уменьшения расхода охлаждающего воздуха в газогенераторе за счет применения топливо - воздушных теплообменников.
Основными способами форсирования параметров цикла является повышение значений степени сжатия компрессора и степени подогрева. Рост температуры газа при фиксированном значении степени сжатия компрессора сопровождается небольшим увеличением мощности и КПД, значительное повышение температуры газа перед турбиной должно сопровождаться увеличением степени сжатия. Однако реализация данного метода лимитируется свойствами материала рабочих лопаток турбины, необходимо выдержать большой температурный напор в течение большого ресурса.
Промежуточное охлаждение при сжатии реализуется в ГТУ с регенератором и охлаждением при сжатии. В реальной регенеративной ГТУ охлаждение, в процессе сжатия в компрессоре, повышает КПД установки. Введение регенерации в ГТУ снижает отрицательный эффект охлаждения воздуха в процессе сжатия, и поскольку с увеличением степени повышения давления отрицательный эффект растет медленнее положительного, то промежуточная граничная степень регенерации, необходимая для уничтожения отрицательного эффекта, уменьшается. Для простейшей ГТУ получено, что, несмотря на неэкономичность охлаждения при сжатии для идеального цикла, для действительного цикла - охлаждение экономически целесообразно при низких КПД узлов.
Промежуточный подогрев рабочего тела при расширении реализуется в ГТУ с регенератором и подогревом при расширении. Подвод теплоты в процессе расширения повышает среднюю температуру рабочего тела, увеличивает работу процесса расширения и цикла в целом. Совмещение процессов подвода теплоты и расширения позволяет получить единый политропный процесс, при котором происходит наибольшее увеличение работы. Такой процесс можно осуществить при сжигании топлива в проточной части турбины. Топливо в этом случае поступает, например, через форсунки, размещенные в сопловом аппарате, или непосредственно через выходные кромки сопловых лопаток. Попадание топлива на рабочие лопатки вызывает их охлаждение, что может обеспечить неизменную или даже пониженную температуру лопаток, несмотря на повышение температуры газа в турбине.
Дальнейшее повышение эффективности использования теплоты топлива направлено на утилизацию выхлопных газов, передающих теплоту теплоносителю, не участвующему в цикле и не требующему затрат мощности для повышения давления. Объектами утилизации зачастую служат паровые или водогрейные котлы, котлы–утилизаторы (КУ), устанавливаемые для обогрева и теплоснабжения объектов (ГТУ-ТЭЦ), генерации пара для паровых турбин (ПГУ). Некоторое снижение электрической нагрузки связано с повышением сопротивления выходного тракта при утилизации теплоты уходящих газов ГТУ в КУ. В качестве основных мероприятий по повышению экономичности ГПУ на практике применяются ТУК одного, двух и трех давлений, перегрев пара. При этом использование ТУК-1, ТУК-2 и ТУК-3 связано с потенциальными возможностями улучшения экономичности паросилового цикла за счет более эффективного использования подводимого тепла. Преимуществом таких схем являются малые безвозвратные потери цикловой подготовленной воды, а недостатком - наличие металлоемких крупногабаритных конструкций, требующих существенных промышленных площадей для размещения.
Впрыск воды, водяного пара в проточную часть ГТУ. При впрыске воды на вход в компрессор, температура воздуха на выходе из компрессора снижается, тем самым уменьшается потребная мощность компрессора, возрастают мощность и эффективный КПД ГТУ.
Впрыск пара на входе в камеру сгорания в небольших количествах (порядка 2–4% от расхода воздуха) способствует значительному уменьшению эмиссии окислов азота в продуктах сгорания (экологический впрыск).
Один из способов повышения эффективности ГТД применить регенерацию теплоты (рисунок 1.1), т.е. использовать часть уходящей теплоты для подготовки сжатого воздуха, поступающего в камеру сгорания.
На практике применяются ТУК одного, двух и трех давлений. При этом использование ТУК-1, ТУК-2 и ТУК-3 связано с возможностями улучшения экономичности паросилового цикла за счет более эффективного использования подводимого тепла.
Рисунок 1.1-Схема ГТД с регенерацией теплоты
Рисунок
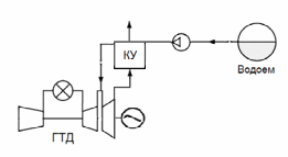
1.2 - Принципиальная схема бинарного
цикла с паровой.
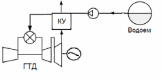
Рисунок 1.3 - Принципиальная схема КПГУсо впрыском пара в камеру сгорания ГТД
Альтернативой бинарной ПГУ являются газопаровые установки с впрыском пара (контактные ПГУ смешения). Их основное отличие от бинарной ПГУ состоит в отсутствии конденсационной паровой турбины с конденсатором и соответствующей системой охлаждения. В сравнении с бинарными ПГУ газотурбинные установки с впрыском пара имеют более низкий внутренний КПД. Вместе с тем состав оборудования контактных ГТУ проще, а удельные капиталовложения меньше, чем у ПГУ бинарного цикла. По своей технологической схеме ГТУ с впрыском пара является наиболее простой из всех установок комбинированного цикла.
Рисунок 1.4-Схема КПГУ с впрыском пара между турбиной компрессора и силовой турбиной
Существуют другие способы повышения эффективности ГТД, применение дополнительной паровой ступени силовой турбины (рисунок) и впрыск пара между турбиной компрессора и силовой турбиной (рисунок).
Цель данной работы провести сравнительный анализ бинарного цикла с паровой турбиной, частично бинарного цикла с впрыском пара в камеру сгорания ГТД и комбинированного цикла с впрыском пара перед силовой турбиной.
