Лекция 4. Квантовая природа искусственного интеллекта (Райков А.Н., Ульянов С.В.)
Попробуем не слишком уж придерживаться сложившихся стереотипов человеческого интеллекта, таких как: человек мыслит с помощью мозга; язык и логика – основной инструмент коммуникации человека; нейрон – это базовая ячейка инструмента мышления; эволюция – основной путь развития живого на Земле и др. В мире все меняется, находится в движении: вещи, слова, понятия, мысли, состояния…. Это движение имеет как детерминированные так и недетерминированные характеристики. Движение имеет релятивистскую, некаузальную, квантовую, термодинамическую природу.
С ограничениями формально-логического подхода к искусственному интеллекту наука и практика явно столкнулись уже давно, поставили вопрос: «А куда же в кибернетике делись эмоции, мысли, интуиция?». В середине 1980-х годов фетиш неограниченности возможностей «языкового, лингвистического интеллекта» явно начал угасать. Стало понятно, что ум человеческий загадочным образом, как выразился родоначальник контекстной грамматики, Ноам Чомский, умеет порождать “некаузальные подходящие когерентные мысли”. Создалось впечатление, что слова и логика в лучшем случае процентов на 5 – 15 оперируют смыслами, и что за словами и знаками есть что-то скрытое и интригующее, как некогда обратная сторона Луны, которое, собственно, и отвечает за смысл, но обычному компьютеру, реализующему дискретные вычисления, неподвластно. Семантика явно прячется в зоне невидимого, в сфере неопределенности, стоит в тени за словами и символами….
На макроуровне все наблюдатели видят ситуации и согласны относительно оценки их последовательности. Они могут даже договориться о едином понимании ситуации. Иное дело на микроуровне и в пространстве, где царствует скорость света. На этом уровне находятся песчинки для построения макроуровня. Здесь полная картина пространства-времени перестает быть универсальной для всех наблюдающих. Т.е в глубине классики уже заложено рассогласование и неоднозначность смыслов. И это важно при рассмотрении систем искусственного интеллекта!
Лекция 7. Эволюционные вычисления, генетические алгоритмы (Райков а.Н.)
Эволюционные вычисления, генетические алгоритмы – термины, обычно используемые для описания алгоритмов поиска, оптимизации или обучения, основанных на природных принципах, включая принцип выживания. Они часто используются для организации поиска решений, когда традиционные методы оптимизации не позволяют исследовать поведение целевой функции в ограниченное время.
Эволюционные подходы могут найти решения, близкие к оптимальным. При этом объем вычислений может оказаться большим, но скорость, с которой этот объем растет при увеличении «размерности» задачи сравнительно меньше, скажем, растет не экспоненциально, а полиномиально или даже линейно.
Например, может потребоваться быстро провести аналитическую обработку большого массива результатов социологических исследований. Скажем, надо делать проекции, строить кластеры различной размерности. Каждая такая операция на обычном компьютере с применением традиционных пакетов программ статистической обработки данных может занять несколько минут. Генетический алгоритм сделает это за несколько секунд.
Иногда надо быстро подобрать набор мероприятий из нескольких сотен возможных, чтобы сформировать план действий, обеспечивающий достижение целей при минимальных затратах ресурса. Если при этом Вы используете методы стратегического планирования, типа SWOT-анализа или когнитивного моделирования, то число факторов влияющих на развитие ситуации может оказаться очень большим (70 – 150 факторов). Тогда обычный перебор возможных сочетаний мероприятий, за каждым из которых стоит один из факторов, может, по сути, занять бесконечное время. Генетический алгоритм сделает это за несколько секунд.
БИКОМПАКТНОСТЬ
- свойство, характеризующее широкий класс топологич. пространств и состоящее в том, что из любого покрытия пространства открытыми множествами можно выделить конечное покрытие. Наряду с термином "Б." употребляется термин "компактность". Топологич. пространства, обладающие свойством В., наз. бикомпактными пространствами.
А. В. Архангельский.
Конвергентность
Философский словарь
(от лат. con вместе и vergere - сближаться) - склонность к чему-либо, сближение с чем-либо. В естественных науках - постепенное приближение результатов исследования (напр., вычисления значения константы) к определенному конечному значению, которое можно рассматривать как объективное; сближение различных методов исчисления с одним, ведущим к цели, сведение всех теоретических систем к одной системе, доказавшей свою пригодность. Так, из открытия Плавком кванта действия (см. Квантовая теория) выяснилось, что первичными являются не масса и энергия, а лишь сумма квантов действия", которые заполняют не одно лишь пространство, но всегда одновременно и пространство и время. К тем же результатам привела, причем уже совсем с другой стороны, теория относительности (см. Относительности теория). Факт конвергентности представляет собой серьезную, не подлежащую сомнению гарантию возможности реальной объективной действительности нашего познания природы. Макс Хартман трактовал принцип конвергентности в поиске объективного конечного результата как совокупность различных индукционных методов - непосредственно самой индукции, дедукции, анализа и синтеза.
Когнитивное моделирование рассматривается как компьютерное моделирование ментальных, познавательных процессов. Когнитивные модели обычно конструируются когнитивными психологами, имеющими дело с научным и эмпирическим изучением человеческого поведения [11].
Когнитивное моделирование использует много идей из искусственного интеллекта. Цель когнитивного моделирования - понять и построить модель человеческого ментального механизма, концептуально и с определенной степенью формализации представить процесс принятия управленческого решения. В когнитивном моделировании ставятся вопросы: “Почему компьютер может успешно справляться с решением управленческой задачи?", "Которая из используемых моделей лучше объясняет человеческие управленческие процессы?”.
Понимание когнитивной модели основано не только на значениях символов и их интерпретациях. Сами “значения” символов приобретают смысл в контексте когнитивных схем, представляющих собой, прежде всего, взаимовлияния различных понятий, отражаемых соответствующими символами.
Уже отмеченная выше интуиция - великое орудие менеджера, особенно на начальном этапе развития бизнеса, на этапе предпринимательской инициативы. Менеджер исходит из того, что понимает решаемую проблему и знает довольно хорошо, как различные факторы воздействуют на результат принятия решения. При этом менеджер имеет некоторый опыт решения подобных проблем. Через какое-то время менеджер накапливает достаточный опыт для того, чтобы достаточно хорошо и быстро решать похожие между собой проблемы при ограниченном времени. Опыт даже позволяет менеджеру по аналогии оценивать новые проблемы.
Почему появляется такая возможность? Ведь одинаковых проблемных ситуаций не бывает, и менеджер приобретает опыт оценки ситуаций на относительно различных примерах. Дело в том, что менеджер интуитивно понимает: не последнее место в этой оценке занимают комбинации факторов и их взаимодействие. Понимание этих взаимодействий - это умственная модель для принятия хороших решений, выгодной оценки проблемных ситуаций. Это оценочная эвристика, модель, архетип. Это познавательная (когнитивная) модель проблемной ситуации. Учитывая, что архетип в области психологии уже несет в себе смысловую нагрузку коллективного бессознательного, удобно эту управленческую модель в менеджменте назвать другим термином – когнитип.
Каждый менеджер в том или ином виде, в своей памяти или на бумаге для принятия управленческого решения строит схемы проблемных ситуаций. Часто эти схемы представляют либо таблицу с двумя графами: положительные и отрицательные факторы принятия того или иного решения. Более продвинутая методика работы с факторами – это известная методика SWOT-анализа [12]. Но наиболее интересный подход оперирования факторами учитывает взаимовлияния понятий, отражаемых этими факторами. Этот подход называется когнитивным моделированием. В процессе когнитивного моделирования строится когнитип ситуации. Он имеет хорошую компьютерную реализацию [13].
Например, когнитивное моделирование может быть применено к анализу и прогнозированию поведения потребительского рынка. Оно предусматривает последовательную структуризацию информации о происходящих на рынке процессах в соответствии со следующей схемой:
1. события, происходящие на потребительском рынке, связываются с определенными причинами, вызванными движением материальных, нематериальных и финансовых потоков;
2. каждый из выделенных потоков описывается соответствующей совокупностью переменных (факторов);
3. определяются взаимосвязи и взаимовлияния между факторами путем построения причинно-следственных цепочек, описывающих движение каждого потока.
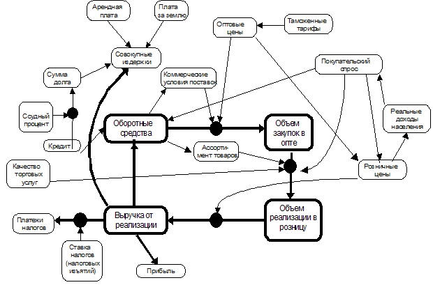
Взаимовлияния факторов отображаются с помощью, так называемой, когнитивной карты. Она дает самое общее представление о взаимодействии рыночных процессов на потребительском рынке продукции (пищевой, строительной автомобильной и пр). Собственно, эта карта и представляет собой когнитип "потребительского рынка". В когнитипе могут быть выделены отдельные компоненты (блоки когнитипа).
В качестве примера блока когнитипа под названием "участник потребительского рынка", с которым может столкнуться заинтересованный менеджер, может иметь следующий вид:
Рис. 2. Когнитип "участник потребительского рынка".
Если менеджер организации опытный и умеет построить когнитип проблемной ситуации, организация получает существенные преимущества в бизнесе и управлении за счет того, что имеет возможность:
использовать для разрешения проблем исходные данные из смежных областей знаний, даже тех, с которыми менеджер никогда не имел прежде дело;
организовать автоматизированный мониторинг ситуации, следя не только за динамикой изменения отдельных факторов, но и за динамикой прогнозов своих решений;
доверить решение некоторых сложных управленческих вопросов своим сотрудникам;
ускорить принятие решений по очень сложным проблемам;
обобщать знания коллективов экспертов и быстрее своих конкурентов накапливать ценный опыт менеджмента;
стать лидером организации, сделав процесс принятия управленческих решений более понятным для ее сотрудников.
Муравьиный алгоритм (алгоритм оптимизации подражанием муравьиной колонии, англ. ant colony optimization, ACO) — один из эффективных полиномиальных алгоритмов для нахождения приближённых решений задачи коммивояжёра, а также аналогичных задач поиска маршрутов на графах. Суть подхода заключается в анализе и использовании модели поведения муравьёв, ищущих пути от колонии к источнику питания и представляет собой метаэвристическую (англ. metaheuristic, meta — «за пределами» и heuristic — «найти») оптимизацию. Первая версия алгоритма, предложенная доктором наук Марко Дориго[1] [2] в 1992 году, была направлена на поиск оптимального пути в графе.
Обзор
В
основе алгоритма лежит поведение
муравьиной
колонии — маркировка более
удачных путей большим количеством
феромона.
Работа начинается с размещения муравьёв
в вершинах графа (городах), затем
начинается движение муравьёв —
направление определяется вероятностным
методом, на основании формулы вида:
,
где:
вероятность
перехода по пути
,
величина,
обратная весу (длине)
-ого
перехода,
количество
феромона на
-ом
переходе,
величина,
определяющая «жадность» алгоритма,
величина,
определяющая «стадность» алгоритма и
Решение не является точным и даже может быть одним из худших, однако, в силу вероятностности решения, повторение алгоритма может выдавать (достаточно) точный результат.
В литературе было предложено несколько метаэвристических моделей ACO. Среди них три наиболее успешные:
1) ant system (Dorigo 1992, Dorigo et al. 1991, 1996)
2) ant colony system (ACS) (Dorigo & Gambardella 1997)
3) MAX-MIN ant system (MMAS) (Stutzle & Hoos 2000)
