Национальный Исследовательский Ядерный Университет «мифи» курсовая работа
по курсу «Современные средства программирования»
Выполнил студент
Егоров Алексей Дмитриевич
Группа К6-222
Москва 2012
Постановка задачи.
1. Описать, используя нотацию IDEF0, работу учреждения согласно индивидуальному варианту, с точки зрения обслуживания клиента.
2. Разработать веб-приложение с применением технологий HTML, CSS, JavaScript, PHP и MySQL.
3. Реализовать отображение ленты новостей. Новости могут браться из любой RSS-ленты. Разработать методы для генерации XML-документа к базе данных, используемой в веб-приложении, и создать XSLT для отображения данных, содержащихся в полученном XML-документе.
IDEF0
В первом пункте задания была создана диаграмма IDEF0, описывающая работу редакции научного журнала. Был сделан акцент на удаленное взаимодействие с пользователем.
1.1 Диаграммы
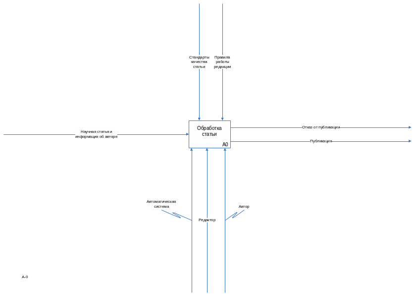
Рис. 1: А-0 – Контекстная диаграмма системы.
Рис. 2: A0 – Декомпозиция блока «Обработка статьи».
Рис.3: A1 – Декомпозиция блока «Удаленное взаимодействие с автором».
Рис.4: A2 – Декомпозиция блока «Редактирование статьи».
Словарь к приведенным диаграммам.
№ блока |
Слово |
Описание |
А0 |
Научная статья и информация об авторе
|
Статья для публикации. Вместе со статьей подается информация об автора. Автор указывает свое ФИО, свою научную компетентность. |
А0 |
Стандарты качества статьи |
Набор стандартов, для написания научных статей. |
А0 |
Правила работы редакции |
|
А0 |
Публикация |
Статья публикуется в журнале. |
А0 |
Отказ от публикации |
Статья не публикуется в журнале по каким-либо причинам. |
А0 |
Автор |
Человек, написавший статью для журнала. |
А0 |
Редактор |
|
А0 |
Автоматическая система |
Система автоматического взаимодействия с пользователем |
А0 |
Обработка статьи |
Автор подает статью в издательство. Редактор анализирует и правит статью и возвращает автору с замечаниями. Автор устраняет замечания и возвращается статью в издательство. Статья рецензируется и при удачном стечении обстоятельств публикуется в журнале. |
А1 |
Редактируемая статья |
Статья, о которой ещё не принято решение о публикации или отказе в публикации. Статья редактируется авторам, редактором, а так же может рецензироваться. |
А1 |
Замечания |
Замечания редактора по содержанию или оформления статьи. |
А1 |
База авторов и статей |
База авторов и статей ранее публиковавшихся в журнале. |
А1 |
Информация об авторе и статья |
|
А1 |
Удаленное взаимодействие с автором |
|
А2 |
Рецензии |
Рецензии на редактируемую статью. |
А2 |
База рецензентов |
База людей, пишущих рецензии на статьи для журнала. |
А2 |
Рецензенты
|
Список рецензентов, которых редактор просит написать рецензию для конкретной статьи. |
А2 |
Редактирование статьи |
Процесс редактирования статьи и принятия решения о публикации или отказе от публикации. |
А3 |
Правка автором |
Автор правит доработанную редактором статью, с использованием замечаний редактора. |
А4 |
Рецензирование |
|
А5 |
Архивирование |
Процесс сбора, упорядочивания и хранения информации об авторах журнала, статьях, которые писались в журнале, и рецензий на такие статьи. |
A11 |
Удаленная работа с автором |
Удаленная работа с автором, отсылка замечаний. |
A12 |
Регистрация статьи и автора |
Регистрация автора и его статьи в системе. |
А21 |
Правка статьи редактором |
|
А22 |
Принятие решения о публикации |
|
А23 |
Подбор рецензентов |
Анализ и правка грамотности. |
Веб-приложение.
По составленным диаграммам IDEF0 было создано веб-приложение, частично реализующий функционал блоков A1, A2, A4, A5.
