- •Экономика предприятия транспорта Содержание
- •2. Основной капитал предприятия основные средства
- •2.1. Экономическая сущность основных средств
- •2.2. Состав и структура основных средств
- •2.3. Классификация основных средств
- •2.4. Оценка основных средств
- •2.5. Источники формирования и воспроизводства основных средств
- •2.6. Амортизация основных средств
- •3. Оборотные средства
- •3.1. Управление материальными ресурсами
- •4.1. Элементы организации труда
- •Элементы организации труда
- •4.2. Организация оплаты труда
- •4.3. Функции заработной платы
- •4.4. Фонд заработной платы работников и его структура
- •4.5. Формы и системы оплаты труда
- •Бестарифная система оплаты труда
- •4.6. Нормирование труда на предприятии
- •4.7. Классификация затрат рабочего времени
- •4.8. Методы изучения рабочего времени
- •4.9. Методы нормирования труда
- •4.10. Производительность труда
- •Расходы и себестоимость.
- •Управление предприятием
- •В целом бюджетирование «сверху вниз» является предпочтительным, однако на практике, как правило, применяются смешанные варианты, содержащие в себе черты обоих вариантов. Постатейные бюджеты
- •Бюджеты с временным периодом
- •Преемственные бюджеты и бюджеты с нулевым уровнем
Экономика предприятия транспорта Содержание
Введение . . . . . . . . . . . . . . . . . . . . . . . . . . . . . . . . . . . . . . . . . . . . . . . . . . . . . . . . |
3 |
1. Предмет курса "Экономика предприятия (организации)". . . . . . . . . . |
4 |
2. Основной капитал и основные средства. . . . . . . . . . . . . . . . . . . . . . . . . . |
5 |
2.1. Экономическая сущность основных средств . . . . . . . . . . . . . . . . . . . . . |
6 |
2.2. Состав и структура основных средств . . . . . . . . . . . . . . . . . . . . . . . . . . |
7 |
2.3. Классификация основных средств. . . . . . . . . . . . . . . . . . . . . . . . . . . . . . |
7 |
2.4. Оценка основных средств. . . . . . . . . . . . . . . . . . . . . . . . . . . . . . . . . . . . . |
9 |
2.5. Источники формирования и воспроизводства основных средств . . . . |
12 |
2.6. Амортизация основных средств. . . . . . . . . . . . . . . . . . . . . . . . . . . . . . . . |
13 |
3. Оборотные средства. . . . . . . . . . . . . . . . . . . . . . . . . . . . . . . . . . . . . . . . . . . . |
18 |
3.1. Управление материальными ресурсами . . . . . . . . . . . . . . . . . . . . . . . . . |
22 |
4. Сущность и содержание организации труда. . . . . . . . . . . . . . . . . . . . . . . |
25 |
4.1. Элементы организации труда. . . . . . . . . . . . . . . . . . . . . . . . . . . . . . . . . . |
26 |
4.2. Организация оплаты труда. . . . . . . . . . . . . . . . . . . . . . . . . . . . . . . . . . . . |
28 |
4.3. Функции заработной платы . . . . . . . . . . . . . . . . . . . . . . . . . . . . . . . . . . . |
29 |
4.4. Фонд заработной платы работников и его структура . . . . . . . . . . . . . . |
30 |
4.5. Формы и системы оплаты труда . . . . . . . . . . . . . . . . . . . . . . . . . . . . . . . |
30 |
4.6. Нормирование труда на предприятии. . . . . . . . . . . . . . . . . . . . . . . . . . . |
35 |
4.7. Классификация затрат рабочего времени. . . . . . . . . . . . . . . . . . . . . . . . |
36 |
4.8. Методы изучения рабочего времени. . . . . . . . . . . . . . . . . . . . . . . . . . . . |
37 |
4.9. Методы нормирования труда. . . . . . . . . . . . . . . . . . . . . . . . . . . . . . . . . . |
38 |
4.10. Производительность труда. . . . . . . . . . . . . . . . . . . . . . . . . . . . . . . . . . . |
40 |
Заключение. . . . . . . . . . . . . . . . . . . . . . . . . . . . . . . . . . . . . . . . . . . . . . . . . . . . . . |
44 |
Библиографический список. . . . . . . . . . . . . . . . . . . . . . . . . . . . . . . . . . . . . . . . . |
44 |
Конспект
Слово экономика в буквальном переводе с греческого означает искусство управления домашним хозяйством.
Основателем экономики как самостоятельной науки является Адам Смит, хотя он написал по этому предмету в1776году всего одну книгу « Богатство народов». По мнению Смита, богатство нации определяет не количество накопленного золота и серебра, как считали тогдашние теоретики. А это некий непредвиденный результат деятельности простых людей, работающих и торгующих на рынках, каждый, из которых стремится к своим собственным целям и все время прилагает усилия к тому, чтобы изыскать наиболее выгодное применение любому капиталу которым он располагает.
Адам Смит писал: «Мы ожидаем получить свой обед не потому, что мясник, повар или булочник благосклонен к нам, а потому, что он заботится о своей выгоде». Экономика как наука вот уже более чем две столетия дополняет и развивает идеи, заложенные в этой книге. В настоящее время слово экономика используется в различных значениях. Это и совокупное хозяйство страны, включающее все производственные и непроизводственные отношения, это и система отношений по поводу производства, распределения и потребления товаров, складывающаяся в государстве в соответствии с действующим законодательством.
Экономическая наука включает в себя следующие дисциплины : экономическая теория, макроэкономика (объектом исследования является государство) и микроэкономика (объект исследования рынки и экономика предприятия ). Создание эффективного экономического механизма хозяйствования зависит от внешних и внутренних факторов, экономических интересов и стимулов.
Степень приближения экономической теории и практики к эффективному управлению хозяйством можно оценить по уровню жизни в стране в сопоставлении с другими государствами и регионами мира.
Экономика предприятия представляет собой часть экономической науки, где объектом исследования является субъект хозяйствования.
Предметом изучения курса "Экономика предприятия (организации)" является сущность самого предприятия, как коммерческой организации – основные производственные фонды, оборотные средства, рабочая сила, инвестиции, их взаимосвязи и взаимодействие и пути улучшения их использования.
Экономика предприятия – это совокупность факторов производства, непроизводственных факторов, фондов обращения, готовой продукции, денежных средств, находящихся на счетах предприятия в банке, ценных бумаг, нематериальных фондов собственности, доходов или прибыли, поученных в результате реализации продукции и оказания различных услуг.
Предприятие – самостоятельный хозяйственный субъект экономики, производящий продукцию, выполняющий работы и оказывающий услуги в целях удовлетворения общественных потребностей и получения прибыли.
В литературе и хозяйственной практике широко употребляются термины "фирма", "предприятие", "компания", "корпорация". Термином "компания" обозначают, как правило, фирму, имеющую черты и характеристики общества с ограниченной ответственностью.
Термин "корпорация" используется для обозначения общества с участием двух и более акционеров. Корпорацию или компанию можно назвать фирмой, но не всякое предприятие можно назвать компанией или корпорацией.
Предприятие как самостоятельная система является главным звеном общественного производства, где решаются основные задачи национальной экономики – создания продуктов и оказания услуг.
Предприятия в рыночной экономике можно классифицировать по различным признакам: по цели деятельности, формам собственности, формам хозяйствования, размерам, участию иностранного капитала, отраслевому признаку, видам объединений, подчиненности.
В процессе функционирования предприятие может проходить следующие стадии своего существования:
Создание-регистрация
Реформирование-совершенствование экономических отношений без изменения организационной структуры предприятия
Реорганизация- изменение организационной структуры
Реструктуризация- выделение структурных подразделений с самостоятельным балансом, но без образования юридического лица.
Санация - финансовое оздоровление предприятия при угрозе экономической несостоятельности.
Банкротство - удостоверенная судом полная неспособность предприятия оплатить свои финансовые обязательства.
Ликвидация- исключение из реестра государственной регистрации.
Предприятие определяет объемы и ассортимент выпускаемой продукции, осуществляет выбор поставщиков и покупателей, формирует цены, определяет кадровый состав работников, технику и технологию производства. Оно самостоятельно осуществляет свою деятельность, распоряжается выпускаемой продукцией, полученной прибылью, оставшейся в его распоряжении после уплаты налогов и других обязательных платежей.
Важнейшей характеристикой предприятия, предопределяющей форму его экономической деятельности, является степень экономической свободы (самостоятельности).
.В процессе своего функционирования предприятие действует в рамках определенных законов, поэтому является не только хозяйственным субъектом экономики, но и одновременно выступает элементом права.
Российское законодательство признает существование целого спектра форм предприятий, выделяя коммерческие организации в виде обществ, производственных кооперативов, государственных (муниципальных) предприятий; некоммерческие организации в виде общественных и религиозных организаций, фондов, некоммерческого партнерства, учреждений, объединений юридических лиц (ассоциации и союзы). Некоммерческие организации не ставят своей целью получение прибыли. В зависимости от размеров принято выделять малые, средние и крупные предприятия.
Главной целью деятельности коммерческого предприятия является получение прибыли. Для достижения поставленной цели предприятие должно обеспечить систему получения заказов на свою продукцию и услуги и иметь в распоряжении необходимые трудовые, материальные и финансовые ресурсы.
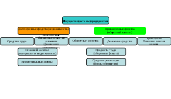
Для обеспечения производственно-хозяйственной деятельности предприятий необходимы ресурсы: материальные, трудовые, финансовые, которые представляют собой активы компании. Имущество активы предприятий можно классифицировать по разным признакам (рис).
На железнодорожном транспорте наибольшую долю в активах составляют основные средства.
