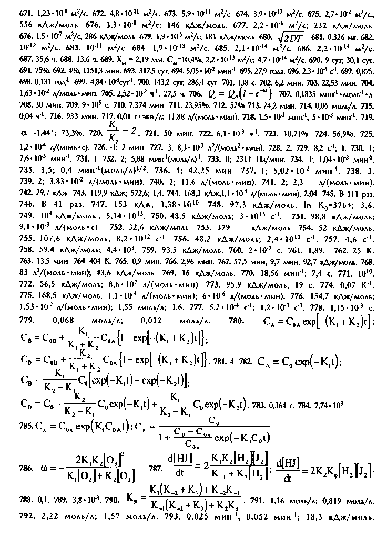
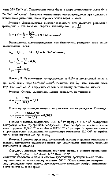
zadachnik
.docx
t - время в с от начала опыта |
0 |
393 |
669 |
1010 |
1265 |
Количество щелочи в молях |
0,5638 |
0,4866 |
0,4467 |
0,4113 |
0,3879 |
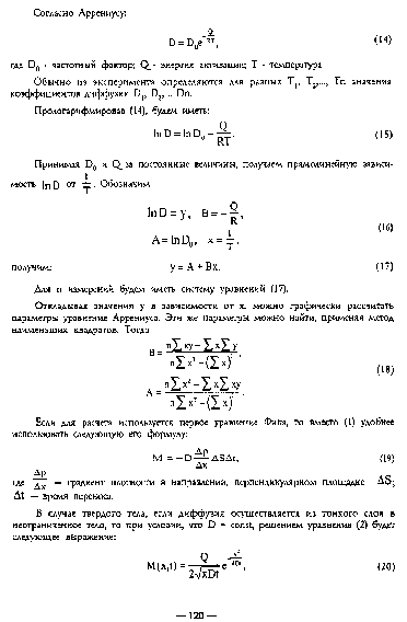
Количество эфира в молях |
0,3114 |
0,2342 |
0,1943 |
0,1589 |
0,1355 |
t - время в мин от начала опыта |
0 |
175 |
ОО |
а - угол вращения раствора |
25,1° |
5,4° |
ОО 1 |
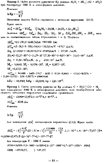
Следовательно,
за 250 мин прореагирует 71,8% начального
количества сахара.
Найдем
угол вращения через 250 мин от начала
реакции:
найти
методом наименьших квадратов. В этом
случае введем следующие обозначения:
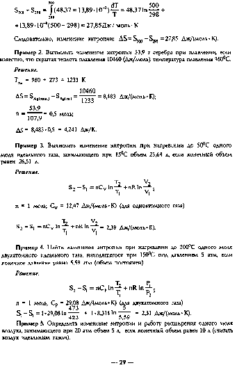
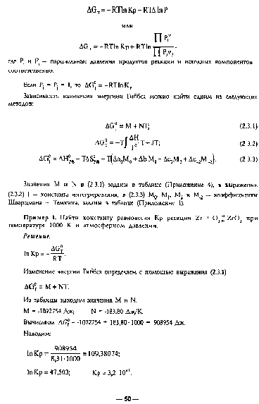
ОТВЕТЫ
Вещество |
а |
°к • А |
О0> А |
С |
Аг |
2,99 |
2,95 |
3,42 |
142 |
Вг2 |
3,80 |
- |
(4,47) |
533 |
С12 |
3,68 |
3,54 |
(4,12) |
351 |
СО |
3,23 |
3,16 |
3,59 |
101 |
со2 |
3,45 |
3,23 |
4,00 |
213 |
|
3,18 |
2,88 |
(3,63) |
129 |
Н2 |
2,22 |
2,59 |
2,97 |
234 |
НВг |
3,16 |
3,27 |
- |
375 |
НС1 |
2,96 |
3,19 |
3,31 |
362 |
HI |
3,55 |
- |
- |
390 |
н2о |
2,27 |
2,89 |
- |
961 |
H2s |
3,18 |
3,24 |
- |
331 |
Не |
1,82 |
2,66 |
2,70 |
173 |
н8 |
2,51 |
2,38 |
2,83 |
942 |
*2 |
4,45 |
- |
(4,98) |
568 |
n2 |
3,22 |
3,13 |
3,68 |
105 |
Ne |
2,25 |
2,38 |
2,80 |
128 |
NH3 |
2,47 |
3,09 |
- |
626 |
NO |
3,09 |
2,81 |
3,47 |
128 |
О |
3,02 |
2,93 |
3,43 |
125 |
so2 |
3,71 |
3,55 |
4,29 |
306 |
сн4 |
3,33 |
3,24 |
3,82 |
162 |
сн3он |
3,25 |
3,59 |
3,76 |
487 |
с2н2 |
3,72 |
3,44 |
4,22 |
198 |
с2н4 |
3,72 |
3,57 |
4,23 |
225 |
с2н6 |
3,88 |
3,70 |
4,42 |
252 |
с2н5он |
3,95 |
4,06 |
4,46 |
407 |
СН3С1 |
3,57 |
3,38 |
3,72 |
441 |
СН2С12 |
4,23 |
- |
4,76 |
425 |
СНС13 |
4,73 |
4,32 |
5,43 |
373 |
СС14 |
5,15 |
4,65 |
5,88 |
365 |
с6н6 |
4,71 |
4,51 |
5,27 |
448 |
