- •Отримання аудиторських доказів в процесі аудиту
- •4.1 Аудиторські докази (мса 500)
- •4.2 Вплив електронних записів на аудиторські докази (Положення з міжнародної практики аудиту 1013)
- •4.3 Отримання аудиторських доказів в процесі аудиту
- •4.4 Отримання аудиторських доказів щодо окремих статей фінансової звітності (мса 501)
- •4.5 Зовнішні підтвердження (мса 505)
- •4.6 Аналітичні процедури (мса 520). Характер та цілі аналітичних процедур. Особливості застосування аналітичних процедур на різних етапах аудиту
- •4.7 Аудиторська вибірка та інші процедури тестування (мса 530)
- •4.8 Одержання аудиторських доказів стосовно облікових оцінок (мса 540). Характер облікових оцінок. Аудиторські процедури. Використання незалежної оцінки. Оцінка результатів аудиторських процедур
- •4.9 Отримання аудиторських доказів щодо оцінок за справедливою вартістю та розкриття інформації (мса 545)
- •4.10 Отримання аудиторських доказів щодо визначення повноти інформації про операції зі зв’язаними сторонами (мса 550)
- •4.11 Аудиторські процедури стосовно залишків на початок періоду при виконанні першого завдання (мса 510)
ТЕМА 4 |
Отримання аудиторських доказів в процесі аудиту
4.1 Аудиторські докази (мса 500)
Аудиторські докази – це вся інформація, яку використовує аудитор для формулювання висновків, на яких ґрунтується аудиторська думка; вони охоплюють інформацію, яка міститься в облікових записах, що є основою фінансових звітів та іншої інформації.
Облікові записи – записи первісних проводок та підтверджуючих записів, наприклад, чеків та записів систем електронного проведення платежів; рахунків – фактур; контрактів; головних та допоміжних книг; журнальних проводок та інших коригувань фінансових звітів; відомості обліку робіт, таблиці, що підтверджують розподіл витрат, обчислення, звірення та розкриття інформації.
Інша інформація – протоколи зборів; підтвердження третіх сторін; висновки аналітиків; порівняльні дані про конкурентів; посібники з процедур контролю; інформація, отримана аудитором за допомогою запитів, спостережень та перевірок; інша інформація, розроблена аудитором або доступна йому, яка надає аудиторові можливість дійти висновку на основі достатніх доказів.
Таким чином аудиторські докази – це документально підтверджена інформація, зібрана під час виконання аудиту фінансової звітності.
Рисунок 4.1 - Класифікація аудиторських доказів
Аудиторські процедури – певні дії, які здійснює аудитор, щоб отримати аудиторські докази для формулювання обґрунтованих висновків, на яких базується аудиторська думка. Аудиторські процедури умовно розподіляються на три групи: процедури оцінки ризиків, тести контролю та процедури по суті. Процедури оцінки ризиків виконуються з метою отримання розуміння про суб’єкт господарювання та його середовище, включаючи його систему внутрішнього контролю, для оцінки ризиків суттєвого викривлення на рівні фінансових звітів та тверджень. Тести контролю виконуються з метою перевірки операційної ефективності процедур контролю в запобіганні або виявленні суттєвих викривлень на рівні тверджень. Процедури по суті виконуються з метою виявлення суттєвих викривлень на рівні тверджень і складаються з перевірки докладної інформації про класи операцій, залишки на рахунках та розкриття інформації і аналітичних процедур по суті.
Аудитор повинен одержати достатні та відповідні аудиторські докази, щоб мати змогу сформулювати обґрунтовані висновки, на яких ґрунтуватиметься думка аудитора.
Достатність – це критерій кількості аудиторських доказів. Відповідність – це оцінка якості аудиторських доказів, тобто їх доречності та достовірності щодо підтвердження класів операцій, залишків на рахунках та розкриття інформації і пов’язаних з нею тверджень або виявлення викривлень в них. На кількість необхідних аудиторських доказів впливає ризик викривлення (чим вищий ризик, тім більше аудиторських доказів може знадобитися), а також якість таких аудиторських доказів (чим вища якість, тим менше потрібно аудиторських доказів). Відповідно, достатність та відповідність аудиторських доказів взаємозалежні. Однак отримання більшої кількості аудиторських доказів не може компенсувати їхню низьку якість.
Рисунок 4.2 - Критерії оцінки достовірності аудиторських доказів
Аудитор повинен мати на увазі, що аудиторські процедури можуть надати докази, які є доречними для одних тверджень, але недоречними для інших. Тому необхідно розуміти які процедури надають докази для тих чи інших тверджень.
На достовірність аудиторських доказів впливає їхнє джерело та характер, вона залежить від конкретних обставин, за якими їх одержують. Є загальні правила щодо достовірності різних типів аудиторських доказів, проте є винятки з таких загальних правил, тому аудитор повинен оцінювати достовірність отриманих доказів за конкретних обставин.
Управлінський персонал несе відповідальність за достовірне подання фінансових звітів, які відображають характер та діяльність суб’єкта господарювання. Пояснюючи, що фінансові звіти справедливо й достовірно відображають відповідно до застосовної концептуальної основи фінансової звітності, управлінський персонал явно чи неявно робить твердження щодо визнання, оцінки, подання різних елементів фінансових звітів та розкриття пов’язаної з ними інформації.
Аудитор використовує твердження управлінського персоналу для оцінки ризиків можливих викривлень звітності та планування аудиторських процедур у відповідь на оцінені ризики.
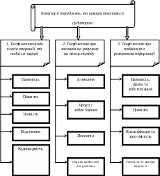
Твердження для класів операцій та подій за період – це:
наявність: операції та події, які відображені в звітності, відбулися та стосуються суб’єкта господарювання;
повнота: відображені всі операції та події, які мають бути відображені в звітності;
точність: суми та інші дані, які стосуються відображених в звітності операцій та подій, відображені належним чином;
відсічення: операції та події відображені у відповідному звітному періоді;
відповідність: операції та події відображені на відповідних рахунках.
Рисунок 4.3 - Класифікація тверджень управлінського персоналу щодо фінансової звітності
Твердження для залишків на рахунках на кінець періоду – це:
існування: активи, зобов’язання та частки участі в капіталі існують;
права і зобов’язання: суб’єкт господарювання утримує чи контролює права на активи, зобов’язання є зобов’язаннями суб’єкта господарювання;
повнота: відображені всі активи, зобов’язання та частки участі в капіталі, які мають бути відображені в звітності;
оцінка вартості та розподіл: активи, зобов’язання та частки участі в капіталі включені в фінансові звіти у відповідних сумах та будь-які остаточні коригування оцінки вартості та розподілу відображені в звітності відповідним чином.
Твердження для подання та розкриття інформації – це:
наявність та права й зобов’язання: події, операції та інші питання, інформація про які розкрита, відбулися та стосуються суб’єкта господарювання;
повнота: включено розкриття всієї інформації, яка має бути включеною в фінансові звіти;
класифікація та зрозумілість: фінансова інформація подана та визначена відповідним чином і розкриття інформації чітко сформульоване;
точність та оцінка вартості: фінансова та інша інформація розкрита достовірно й у відповідних сумах.
Аудиторські процедури для одержання аудиторських доказів.
Рисунок 4.4 - Класифікація аудиторських процедур
Процедури оцінки ризиків виконуються завжди для забезпечення задовільної основи для оцінки ризиків на рівні фінансових звітів та тверджень. Проте, самі собою процедури оцінки ризиків не забезпечують достатні та відповідні аудиторські докази, на яких базується аудиторська думка, вони доповнюються подальшими аудиторськими процедурами у формі тестів контролю, за необхідності, та процедурами по суті.
Тести контролю необхідні за двох обставин. Якщо оцінка аудиторського ризику включає очікування операційної ефективності процедур контролю, аудитор повинний протестувати ці процедури контролю для підтвердження оцінки ризику. Крім того, якщо самі процедури по суті не надають достатні та відповідні аудиторські докази, аудитор повинен виконати тести процедур контролю для отримання аудиторських доказів щодо їхньої операційної ефективності.
Аудитор планує та виконує процедури по суті, які б відповідали оцінці ризиків суттєвого викривлення, що охоплює результати тестів контролю, якщо вони є. Оцінка аудиторського ризику є питанням судження і не може бути достатньо точною для того, аби ідентифікувати всі ризики суттєвого викривлення. Крім того, існують ризики внутрішнього контролю, такі як недотримання управлінським персоналом системи внутрішнього контролю, можливість суб’єктивної помилки та вплив змін у системах. Тому процедури по суті завжди необхідні для отримання відповідних та достатніх аудиторських доказів щодо суттєвих класів операцій, залишків на рахунках та розкриття інформації.
Таблиця 4.1 - Типи аудиторських процедур
Найменування |
Дії аудитора |
Перевірка записів або документів
|
Вивчення записів або документів, як внутрішніх, так і зовнішніх, що зберігаються на папері, електронних та інших носіях інформації. |
Перевірка матеріальних активів
|
Фізична перевірка активів. |
Спостереження
|
Нагляд за процесом або процедурою, що виконуються іншими особами. |
Запити
|
Процес звернення за інформацією, як фінансовою, так і не фінансовою, до обізнаних осіб суб’єкта господарювання або поза його межами. |
Підтвердження
|
Особливий тип запитів, процес отримання інформації щодо пояснень управлінського персоналу чи існуючих умов безпосередньо від третіх сторін. |
Перерахування
|
Перевірка арифметичної точності документів чи записів. |
Повторне виконання
|
Незалежне виконання аудитором процедур чи заходів контролю, які початкова виконувалися як частина системи внутрішнього контролю суб’єкта господарювання, або вручну, або з застосуванням КМА. |
Аналітичні процедури
|
Оцінка фінансової інформації шляхом дослідження важливих зв’язків між фінансовими і не фінансовими даними. Також охоплюють подальше вивчення визначених відхилень та зв’язків, які суперечать іншій релевантній інформації або відрізняються від прогнозованих сум. |
