УДК 523.72:621.315
А.К.Азелханов, м.т.н., ст.преподаватель,
Академия Гражданской Авиации, г.Алматы
А.М.Шынтаева, магистр, преподаватель
Академия Гражданской Авиации, г.Алматы
М.Ш. Исламова, магистр, преподаватель
Академия Гражданской Авиации, г.Алматы
РАЗРАБОТКА СОЛНЕЧНОЙ ФОТОЭЛЕКТРИЧЕСКОЙ СИСТЕМЫ
АВТОНОМНОГО ЭЛЕКТРОСНАБЖЕНИЯ ИНДИВИДУАЛЬНЫХ
ПОТРЕБИТЕЛЕЙ В РЕЗКО КОНТИНЕНТАЛЬНО
КЛИМАТИЧЕСКИХ УСЛОВИЯХ
Аннотация
Потребности населения и промышленности Республики Казахстан в электрической энергии ограничены запасами нефти и газа, что приводит к необходимости использования возобновляемых источников энергии. Республика Казахстан одна из развивающихся стран Средней Азии. Удельное электропотребление в ней по сравнению с соседними странами низкое. В настоящее время одной из важнейших задач электроэнергетики является обеспечение надежного, бесперебойного электроснабжения всех промышленных и бытовых объектов.
Summary
The requirements of population and industry of Republic of Kazakhstan in electric energy are limited to the supplies of oil and gas, that results in the necessity of the use of proceeded in energy sources. Republic of Kazakhstan one of developing countries of Middle Asia. A specific electro-consumption in her as compared to nearby countries is subzero. Presently one of major tasks of electroenergy is providing of reliable, trouble-free power supply of all industrial and domestic objects.
Аңдатпа
Халықтың қажеттілігін және Қазақстан Республикасы өнеркәсібі электр энергиясын шектеулі, мұнай мен газ қажеттілігіне алып жаңартылатын энергия көздерін пайдалану қорлары бар. Қазақстан Республикасы Орта Азиядағы дамушы елдердің қатарына кіреді. Электр энергиясының үлестік тұтынылуы көрші елдермен салыстырғанда төмен. Қазіргі уақытта үздіксіз электрмен жабдықтауды, барлық өндірістік және тұрмыстық объектілердегі маңызды міндеттерінің бірі – электр энергетикасын қамтамасыз ету болып табылады, ол – сенімді.
Ключевые слова
Инвертор, напряжения, автоматическая, стабилизация, регулятор, ШИМ.
Keywords
Negator, tensions, automatic, stabilizing, regulator, WIM.
Түйін сөздер
Инвертор, кернеу, автоматты, тұрақтандыру, реттегіш, КИМ.
Введение
Анализ последних известных схем автономной фотоэлектрической установки (ФЭУ)
Схема традиционной ФЭУ изображена на рис. 1. Она состоит из двух типов преобразователей DC/DC постоянного напряжения: 36/72 и 72/400 В и инвертора DC/AC 400B – 230 B 50 Гц [5,6].
Для этой схемы используется инвертор на основе трех уровней напряжения: 0 В, 0,5Uп, Uп, что позволяет уменьшать значение массы пассивного L-C фильтра.
Рис. 1 – Блок схема многокаскадная ФЭУ
Силовая схема инвертора с тремя уровнями напряжения показана на рис. 2. В инверторе коммутационные устройства работают с частотой переключения 50 кГц для системы 5 к ВА [5,6].
Недостатком традиционной схемы ФЭУ, показанной на рис. 2 является большое количество ступеней преобразования энергии (3 ступени). Если уменьшить число этапов преобразования энергии, общая эффективность системы может быть увеличена, и одновременно надежность системы может быть повышена [4,5,6].
Проанализированы две топологии системы, которые описаны ниже.
Рис. 2 – Схема инвертора с 3 уровнями напряжения для ФЭУ
Эффективность этих схем проверяется посредством детальных исследований при моделировании.
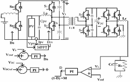
Принципиальная схема показана на рис. 3. В этом случае поток мощности от СБ и АБ, находящихся под управлением общей шины постоянного тока, передается в нагрузку через высокочастотный трансформатор, который обеспечивает гальваническую изоляцию между нагрузкой и системой СБ и АБ и повышение напряжения от цепи постоянного тока к нагрузке.
Цель научной работы заключается в создании информационного и методического обеспечения проектирования автономной системы электроснабжения (АСЭС) для резко континентальной климатических условий на основе ФЭУ.
Рис. 3 – Трансформаторная, инверторная и конверторная ФЭУ
Методологию и методы исследования: использовать методология по шагового приближения каждого элемента ФЭУ к общему оптимальному результату.
При выполнении работы применяем методы модельно – ориентированного математического исследования, ценологический подход расчёта стоимости электроэнергии, на основе суточного энергобаланса оптимизирована цикличность включения потребителей. Результатом теоретических исследований явились разработанные универсальные прикладные математические модели, реализованные посредством программных пакетов Маtlab в разделе SimPowerSystem [5].
