- •Технологія виробництва молочних продуктів
- •Вибір та обґрунтування технологічних процесів та режимів виробництва (огляд літератури)
- •Способи виробництва сиру «Український», масла «Бутербродне» та сухої сироватки
- •Вимоги до сировини при виробництві сичужного сиру, масла та сухої сироватки
- •2. Технологічний розрахунок виробництва продуктів
- •2.1 Розрахунок ресурсів переробного цеху
- •2.2 Схема напрямків переробки молока
- •2.3 Продуктовий розрахунок
- •Технологія виробництва і характеристика готового продукту
- •Організація і методи технологічного контролю
- •Умови зберігання
Технологія виробництва молочних продуктів
Вступ
Молоко і молочні продукти ( масло, сир, кисломолочні продукти, молочні консерви) містять усі необхідні для життя людини, росту і розвитку її організму поживні речовини та належать до найбільш повноцінних продуктів харчування. Молоко та молочні продукти мають велике значення для організації здорового та якісного харчування населення. Щоденне вживання 0,5 л молока на 50 % забезпечує добову потребу людини в жирі і на 30 % у білку тваринного походження.
Сучасна промислова переробка молока – це складний комплекс взаємопов’язаних хімічних, фізико – хімічних, біотехнологічних, теплофізичних та інших трудомістких і специфічних технологічних процесів. Але розвиток технології переробки молока і виробництва молочних продуктів в основному визначається сировинною базою та рівнем технічного потенціалу. Україна має одні з найкращих умов у світі для виробництва молока та молочних продуктів, однак останнім часом спостерігається занепад молочної промисловості
Вибір та обґрунтування технологічних процесів та режимів виробництва (огляд літератури)
Способи виробництва сиру «Український», масла «Бутербродне» та сухої сироватки
Сир – високопоживний харчовий продукт, який виготовляють шляхом ферментативного згортання білків молока, з подальшою обробкою згустку і наступним дозріванням виділеної сирної маси. Тому сироробство належить до виробництв, де мікробіологічні процеси відіграють важливу роль.
Для всіх сичугових сирів загальна технологія складається з таких основних операцій: прийом і сортування молока, пастеризація і підготовка молока до заквашування, сквашування молока, обробка згустку, формування та пресування сиру, соління сиру, визрівання й обробка зрілого сиру, зберігання, пакування, транспортування.(Рис. 1).
Приймання та сортування молока
Сир виробляють лише з придатного молока, яке має такі фізико – хімічні і біологічні властивості: нормальний смак, запах колір, консистенцію, свіжість, нормальний склад, достатню кількість та співвідношення казеїну й жиру, нормальні властивості білків і солей, необхідний якісний та кількісний склад мікрофлори, не знижену здатність зсідатися.
Мета підготовки молока до зсідання - забезпечити необхідні склад і властивості молока. Вона включає визрівання молока, пастеризацію, нормалізацію, внесення закваски, СаСІ2, сичужного ферменту, харчового барвника.
Визрівання молока
Витримування доброякісного молока протягом 10 – 15 годин за температури 8 - 10◦С сприяє розвитку і накопиченню молочнокислої мікрофлори внаслідок чого підвищується кислотність молока на 1 – 2 ◦Т.
Рис. 1. Загальні технологічні операції виробництва сичужних сирів
Також збільшується динамічна в’язкість молока, підвищується вміст розчинного фосфору і кальцію, знижується окисно – відновний потенціал та зменшується дисперсність казеїну.
Нормалізація за вмістом жиру
Жирність – один з основних показників товарної якості сиру. Категорії жирності суворо визначені. Жирність сиру визначають за відношенням жиру до сухої речовини сиру.
Встановлені градації жирності – 30, 40, 45, 50, 55 % жиру у сухій речовині сиру.
Для виробництва сиру потрібно використовувати молоко визначеної жирності. Здебільшого надходить молоко вищої жирності, тому таке молоко змішують з знежиреним.
Надають значення також відношенню жир – казеїн, бо в сир переходять переважно жир та казеїн, але це відношення в молоці непостійне. Встановлено, що чим вища жирність молока тим більше в ньому казеїну, а збільшення вмісту казеїну трохи відстає від збільшення вмісту жиру. Тому відношення жир/казеїн в жирному незбираному молоці більше ніж в маложирному. Тому суміш складають так, щоб дотримуватися цих співвідношень.
Пастеризація
Молоко переважно пастеризують у пластинчастих пастеризаційно – охолоджувальних установках. Теплова обробка поєднується змеханічним очищенням, нормалізацією та охолодженням.
Пастеризація знищує переважно шкідливу та корисну мікрофлору, але деякі організми при цьому виживають. Пастеризація зумовлює денатурацію білків і зміну властивостей молока внаслідок чого воно погано зсідається під дією сичужного ферменту. Тому при сироварінні молоко пастеризують при 72 – 75 ◦С. При такій температурі лише незначною мірою знижується зсідання молока.
Охолодження молока та внесення необхідних компонентів
Після пастеризації молоко охолоджують до температури зсідання та вносять бактеріальну закваску – 0,3 - 0,5 %, з розрахунку на 100 кг молока 10 – 40 г 40 % розчину СаСІ2, а також сичужний фермент. Зсідання молока сичужним ферментом складається з двох процесів: утворення пара казеїну( під дією сичужного ферменту) та утворення структурного згустку (під дією іонів кальцію). Ферменти сичужного порошку залишаються в згустку та продовжують свою дію під час визрівання сиру.
Тривалість зсідання молока, залежно від виду сировини, становить 25 – 90 хв. Оптимальною температурою зсідання молока вважається 41 – 42 ◦С. В умовах виробництва підтримують температуру 32 – 35 ◦С так менший відхід жиру в сироватку. рН середовище молока має становити 5,9 – 6,0.
Обробка згустку
Внаслідок дії ферменту утворюється гель – сирний згусток, який здатний виділяти вологу і внаслідок цього стискатися. Щоб пришвидшити процес виділення сироватки згусток розрізають і обробляють до отримання сирного зерна різних розмірів, залежно від виду сиру. Обробку ведуть у ваннах за допомогою ножів, мішалок. Підвищення температури при обробці сирного зерна пришвидшує виділення сироватки та регулюється склад мікрофлори. Це так звані сири з високою температурою нагрівання сирного зерна. При нагріванні підвищується клейкість зерна і воно легко утворює грудки. Після цього проводять обсушування сирного зерна, досягають відповідної кислотності та вологості. Зерно набуває круглої форми і зменшується в розмірі. Закінчення обсушування зерна визначають органолептично за пробою розтирання в руці.
Формування сиру
Формування сиру – це технологічні операції які ведуть до отримання із сирного зерна сирного моноліту та отримання кірки та надання певної форми і маси.
Головку формують відокремлюючи сирне зерно від сироватки. Для цього існують 2 способи: опадання зерна і утворення сирної маси під сироваткою (формування із пласта) та відокремлення сироватки від зерна без утворення шару (формування насипом). Перший спосіб, в основному, використовується для формування м’яких, напівтвердих, розсільних та кисломолочних сирів.
Формування насипом передбачає відділення сирного зерна від сироватки та заповнення ним прес – форм. Остаточної форми сир набуває при витримці у формах (самопресування). За цей час відбувається застигання, самоущільнення маси та виділення сироватки і утворення головки. Після самопресування головку ставлять в перфоровані форми і піддають пресуванню тиском 0,1 – 0,5 МПа. Тиск спочатку має бути невеликий, а потім його поступово збільшують. Пресування, залежно від виду сиру, триває від 2 – 3 до 15 годин. Сформована голівка має вигляд моноліту зі щільно з’єднаними зернами та замкнутою кіркою.
Соління сиру
Соління відбувається в спеціальному приміщенні в солильному басейні, розділеному на секції для партій сиру. Солять переважно в циркулюючому водному розсолі з масовою часткою солі 18 – 20 %. Температура розсолу 8 - 12◦С. Для рівномірного просолювання сири перевертають один раз на добу.
Визрівання сиру
Це найважливіший процес виробництва під час якого у складі сиру відбуваються мікробіологічні і ферментативні процеси, внаслідок яких відбуваються фізично – хімічні зміни, що визначають властивості, смак, запах, консистенцію та рисунок.
Пропіоновокислі бактерії розщеплюють солі молочної кислоти з утворенням летких жирних кислот і СО2, надають смаку, беруть участь в утворенні рисунка сирів з високою температурою другого нагрівання. Визрівання сиру починається в сирній ванні, але справжнє визрівання починається після соління. Для визрівання потрібні кілька камер з різною температурою та вологістю соління: t=8 – 10◦С та вологістю 92 – 95 %, перехідна з t = 10 – 12 ◦С ат вологістю 85 – 91 %, тепла для мезофільних сирів t = 14 - 16◦С та термофільних сирів t = 18 - 25◦С та вологістю 92 – 94 %. У процесі дозрівання сири перевертають через 2 – 3 дні.
Маркування сиру
Сир маркують нанесенням на кожну головку сиру дати виготовлення, виробничої марки, номера варки, відомостей про ДСТУ. Дату виготовлення ставлять: впресовуванням пластмасових цифр, відтиском металевих цифр, нанесенням нешкідливої фарби.
Парафінування сиру
Сир парафінують в спеціальних парафінерах за температури парафіну 140 – 150 °С протягом 12 с. Температура сиру при парафінуванні – не вище 10 °С. Останнім часом застосовують вакуумне упаковування в полімерну плівку, що є значно дешевше і спрощує процедуру упаковування.
Зберігання сирів
Сири зберігають в спеціальній камері при температурі 8 – 12 °С та відносною вологістю повітря 85 – 88%. Зрілі сири зберігають за температури - 2…5 °С, тому що вони так краще зберігають свої якості.
Масло коров'яче—один з найцінніших молочних продуктів, який виробляють з вершків. Масло містить до 83 % молочного жиру, який швидко та добре (на 98%) засвоюється організмом людини завдяки тому, що температура його топлення (28-35° С) нижча від температури тіла людини і що він перебуває у вигляді найдрібніших кульок. Енергетична цінність 100 г молочного жиру становить 930 ккал.
Відповідно до вимог ГОСТ 37–91 «Масло коров'яче. Технічні умови», масло вершкове підрозділяється на:
– Вологодське з масовою часткою вологи 16% і не більш (зі свіжих вершків, що піддаються високотемпературної пастеризації, тому масло здобуває присмак горіха). Протягом місяця воно автоматично переходить у солодко-вершкове.
– Солодко-вершкове, кисло-вершкове (волога 16% не більш). Буває солоне (до 1% солі) і несолоне. Кисло-вершкове виробляється з додаванням закваски, що готується в цехах по виробництву заквасок і надходить по трубах.
– Любительське (не більш 20% вологи).
– Селянське (не більш 25% вологи): солодко-вершкове і кисло-вершкове (закваска – мезофільні стрептококи) – солоне і не солоне.
– Бутербродне (35% вологи).
– Топлене (0,7% вологи, 0,3% сухих речовин, 99% жир) з вершкового масла.
Масло з наповнювачами відповідно до ГОСТ 6822–67 «Масло шоколадне» (61,5% жир, 16% волога, 18% цукор, 2,5% какао). Виробляється на основі солодко-вершкового. У якості наповнювачів може використовуватися мед, мармелад, цукати (банани, абрикоси), сироп шипшини. Підсирне масло – із вершків, одержаних при сепаруванні сироватки, може бути солодковершковим та кисло-вершковим, солоним і несолоним; нестійке при зберіганні, має небажані присмаки, тому його звичайно направляють на переробку.
Останнім часом промисловість випускає нові види вершкового масла: селянське і дієтичне. Селянське масло вміщує вологи не більше 25% та жиру не менше 72,5%, може бути солодковершкове і кисловершкове. Дієтичне масло відрізняється підвищеним вмістом сухих знежирених речовин (до 14%), тому має солодкуватий смак. Дієтичне масло містить молочного жиру не менше 60%, вологи не більше 26%.
Шляхом теплової і механічної обробки вершкового масла або високожирних вершків одержують такі види масла:
плавлене – виготовляють із вершкового масла шляхом плавлення його при невисоких температурах з наступною розфасовкою в металеву тару;
стерилізоване – виробляють із високожирних вершків шляхом стерилізації їх після попередньої обробки у вакуум-апараті з розфасовкою в металеву тару;
пастеризоване – із високожирних вершків, вакуумованих, розфасованих в металеву тару та двічі пастеризованих; може бути виготовлене із вершкового масла, виробленого способом збивання із застосуванням вакууму, з наступною одноразовою пастеризацією масла в банках і охолодження у камері з використанням вібраційної мішалки для механічної його обробки;
топлене – молочний жир, який містить не більше 1% вологи і таку саму кількість сухого знежиреного молочного залишку; повинне бути крупнозернистим, у розтопленому стані – прозорим без осаду; одержують із вершкового або підсирного масла шляхом перетопки;
рафіноване – (молочний жир) за складом і властивостями близьке до топленого масла, відрізняється меншим вмістом сухих знежирених речовин молока;
відновлене – одержане з чистого молочного жиру, за хімічним складом не відрізняється від вершкового масла;
збите масло – кремоподібний продукт, відрізняється підвищеним вмістом повітря, може бути виготовлене із солоного або несолоного масла.
Залежно від товарних властивостей розрізняють солоне, несолоне, вологодське, любительське, топлене та інші види масла.
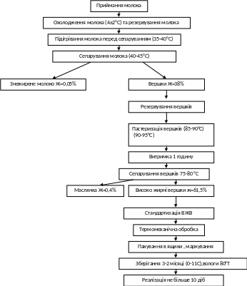
Виготовлення масла шляхом перетворення високожирних вершків відбувається безперервним (потоковим) способом. Процес включає наступні технологічні операції: якісна оцінка молока, приймання молока, нормалізацію та охолодження вершків, сепарування (40–45С) та пастеризацію (85С і вище), дезодорацію за потреби, повторне сепарування, подачу вершків у масловиготовлювач, розлив масла в ящики, охолодження.
Схема технологічного процесу виробництва масла
Задача, приймання й перевезення молока на підприємства молочної промисловості повинні відповідати вимогам, викладеним в інструкції «Про порядок проведення державних закупівель (здачі й прийому) молока й молочної продукції». На підставі органолептичної оцінки й лабораторних досліджень молоко сортують, керуючись при цьому діючим державним стандартом на молоко заготовлюване ДСТУ 3662–97. Кількість прийнятого молока визначають зважуванням на вагах або по обсязі за допомогою спеціальних лічильників. Перед зважуванням молоко, прийняте безпосередньо від постачальників, фільтрують.
Прийняте молоко в можливо короткий строк направляють на переробку. У випадку змушеного зберігання молоко охолоджують і зберігають при температурі не вище 10С.
Молоко пастеризують за температури 83…85С. Після пастеризації відбувається сепарування молока й одержання вершків. Оптимальна температура сепарування (35–45°С) обумовлює зниження його в'язкості, підвищення агрегації дрібних жирових кульок, збільшення різниці показників щільності жиру й плазми, що підвищує ефективність поділу фаз.
Сепарують молоко, як правило, на заводах з використанням сепараторів-вершковідокремлювачів, одержуючи знежирене молоко й вершки, що є вихідною сировиною для виробництва вершкового масла. Вершки являють собою емульсію молочного жиру (дисперсна фаза) у плазмі молока (дисперсійне середовище), стабілізовану білками молока й фосфоліпідами.
Пройдені перевірку якості, розсортовані в ємкостях вершки 30–40% жирності температурою 10–12°С потрапляють самотоком в приймальний бак звідки цинтробіжним насосом перекачуються в трубчастий пастеризатор де нагріваються до 85–96°С.
Теплова й вакуумна обробка вершків. При правильно обраних технологічних режимах теплова й вакуумна обробка дозволяє значно послабити або усунути повністю різні пороки смаку й запаху, що поряд з ретельним сортуванням вершків гарантує вироблення масла високої якості. У нашій країні при виробленні вершкового масла застосовують пастеризацію й дезодорацію вершків.
Пастеризація вершків. Вона призначена для повного знищення патогенних мікроорганізмів і максимально всієї іншої мікрофлори, інактивацію ферментів, що прискорюють псування продукту. Ефективність пастеризації забезпечується правильністю вибору температури нагрівання вершків і тривалості витримки їх при цій температурі.
Вибір режимів пастеризації обумовлюється якістю вихідних вершків і видом вироблюваного масла. Вершки при виробленні солодковершкового масла пастеризують при 85–96°С, а потім піддають дезодорації, чим забезпечується більше повне видалення з них летучих речовин – носіїв кормового й інших сторонніх присмаків і запахів.
Дезодорація вершків. Вона полягає в обробці гарячих вершків в умовах розрідження в спеціальних апаратах – дезодораторах. Сутність процесу полягає в паровій дистиляції з вершків речовин, що пахнуть, утворюючих з водяною парою азеотропні суміші, що киплять нижче температури кипіння води. При розрідженні 0,04–0,06 МПа вершки скипають при температурі 65 -70 °С. Пороки смаку й заходу вершків, які викликаються жиророзчинними речовинами дезодорацією не усуваються.
Після дезодоратора гарячі вершки температурою 75–80°С потрапляють в сепаратор для отримання високожирних вершків. Із сепаратора високожирні вершки по лоткам стікають в ванни для нормалізації, а маслянка подається по трубопроводу на подальшу переробку.
Нормалізація високожирних вершків. Процес має на меті стандартизації складу компонентів вироблюваного масла. Необхідний зміст вологи, а відповідно жиру й СЗМЗ у високожирних вершках легко одержати в процесі сепарування вершків. При зміні вологи у високожирних вершках у діапазоні від 16 до 38% масова частка в них СЗМЗ буде мінятися від 1,6 до 3,5%.
Одержання високожирних вершків із заданим змістом компонентів (жир, СЗМЗ, волога) виключає їхню нормалізацію й дозволяє без додаткових витрат праці й енергії забезпечити стандартність складу масла й високу дисперсність у ньому вологи. При нормалізації високожирних вершків спостерігається тенденція до зниження продуктивності маслоутворювача й погіршенню консистенції масла. Цей вплив тим помітніше, чим більше вноситься використаної для нормалізації маслянки (вершків, знежиреного молока). Варіант нормалізації високожирних вершків наведені у таблиці 2.1.2.
Таблиця 2.1.2 Варіант нормалізації високожирних вершків
Варіант нормалізації |
Масова частка, % |
Кількість емульсованого жиру, % |
В'язкість (при температурі 60±1 °С) |
|||
вологи |
СОМО |
|||||
Вершки при 92,5 – 95 °С |
58,8 |
- |
92,2±2,1 |
21,8 ± 0,6 |
||
Високожирні вершки (при 65 °С): |
|
|
|
|
||
до нормалізації |
19,3 |
2,0+0,22 |
86,3±2,5 |
38,2 ± 37,5 |
||
після нормалізації |
|
|
|
|
||
вершками |
24,2 |
2,56±0,24 |
87,1±2,9 |
258,4±34,7 |
||
маслянкою |
24,2 |
2,55±0,24 |
87,9±4,2 |
240,5±38,7 |
||
знежиреним молоком |
24,2 |
2,39±0,23 |
89,4±4,1 |
206,7±32,7 |
||
водою |
24,2 |
91,5±3,7 |
2,17±0,29 |
187,1±27,8 |
||
Високожирні вершки, отримані із заданим вмістом вологи |
24,2 |
2,6±0,21 |
86,9±2,3 |
292,1 ±33,2 |
||
Можливі випадки, коли високожирні вершки необхідно нормалізувати по двох із трьох зазначених показників: волозі й СЗМЗ або жиру й СЗМЗ. На підприємствах, як правило, практикують нормалізацію високожирних вершків по волозі, рідше по СЗМЗ. При нормалізації високожирних вершків необхідно знати їхній обсяг, масову частку вологи, СЗМЗ які визначають аналітично й по них розраховують кількість жиру.
Для нормалізації по волозі використають маслянку, незбиране й знежирене молоко, вершки 30–35%-ної жирності або пряжене молоко. У заводській практиці частіше використають маслянку й вершки, визначаючи їхню кількість по спеціальних таблицях, які наведені в технологічних інструкціях.
При нормалізації по СЗМЗ використовують згущене (сухе) знежирене молоко або маслянку, яку попередньо відновлюють у натуральному знежиреному молоці або маслянці.
З нормалізаційних ванн вершки ротаційним насосом – дозатором подаються в трьохциліндровий маслоутворювач. Готове масло температурою 12–15°С через спеціальний кран випливає у вигляді вільно падаючого струменя, має грузлу консистенцію й добре розподіляється по ящику. Після 2–3 хв витримки (у стані спокою) продукт застигає, утворюючи щільний моноліт.
Фасування з урахуванням стану масла здійснюють наливом у заздалегідь підготовлені ящики які установлені на вагах, заздалегідь вистелені пергаментом або іншим дозволеним пакувальним матеріалом. При заповненні ящика масло періодично розрівнюють лопаткою. Поверхня масла вирівнюють спеціальною лінійкою й акуратно покривають довгим торцевим кінцем пергаменту, потім з іншої сторони коротким, потім бічними аркушами. Кришку картонного ящика закривають і заклеюють спеціальною клейкою паперовою стрічкою. Остаточно охолоджують вершки в холодильній камері. Після 3–5 діб охолодження температура вершків знижується до +4… – 6°С. Внаслідок кристалізації жиру вершки набувають структури вершкового масла.
Процес виготовлення масла перетворенням високожирних вершків не перевищує 30 хв. У такий спосіб одержують від 60 до 65% всієї кількості вершкового масла.
Виготовлення масла шляхом збивання вершків
Транспортування, приймання і сортування молока та вершків
Технологічна схема виготовлення масла шляхом збивання вершків
Молоко і вершки доставляють в автоцистернах і автомобілями у бідонах, вкритих чистим брезентом або іншими захисними матеріалами ти запобігання нагріванню влітку і замерзанню взимку.
При надходженні вершків спочатку перевіряють стан фляг і цистерн, цілісність пломб. Потім відкривають фляги та цистерни, при цьому виявляють доброякісність запаху вершків, після чого їх розмішують І відбирають пробу для органолептичної оцінки. Далі визначають температуру, беруть проби для виявлення кислотності, жирності та на кип'ятіння, періодично на редуктазу і для мікробіологічних досліджень. Потім сортують вершки залежно від їх якості.
Підготовка вершків
Для видалення механічних домішок вершки фільтрують. Оскільки холодні вершки при надходженні на завод мають високу в'язкість, їх через щільний фільтруючий матеріал не пропускають. Для цієї мети можнп використовувати лавсан.
Нормалізація вершків за вмістом жиру. Вершки з жирністю вище бажаної нормалізують у танках просто молоком або знежиреним молоком Ті, що мають жирність нижче бажаної, нормалізують за допомогою сепаратора-нормалізатора.
Виправлення вад вершків. Промивання вершків застосовують для видалення присмаків (нечистий, дріжджовий тощо), зумовлених небажаними змінами плазми вершків у результаті розвитку сторонньої мікрофлори в процесі їх зберігання або тривалого транспортування при їмшриятливих умовах. Промивання поліпшує їх якість, послаблює кормові присмаки, однак призводить до значних втрат жиру і додаткових витрат праці. Його застосовують на підприємствах, де немає можливості використовувати ефективніші способи видалення присмаків і запахів — дезодорації та вакреації. При промиванні до вершків спочатку додають моду температурою 40 - 50°С із розрахунку зниження початкового жиру до 5-8 %, потім розбавлені вершки сепарують. Разом із частиною плазми видаляють і речовини, які надають, вершкам нормального смаку; вершки миють пустий, водянистий смак. Якщо початкове виражені пороки стали непомітними, одержані вершки знову розбавляють, але вже не водою, а іпсжиреним молоком до жирності суміші 6-10% і повторно сепарують. Промивання вершків водою. повторюють до усунення вади. Додавання шсжиреного молока до промитих вершків усуває водянистий присмак, набутий вершками при розбавленні водою; хімічний склад плазми промитих вершків наближається до складу плазми вихідних (початкових) вершків, що сприяє доброму смаку масла, а також відходу жиру в і колотини. Промиті вершки збиваються швидше звичайних, крім того, більше жиру переходить у сколотини. Промиті вершки зразу без затримки пастеризують. Дезодорацію вершків при пониженому тиску застосовують п ін видалення сторонніх запахів та присмаків, зумовлених наявністю адсорбуючих летких речовин.
Масло, вироблене з вершків, оброблених у вакреаторі, має твердішу консистенцію і більшою мірою схильне до окислення.
Пастеризація вершків. Вершки пастеризують з метою підвищення стійкості вершкового масла при зберіганні. Стійкість масла підвищується м результаті знищення мікрофлори ферментів—ліпази, псроксидази і протеази, які прискорюють псування масла. Приємного специфічного і маку пастеризованих вершків надають маслу хімічні сполуки, що у і ворюються під дією високих температур при нагріванні вершків. Нагрівання останніх супроводжується реакцією утворення меланоїдинів. Під меланоїдинів у вершках з'являється присмак пастеризації.
У масловиробництві застосовують пастеризацію вершків при температурі 85 °С і вище без витримування та з вигримуванням їх при виробництві вологодського масла. У випадку пастеризації при більш низькій температурі у вершках залишається незруйнованою ліцаза бактеріального походження, яка переходить у масло і спричинює його псування під час зберігання. Нагріваная вершків до 85 °С та вище забезпечує високу ефективність пастеризації — на 99,5-99,9 %. Ефективність пастеризації знижується в таких випадках: при високій жирності вершків; наявності у вершках грудочок жиру, слизу, бруду, бульбашок піни, які захищають від дії високих температур; при початковому високому бактеріальному забрудненні вершків. При високій ефективності пастеризації (99,99%) більша бактеріальна забрудненість вихідних вершків призводить до збереження в пастеризованих вершках значної залишкової мікрофлори.
Із підвищенням жирності знижується теплопровідність вершків, внаслідок чого збільшується час, потрібний для нагрівання вершків до бажаної температури. Тому при пастеризації вершків з більш високим вмістом жиру рекомендується зменшувати завантаженість апарати вершками, щоб збільшити тривалість впливу температури пастеризації на вершки і тим самим забезпечити високу ефективність.
Ефективність пастеризації залежить від конструкції апарата. Найбільшої ефективності пастеризації досягають у пластинчастих апаратах у результаті більш рівномірного прогрівання шару вершків у закритих каналах.
Температуру пастеризації вибирають, зважаючи на вид виробленого масла і якість вершків. Вершки, призначені для одержання солодковершкового та кисловершкового масла, пастеризують при 85-90 °С, Вологодського — при 97-98 °С з витримуванням при цій температурі не менше 10 і не більше 20 хв. Пастеризацію і витримування вершків слід проводити у закритій системі, щоб запобігти зникненню ароматичних речовин, одержаних під дією високих температур. Витримування вершкіи більше 20 хв. призводить до руйнування ароматичних речовин, що зумовлюють смак Вологодського масла.
Вершки із слабким кормовим присмаком пастеризують при більш високій температурі, щоб виділити леткі речовини — носії кормовою присмаку. Вершки II сорту слід пастеризувати при 94-96 °С.
Усунути кормовий присмак і поліпшити смак та аромат вершкового масла можна змішуванням пастеризованих та стерилізованих вершків.
Тривала дія високої температури знижує стійкість оболонок жирових пульок, що є причиною витоплення жиру під час пастеризації. Витоплений жир переходить у масло і в ньому виникають борошнистість та інші вади. Щоб запобігти витопленню вершків після пастеризації, їх слід швидко охолодити. Витоплення молочного міру особливо помітно у вершках, які підлягали повільному нагріванню та повільному охолодженню, а також у заморожених вершках та при пастеризації останніх з підвищеною кислотністю.
Під час пастеризації у вершках змінюється сольова рівновага. Розчинні ним кальцію переходять у нерозчинні і випадають в осад. Пастеризація час частково руйнує вітаміни В і С, а особливо — вітамін А. Короткочасний вплив високих температур пастеризації меншою мірою змінює фізичні властивості вершків, ніж триваліша дія низьких температур.
Низькотемпературна обробка вершків. Зразу після пастеризації вершки швидко охолоджують до температури, нижчої точки затвердіння молочного жиру і витримують деякий час. Таке витримування називають фізичним дозріванням вершків, розуміючи під цим терміном затвердіння молочного жиру і фізико-хімічні зміни оболонки жирових кульок. При її міму метою є переведення деякої кількості рідкого жиру у твердий стан. Тільки при наявності у вершках затверділого жиру можна при збиванні вершків одержати масляне зерно, забезпечити добру консистенцію вершкового масла і нормальний відхід жиру у сколотини.
Під час фізичного дозрівання вершків лише частина рідкого жиру переходить у твердий стан. Відношення кількості затверділого рідкої о жиру до первинної кількості його у відсотках прийнято називати ступенем затвердіння жиру. Ця величина вказує, яка кількість рідкого жиру перейшла в твердий стан у результаті фазових змін.
Під фазовими змінами розуміють сукупність процесів, що відбуваються при охолодженні та нагріванні молочного жиру; зміни агрегатного стану, кристалізація з утворенням твердих розчинів у різних поліаморфних модифікаціях, поліаморфне перетворення. Ступінь затвердіння молочного жиру має важливе значення при збиванні вершки і наступній механічній обробці масляного зерна.
Кожній температурі охолодження вершків відповідає максимальний можливий ступінь затвердіння молочного жиру, при досягненні якого жир знаходиться у зрівноваженому стані. Кристалізація молочного жиру відбувається повільно, оскільки зниження температури збільшує в'язкість її рідкої фракції жиру, яка є розчинником для гліцеридів з більш високою температурою топлення. Тому для досягнення рівноваги потрібне витримування вершків. При досягненні стану рівноваги наступне їх витримування не спричинює додаткового затвердіння жиру.
Можна виділити три періоди затвердіння молочного жиру. Перший період характеризується масовою кристалізацією високоплавких і частково середньоплавких гліцеридів молочного жиру (зона першої масової кристалізації молочного жиру). Тривалість першого періоду коливається при затвердінні жиру в спокої від 15 до ЗО хв. у інтервалі температур від 0 °С до 10 °С. У першому періоді в твердий енні переходить до 50 % і більше рідкого жиру, здатного кристалізуватися при даній температурі. Однак кількість твердого жиру, одержаного в кінні першого періоду, нижча бажаного, при якому забезпечується нормальний процес збивання вершків, невисокий відхід жиру в сколотини і добро консистенція вершкового масла. Тому строк витримування вершки* подовжують з урахуванням впливу різних факторів на досягнення стішу рівноваги між твердим і рідким жиром.
Другий період характеризується різким зниженням темпу кристалізації молочного жиру в зв'язку із зменшенням концентрації високоплавких гліцеридів у розплавленому молочному жирі. Можливе утворення центрів кристалізації більш легкоплавких гліцеридів.
Третій період починається з новим збільшенням швидкості кристалізації, тригліцеридів молочного жиру. В цей період кристалізовуються частково середньоплавкі та низькоплавкі гліцериди молочного жиру. Встановлюється рівновага між рідким і твердим жиром. ІІ період відповідає зоні другої масової кристалізації молочного жиру. Швидкість кристалізації тригліцеридів протягом цього періоду нижча швидкості кристалізації в першому періоді у зв'язку з малим ступенем перенасичення.
Вважають, що під час заключного періоду затвердіння відбуваються поліморфні перетворення молочного жиру, а також довільний ріст кристалів за рахунок розчинення менших.
Згідно з інструкцією, влітку в маслі повинно бути I- 1,2 %, а взимку — 0,8-1 % солі. Ці норми соління в поєднанні з відповідними температурами зберігання гарантують зберігання масла і не перешкоджають розвитку молочнокислих бактерій в кисломолочному маслі, що дуже важливо для підвищення його стійкості при зберіганні. Масло солять сухою сіллю або розсолом.
Упакування масла та маркування тари. Правильне упакування маг важливе значення для зберігання якості масла та запобігання зацвітанню його або пліснявінню. Якість упакування враховують при оцінці масла експертизою. Масло упаковують в ящики, а для роздрібної торгівлі часто розфасовують у вигляді брикетів (від 100 до 500 г) та загортають у пергаментний папір. Якість упакування залежить від вмілої підготовки тари, пергаменту та набивання масла.
Масло упаковують в ящики масою нетто 25,4 або 20,0 кг. Тара і пергамен, призначені для упакування масла, повинні відповідати вимогам діючих стандартів. Після ретельного очищення внутрішні боки ящика перед заповненням їх маслом вистилають чотирма аркушами сухого пергаменту. Моноліт масла в ящику повинен бути щільним, без порожнин і з рівною поверхнею. Цього досягають на вібраційному столі, а при його відсутності—шляхом періодичного розрівнювання масла лопаткою. Заповнюють ящики до стандартної маси, після чого поверхню масла вирівнюють і закривають спочатку довгим торцевим, потім коротким торцевим і після цього боковими аркушами пергаменту.
Кришку картонного ящика закривають та заклеюють спеціальною паперовою стрічкою. За точне дотримання маси масла (нетто 20,0 кг плюс установлена надбавка на всихання) несе відповідальність майстер. Наповнені маслом і упаковані ящики негайно направляють в камеру зберігання.
Зберігання масла. Після упакування масло необхідно негайно охолодити до 4-5 °С, помістивши його в спеціальне маслосховище. Бажано охолоджувати масло до мінусових температур, оскільки при плюсових можлива поява ферментативних і мікробіологічних процесів. На заводах масло можна зберігати при температурі 4-5 °С не більше 5 днів; спеціальні досліди показали, що навіть короткострокове зберігання масла при плюсових температурах знижує його стійкість. Для тривалого зберігання несолоного масла температура повинна бути мінус 10-15 °С.
Сироватка - частина молока, яка залишається після відділення білково-жирового концентрату шляхом біотехнологічного або хімічного впливу під час виробництва сиру, кисломолочного сиру, масла, казеїну, молочно-білкових концентратів.
У сироватку, крім мінеральних речовин, майже цілком переходять водорозчинні і деяка частина жиророзчинних вітамінів. У підсирній сироватці водорозчинних вітамінів значно більше, ніж у сирній.
Кількість піридоксину, холіну й іноді рибофлавіну в сироватці перевищує їхній вміст у молоці, що обумовлено наявністю молочнокислих бактерій.
З органічних кислот у сироватці виявлені молочна, лимонна, нуклеїнова і летучі жирні кислоти - оцтова, мурашина, пропіонова, масляна. Молочна кислота утворюється з лактози в результаті життєдіяльності молочнокислих бактерій. Вміст вітамінів у сироватці при збереженні різко знижується. Однак у цілому молочна сироватка по наборі й абсолютному вмісті вітамінів є біологічно повноцінним продуктом. Вміст летких жирних кислот у сирній сироватці більше, ніж у підсирній, що обумовлюється гідролізом жиру в процесі утворення сирного згустку. Так, у сирній сироватці оцтової кислоти в 4,2 рази більше, ніж у підсирній.
Суха молочна сироватка представляє собою порошок, який має сипучу властивість, яка залежить від сили тертя і зчеплення часток між собою. Її виробляють із нормалізованого підсирної сироватки висушуванням на розпилювальних і вальцьових сушарках. Форма часток продукту залежить від технології сушки і може бути однорідною і агломерированою (розпилювальні сушарки).
Цей продукт характеризується високою долею сухих речовин (95,0 – 98,5 %), що забезпечує йому хорошу транспортабельність. Кінцева масова частка вологи в них допускається в межах 1,5 – 7,0 % в залежності від виду продукту і тари.
Суху молочну сироватку отримують згущенням і висушуванням продукту до тих пір, поки вміст вологи не знизиться до 2…4%.
Сушка - процес зневоднення молочних продуктів шляхом перекладу вологи в пароподібний стан. Сушку сироватки проводять різними способами: розпилюванням в потоці гарячого повітря, в киплячому шарі, контактним, сублімаційним способами і в стані піни.
Для сушіння молочних консервів широко застосовують плівкове (контактне) і розпилювальне (конвективне) сушіння.
Суху сироватку плівкового сушіння одержують шляхом сушіння попередньо згущеного сироватки на двухвальцових сушильних установках. Вальці представляють собою порожнисті циліндри із спеціального чавуну, поверхня яких ретельно відполірована. Згущена сироватка наноситься тонким шаром (0,2…0,5 мм) на гарячу поверхню повільно обертаються вальців і за один неповний оборот протягом 2…3 сек висушується, утворюючи напівпрозору плівку. Зрізана ножами вальців плівка подрібнюється в тонкий порошок, охолоджується і направляється на фасування.
Суха сироватка плівкового сушіння поступається за якістю сухої сироватки розпилювальної сушарки, тому що на поверхні вальців сироватка нагрівається до температури понад 100°С, що призводить до незворотною теплової денатурації білків. При цьому способі виробництва продукт піддається механічній дії, виділяється жир у вільному стані, утворюються сульфгідрильні групи, знижується розчинність сироватки. У разі нерівномірного нанесення сироватки на вальці можливо підсушування або підгорання сухої сироватки. Тому на вальцьових сушарках не можна сушити молочні продукти з підвищеним вмістом жиру. Цим способом одержують сухе нежирне молоко, сухі сколотини і сироватку.
Сироватка розпилювальної сушки. Розпилювальні сушильні установки широко застосовують для сушіння молока, вершків, молочних продуктів дитячого харчування та ін. У цих установках згущена підігріта сироватка за рахунок дрібного диспергирування часток швидко зневоднюється в потоці гарячого повітря. Капля розміром 40 мкм при температурі 50 ° С висихає за 2 сек. Температура частинок сухої сироватки в зоні розпилення повинна бути не вище 70…80 ° С.
Суха сироватка розпилювальної сушарки має більш високі якість та розчинність, так як практично миттєве висушування виключає місцевий нагрів продукту і денатурацію білків.
