- •Радиоприемные тракты прямого усиления. Структура, параметры, характеристики.
- •Супергетеродинный радиоприемный тракт c однократным преобразованием частоты. Структура, параметры, характеристики.
- •Резонансная входная цепь с индуктивной связью с антенной. Схема, назначение элементов, характеристики.
- •Резонансная входная цепь с магнитной антенной. Схема, назначение элементов, параметры.
- •Резонансная входная цепь с внутриемкостной связью с антенной. Схема, назначение элементов, характеристики.
- •Широкополосный усилитель радиочастоты умеренно высоких частот с диссипативными обратными связями. Схема, назначение элементов, параметры.
- •Широкополосный свч усилитель радиочастоты на полевом транзисторе. Схема, назначение элементов, параметры.
- •Частотные детекторы. Принципы действия, схемы, параметры, назначение элементов.
- •Фазовые детекторы. Принципы действия, схемы, назначение элементов, параметры.
- •Автоматическая регулировка усиления. Принципы действия, схемы, назначение элементов, характеристики.
Радиоприемные тракты прямого усиления. Структура, параметры, характеристики.
Структурная схема РПТ ПУ предст. собой тракт радиочастоты (ТРЧ), который содержит избирательные цепи, настр. на fc и усилители радиочастоты. Обычно нагрузка – детектор.
Для приема в диапазоне частот изменяют настройку всех контуров, это накладывает ограничение на их количество и сложность => низкая избирательность, небольшое усиление до детектора. Чувствительность ограничена коэф-м передачи ТРЧ и чувствит-ю детектора. При перестройке по диапазону изменяется коэф. передачи (↑f, ↔полоса, ↓резонансное сопротивление контуров).
Э
то
мешает получению требуемой избирательности
и усиления. Потому эта схема не катит
для диапазонных приемников, зато может
быть эффективной при постоянной частоте
настройки, т.к. использование сложных
фильтров позволяет сформировать
устойчивую передаточную характеристику
с высокой крутизной скатов.
Супергетеродинный радиоприемный тракт c однократным преобразованием частоты. Структура, параметры, характеристики.
П
реобразование
частоты осуществляется в нелинейном
звене – смесителе, сигнал на выходе
которого имеет в спектре составляющие
fсм=m
fг±
nfс
или
fсм=n
fс±m
fг.
Неизменность
fсм=
fпч
достигается одновременной перестройкой
fг
и
fс.
Для «верхнего» преобразования fпч=
fг-fс,
для «нижнего» fпч=
fс-fг.
Малая fпч
обеспечивает
высокое усиление и хорошее подавление
соседних каналов приема, высокая fпч
–
подавление ряда каналов, образовавшихся
в результате преобразования частоты.
Обычно берут среднее значение (ДВ, СВ,
КВ 465кГц; УКВ 10,7 МГЦ).
Наиболее опасны: прямой канал fпк= fпч; зеркальный fзк= fс±2fпч; на своих гармониках без гетеродина fпр= fпч/n; в смесителе на своих гармониках fпр= (fг±fпч)/n; на гармониках гетеродина fпр= nfг±fпч. (n=2,3,4…).
В вещательном диапазоне селективность не выше 35-45 дБ.
Инфрадинный радиоприемный тракт. Структура, параметры, характеристики.
Синхродинный радиоприемный тракт. Структура, параметры, характеристики.
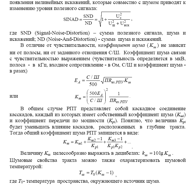
Технические характеристики и параметры радиоприемных трактов.
Сосредоточенные помехи. Методы борьбы с сосредоточенными помехами.
.
Виды нелинейных эффектов в радиоприемных трактах.
Импульсные помехи. Методы борьбы с импульсными помехами.
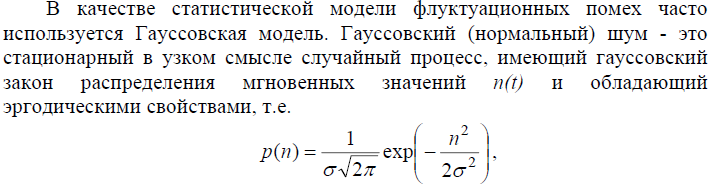
Флуктуационные помехи. Методы снижения действия флуктуационных помех на радиоприемный тракт.
\
Резонансная входная цепь с внешнеемкостной связью с антенной. Схемы, назначение элементов, характеристики.
В
большинстве широкополосных приёмников
используются ненастроенные антенны и
одноконтурные ВЦ, рис. 1. В пределах
диапазона перестройка осуществляется
с помощью конденсатора переменной
ёмкости (КПЕ) С2. СА – ёмкость антенны,
С1 – ёмкость связи, L1
– индуктивность контура. Снятие сигнала
происходит через неполное включение в
L1.
Коэффициент
включения антенны в контур:
, коэффициент включения нагрузки в
индуктивность:
,
где L1*
- это индуктивность, отсчитанная от
точки включения, в нашем случае mн
= 0,5.
Индуктивность
выбирается из условия:
При
изменении частоты настройки будет
изменяться и коэффициент передачи. Он
будет расти из-за
,
а также из-за увеличения Roe.
При этом связь антенны с контуром будет
расти, как и коэффициент передачи от
антенны к контуру.
