- •1. Определение классификации изобретения.
- •2. Анализ описания изобретения.
- •3. Составление описания изобретения.
- •10.7.4.1. Область техники, к которой относится изобретение.
- •10.7.4.2. Уровень техники.
- •10.7.4.3. Раскрытие изобретения.
- •10.7.4.4. Краткое описание чертежей.
- •10.7.4.5. Осуществление изобретения.
- •10.7.4.6. Перечень последовательностей.
- •10.8. Требования к формуле изобретения.
- •10.8.1. Структура формулы изобретения.
- •10.8.1.1. Однозвенная формула изобретения.
- •10.8.1.2. Многозвенная формула изобретения.
- •10.8.1.3. Пункт формулы.
- •10.8.1.4. Независимый пункт формулы.
- •10.8.1.5. Зависимый пункт формулы.
- •10.8.3. Особенности формулы изобретения, относящегося к веществу.
- •10.8.5. Особенности формулы изобретения, относящегося к способу.
- •10.9.Требования к материалам, поясняющим сущность изобретения.
- •10.10. Требования к реферату.
Семинар №5. Тема: «Анализ и составление описания изобретения».
1. Определение классификации изобретения.
Используя сеть Интернет или имеющийся в вашем распоряжении данные, найдите описание изобретений, соответствующее вашему объекту для прошлого семинара (или профилю вашей научной деятельности).
Ознакомьтесь с Алфавитно-предметным указателем (АПУ) к Международной патентной классификации (МПК).
Определите классы технической разработки и выявите класс на основании ключевых слов.
По ключевым словам, характеризующим разработку (способ, устройство, вещество) выберите раздел классификатора и выявите класс разработки.
По классификаторам разделов установите группу и подгруппу разработки. По уточненному классу и группе выявите аналог интересующей разработки.
В процессе этой работы вам, возможно придется уточнить/изменить название вашего изобретения, его назначение или другие характеристики.
2. Анализ описания изобретения.
Используя сеть Интернет или имеющийся в вашем распоряжении данные, найдите описание АНАЛОГОВ изобретений, вашему объекту для прошлого семинара (или профилю вашей научной деятельности).
Задание
Ознакомьтесь со структурой описания изобретения на способ, устройство или вещество (на выбор), выделите в описаниях изобретения составные части.
Содержание Описания изобретения см. по п. 10.7.4 Административного регламента №327 (см. ниже в Приложении или в базах «Консультант+» / «Гарант» в сети)
Сравните с требованиями Административного регламента №327.
Проведите сравнение запатентованного аналога с вашим изобретением. Выделите положительные моменты аналога, его недостатки. Покажите возможные пути устранения недостатков. Что в вашем изобретении позволяет устранить недостатки?
3. Составление описания изобретения.
На основании предшествующего анализа, составьте собственное описание изобретения, соответствующее профилю вашей научной деятельности.
Опишите предложенный вами объект интеллектуальной собственности: изобретение устройства, изобретение способа, изобретение вещества (на свой выбор). В соответствии с правилами оформления заявки на получение патента на изобретения составьте:
1 - название
2 - описание изобретения
3 – формулу изообретения
4 – реферат
(См. нормативные документы и пример в Приложении)
Представьте их в письменном виде.
Материалы для подготовки:
Алфавитно-предметный указатель к МПК 2013. На сайте Роспатента или на сайте ФИПС (Федеральный институт промышленной собственности) http://www1.fips.ru/wps/wcm/connect/content_ru/ru/inform_resources/international_classification/Inventions
Пособие по оформлению заявки на изобретение. Серия: Интеллектуальная собственность. Как написать заявку на изобретение.// Н.Н.Кондратьева, Е.Л.Лемешкина. – Волгоград, ВолгГТУ, 2009. 23 с.
Гражданский кодекс РФ, ч. 4 (в последней редакции).
Административный регламент исполнения Федеральной службой по интеллектуальной собственности, патентам и товарным знакам государственной функции по организации приема заявок на изобретение и их рассмотрения, экспертизы и выдачи в установленном порядке патентов Российской Федерации на изобретение. (Утвержден приказом Минобрнауки России от 29 октября 2008 года № 327).
Содержание:
I. Общие положения
4. Исполнение государственной функции осуществляется в соответствии с...
5. Описание результатов исполнения государственной функции
6. Описание заявителей
II. Требования к порядку исполнения государственной функции
7. Порядок информирования о правилах исполнения государственной функции
8. Сроки исполнения государственной функции
9. Требования к местам исполнения государственной функции
10. Перечень документов, необходимых для исполнения государственной функции и требования к ним
10.1. Основания для осуществления действий и принятия решений, направленных на исполнение государственной функции
10.2. Состав заявки
10.3. Документы, прилагаемые к заявке
10.4. Требования к объектам изобретения
10.5. Требование единства изобретения
10.6. Требования к заявлению о выдаче патента на изобретение
10.7. Требования к описанию изобретения
10.8. Требования к формуле изобретения
10.9. Требования к материалам, поясняющим сущность изобретения
10.10. Требования к реферату
10.11. Требования к оформлению заявки
10.12. Представление заявки
10.13. Использование машиночитаемых носителей
11. Перечень оснований для отказа в выдаче патента
12. Требования к порядку взаимодействия граждан и юридических лиц с Роспатентом
12.1. Лица, имеющие право на ведение дел с Роспатентом
12.2. Доверенность
12.3. Требования указания номера заявки и наличия подписи в документах
12.4. Исчисление сроков
12.5. Язык производства
12.6. Требование возможности прочтения документов
III. Административные процедуры
13. Прием и регистрация заявки
14. Прием заявки на секретное изобретение
15. Внесение изменений в документы заявки
16. Передача права на получение патента
17. Ознакомление заявителя с материалами заявки
18. Ознакомление с патентными материалами, указываемыми экспертизой в процессе рассмотрения заявки
19. Рассмотрение заявки с участием заявителя
20. Продление срока представления документов и материалов
21. Восстановление пропущенного срока при рассмотрении заявки
22. Отзыв заявки
23. Формальная экспертиза заявки
23.1. Условия проведения формальной экспертизы
23.2. Содержание формальной экспертизы заявки
23.3. Запрос исправленных или недостающих материалов заявки
23.4. Классифицирование заявленного изобретения
23.5. Уведомление о несоответствии заявки и исправленных или уточненных документов заявки установленным требованиям
23.6. Установление даты подачи заявки
23.7. Уведомление о положительном результате формальной экспертизы заявки
24. Экспертиза заявки по существу
24.1. Содержание экспертизы заявки по существу
24.2. Условия проведения экспертизы заявки по существу
24.3. Установление приоритета изобретения
24.4. Проверка формулы изобретения
24.5. Проверка патентоспособности изобретения
24.6. Запрос дополнительных материалов
24.7. Проверка дополнительных материалов
24.8. Решение о выдаче патента на изобретение
24.9. Решение об отказе в выдаче патента на изобретение
24.10. Особенности рассмотрения заявки на изобретение при установлении наличия другой заявки на идентичное изобретение или полезную модель, имеющие ту же дату приоритета
25. Преобразование заявки
26. Проведение информационного поиска
26.1. Условия и сроки проведения информационного поиска
26.2. Предмет информационного поиска
26.3. Уровень техники
26.4. Область и объем информационного поиска
26.5. Отчет об информационном поиске и порядок ознакомления с результатами поиска
27. Ознакомление с материалами заявки
27.1. Ознакомление с материалами заявки, сведения о которой опубликованы
27.2. Ознакомление с материалами заявки до публикации сведений о выдаче патента
27.3. Ознакомление с материалами заявки после публикации сведений о выдаче патента
28. Регистрация и выдача патента
29. Административные процедуры, обусловленные выполнением обязательств, вытекающих из участия Российской Федерации в Договоре о патентной кооперации
29.1. Международная заявка
29.2. Национальная фаза
30. Административные поцедуры, обусловленные выполнением обязательств, вытекающих из участия Российской Федерации в Евразийской патентной конвенции
30.1. Евразийская заявка
30.2. Преобразование евразийской заявки
30.3. Сроки
30.4. Особенности рассмотрения преобразованной заявки
IV. Порядок и формы контроля за исполнением государственной функции
V. Порядок обжалования действий (бездействия) должностных лиц, а также принимаемых ими решений при исполнении государственной функции
Приложения:
Приложение 1. Блок-схема исполнения государственной функции по организации приема заявок на изобретение и их рассмотрения, экспертизы и выдачи в установленном порядке патентов Российской Федерации на изобретение
Приложение 2. Образец заявления о выдаче патента Российской Федерации на изобретение
Приложение 3.Образец ходатайства об изменении имени автора, имени или наименования заявителя, представителя заявителя, адреса
Приложение 4. Образец ходатайства об изменении заявителя
Приложение 5. Образец ходатайства об исправлении ошибки (ошибок)
Приложение 6. Форма титульного листа патента Российской Федерации на изобретение
* – содержание приведено для удобства пользователя и не является частью Административного регламента
ПРИЛОЖЕНИЯ.
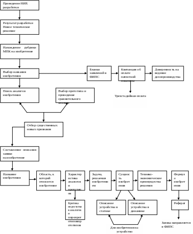
Приложение № 1. Алгоритм составления заявки на изобретение
Приложение №2.
Характерные признаки изобретений
В приведенной ниже таблице приведены законодательно установленные (ГК РФ, гл. 72; Адм. Регламент №327) характерные признаки различных объектов изобретений.
По ним раскрывается сущность изобретения в разделе заявки «Описание изобретения».
Объекты изобретений |
Характерные признаки
|
УСТРОЙСТВО |
1 - наличие конструктивного (конструктивных) элемента (элементов) [узлы и детали, из которых они состоят]; 2 - наличие связи между элементами; 3 - взаимное расположение элементов; 4 - форма выполнения элемента (элементов) [узлов и деталей]или устройства в целом, в частности геометрическая форма; 5 - форма выполнения связи между элементами; 6 - параметры и другие характеристики элемента (элементов) и их взаимосвязь [размеры и др. параметры, соотношение размеров деталей]; 7 - материал, из которого выполнен элемент (элементы) или устройство в целом; 8 - среда, выполняющая функцию элемента.
Не следует использовать для характеристики устройства признаки, выражающие наличие на устройстве в целом или его элементе обозначений (словесных, изобразительных или комбинированных), не влияющих на функционирование устройства и реализацию его назначения. |
ВЕЩЕСТВО |
для индивидуальных химических соединений – 1 - качественный состав (атомы определенных элементов), 2 - количественный состав (число атомов каждого элемента), 3 - связь между атомами и взаимное их расположение в молекуле, выраженное химической структурной формулой
Для характеристики композиций – 1 - качественный состав (ингредиенты); 2 - количественный состав (содержание ингредиентов); 3 - структура композиции; 4 - структура ингредиентов. Для характеристики композиций неустановленного состава могут использоваться их физико-химические, физические и иные характеристики, а также признаки способа получения. |
СПОСОБ |
1 - Наличие действия или совокупности действий [операции, из которых этот способ состоит]; 2 - порядок выполнения действий во времени (последовательно, одновременно, в различных сочетаниях и т.п.) [последовательность проведения операций над материальным объектом] 3 - условия осуществления действий; режимы проведения операций 4 - использование веществ (исходного сырья, реагентов, катализаторов и т.д.), устройств (приспособлений, инструментов, оборудования и т.д. [с помощью которого проводится каждая операция]), штаммов микроорганизмов, линий клеток растений или животных. |
Приложение № 3. Состав частей заявки, которые необходимо представить.
Название:
1. Название изобретения и класс международной патентной классификации (МПК), к которому оно относится.
Описание:
1. Область техники, к которой относится изобретение. (и преимущественная область использования изобретения);
2. Уровень техники.
характеристика аналогов изобретения;
характеристика прототипа выбранного заявителем;
критика прототипа;
3. Раскрытие изобретения.
Сведения, раскрывающие сущность изобретения.
технический результат (цель) изобретения;
сущность изобретения и его отличительные (от прототипа) признаки;
4. Краткое описание чертежей.
перечень фигур (графических изображений), если они необходимы;
5. Осуществление изобретения.
примеры конкретного выполнения;
технико-экономическая или другая эффективность;
6. Перечень последовательностей (только для последовательностей нуклеотидов и аминокислот)
Формула изобретения.
1 пункт формулы включает:
родовое понятие, отражающего назначение,
выражение "включающий", "содержащий" или "состоящий из", после которого излагается ограничительная часть,
словосочетание "отличающийся тем, что", непосредственно после которого излагается отличительная часть.
Реферат.
название изобретения,
характеристика области техники, к которой относится изобретение, и/или области применения, если это не ясно из названия,
характеристика сущности изобретения с указанием достигаемого технического результата.
Приложение №4.
Пример составления описания изобретения на вещество (композиции)
(В качестве примера приведен патент Е21В33/138 №2270329 от 20.02.06, авторы Овчинников В.П., Двойников М.В. и др.)
I. |
Название изобретения, класс международной патентной классификации (МПК) |
ОБЛЕГЧЕННЫЙ ТАМПОНАЖНЫЙ РАСТВОР Класс МПК 7 Е 21 В 33/138
|
II. |
Содержание описания |
|
1. |
Область техники |
|
1. |
Область техники, к которой относится изобретение и преимущественная область использования изобретения – вещество (композиция) |
Изобретение относится к строительству нефтяных, газовых и разведочных скважин и может использоваться для изоляции горизонтов с аномально низкими пластовыми давлениями. |
2. |
Уровень техники |
|
2.а |
Характеристика аналогов изобретения
|
Известна композиция аэрированного цементного раствора [Пат. 2169822 RU, МПК7 Е 21 В 33/138, опубл. 2001]; Известен аэрируемый цементный раствор [Пат. 2084427RU, МПК6 С 04 В 38/02, Е 21 В 33/138, опубл. 1997]; Известна композиция для приготовления аэрированного тампонажного раствора [А.с 1745893 SU, МПК5 Е 21 В 33/138, опубл. 1992]. |
2.б |
Критика аналогов |
Причинами, препятствующими достижению требуемого технического результата, указанных известных аналогов являются низкие показатели прочностных характеристик цементного раствора (камня), нарушение сплошности цементного камня в заколонном пространстве с образованием газовых пачек в процессе структурообразования. |
2.в |
Характеристика прототипа изобретения, наиболее близкого к предложенному решению |
Известен прототип, наиболее близкий к предлагаемому - Композиция для приготовления аэрированного тампонажного раствора [А.с 1745893 SU, МПК5 Е 21 В 33/138, опубл. 1992] |
2.г. |
Критика прототипа, наиболее близкого к предложенному решению |
Основным недостатком прототипа является ограниченный контроль кратности пены с использованием ПАВ и плотности аэрированного тампонажного раствора на входе и выходе из скважины в процессе закачивания и продавливания раствора. При этом технология аэрирования тампонажных растворов воздухом имеет ряд недостатков таких, как: содержание в воздухе кислорода до 70 %, что может повлечь за собой при неравномерной закачке реагента нерастворенную газовую подушку, вызывая внутреннее горение, возможность взрывоопасной ситуации при взаимодействии с углеводородами, при взаимодействии с углеводородами происходит дополнительное повышение температуры в зоне продуктивного интервала, влияющей на процесс формирования цементного камня. |
3. |
Раскрытие изобретения |
|
3.а |
Технический результат (цель) изобретения И техническое решение |
При осуществлении изобретения требованием к техническому результату является исключение или снижение рисков взрывоопасной ситуации и повышения температуры в зоне продуктивного интервала, негативно влияющей на процесс формирования цементного камня. Достижение данного технический результата осуществляется за счет следующего технического решения - снижение плотности облегченного тампонажного раствора ниже 1400 кг/м3 без применения ПАВ. |
3.б |
Техническое решение и его отличительные (от прототипа) признаки |
Указанный технический результат достигается техническим решением, в котором облегченный тампонажный раствор, включающий портландцемент, облегчающую добавку алюмосиликатные полые микросферы, инертный газ в виде азота, содержит компоненты при следующем соотношении, мас. %: Портландцемент 85 Алюмосиликатные полые микросферы 15 Азот 0,035 – 0,04 Вода 45 - 60 При добавлении азота в облегченный тампонажный раствор с использованием АСПМ происходит снижение плотности до 1180 кг/м3 в следствии заполнения газом полых микросфер. Заполнение азотом полых микросфер дает возможность отказа от применения ПАВ (поверхностно активных веществ) в качестве связывающего газового компонента. Отсутствие ПАВ в азотонаполненной тампонажной системе (АТС) дает возможность осуществления четкого контроля за параметрами аэрации, кратности (вспениваемости) цементного раствора. |
4. |
Краткое описание чертежей |
|
8. |
Перечень фигур (графических изображений), если они необходимы |
На фиг. 1 показана зависимость кратности пены (вспениваемость) АТС от времени (1 – без добавочный; 2 – с АСПМ 15 %), при постоянной производительности установки(МВа – 0,36) - 7,2 м3/ч. |
На фиг. 2 показаны изменения прочностных характеристик (1 – прочность на изгиб через 1 сутки; 2 – прочность на изгиб через 2 суток; 3 – прочность на сжатие через 2 суток) в зависимости от азотонасыщения и давления формирования образцов цементного камня с добавлением облегчающей добавки алюмосиликатных полых микросфер (АСПМ). |
||
На фиг. 3 представлена зависимость флюидопроницаемости от давления формирования образцов АТС (1 – без добавочный 2– с АСПМ 15 %). |
||
5. |
Осуществление изобретения |
|
5.а |
Примеры конкретного выполнения
(т.е. – как конкретно сделать предлагаемое изобретение) |
Облегченный тампонажный раствор готовят следующим образом. 1. В тампонажный портландцемент бездобавочный с нормированными требованиями при водоцементном отношении равном 0,44 (ГОСТ 26798.1 – 96) - ПЦТ-I-G-СС-1 добавляют жидкость затворения, в виде воды. Облегчающей добавкой в тампонажные растворы используют микросферы (АСПМ) до 15 %. Алюмосиликатные полые микросферы (АСПМ) являются отходом сжигания топлива в ТЭЦ. Микросферы представляют собой легкий сыпучий порошок серого цвета, состоящий из отдельных полых частиц сферической формы, истинная плотность которого в зависимости от влажности составляет 400 – 500 кг/м3. Минералогический компонентный состав представлен преимущественно SiO2 – 54,4 % и Al2O3 – 25,1 %. Отмечается высокое содержание кремнезема и оксида алюминия, суммарное содержание ко(т.е. – как конкретно сделать предлагаемое изобретение)торых превышает 90 %. Содержание остальных компонентов незначительно. Прочность на разрушение при гидростатическом сжатии до 30 МПа. 2. После тщательного перемешивания облегченного тампонажного теста ( 2 – 3 мин) производят добавление азота в количестве 0,035 – 0,04 %. |
5.б |
Технико-экономическая или другая эффективность |
Повышение качества крепления скважин в условиях аномально низких пластовых давлений.
NB!!! Привести конкретно измеряемые показатели. |
III |
Формула изобретения |
|
|
Формула изобретения - вещество (композиция) |
Облегченный тампонажный раствор (1), включающий портландцемент, АСПМ, воду, азот (2), отличающийся тем, что (3) с целью снижения плотности цементного раствора ниже 1400 кг/м3 с сохранением физико – механических свойств удовлетворяющих требованиям ТУ на облегченные тампонажные растворы, алюмосиликатные полые микросферы заполняют инертным газом – азотом, при следующем соотношении компонентов, мас. %: Портландцемент 85 Алюмосиликатные полые микросферы 15 Азот 0,035 – 0,04 Вода 45 - 60 |
IV |
Реферат |
|
|
Область техники, к которой относится изобретение |
Изобретение относится к строительству нефтяных, газовых и разведочных скважин и может использоваться для изоляции горизонтов с аномально низкими пластовыми давлениями. |
|
Сущность изобретения |
Облегченный тампонажный раствор, плотности ниже 1400 кг/м3, включает портландцемент, облегчающую добавку алюмосиликатные полые микросферы, инертный газ в виде азота содержит компоненты при следующем соотношении, мас. %: Портландцемент 85 Алюмосиликатные полые микросферы 15 Азот 0,035 – 0,04 Вода 45 - 60 При добавлении азота в облегченный тампонажный раствор с использованием АСПМ происходит снижение плотности до 1180 кг/м3 в следствии заполнения газом полых микросфер. Заполнение азотом полых микросфер дает возможность отказа от применения ПАВ (поверхностно активных веществ) в качестве связывающего газового компонента. Отсутствие ПАВ в азотонаполненной тампонажной системе (АТС) дает возможность осуществления четкого контроля за параметрами аэрации, кратности (вспениваемости) цементного раствора. |
|
Технический результат |
Снижение плотности облегченного тампонажного раствора ниже 1400 кг/м3 без применения ПАВ, исключающее или снижающее риски взрывоопасной ситуации и повышения температуры в зоне продуктивного интервала, негативно влияющей на процесс формирования цементного камня. |
Приложение № 5. Выдержка из Административного регламента… №327.
«10.7.4. Содержание разделов описания.
