- •2.3. Составные части экспертных советующих систем 2.3.1. База знаний
- •2. 3.2. Вывод на знаниях
- •2.3.3.Машина вывода
- •2.4. Стратегии управления выводом
- •2.4.1. Прямой и обратный вывод
- •2.4.2. Методы поиска в глубину и ширину
- •2.5. Классификация, состав и функции экономических советующих систем
- •2.5.1. Эсс расчетного характера
- •2.5.2. Эсс оценочного характера
- •2.5.3. Эсс диагностического характера
- •2.5.4. Экспертные системы приближенных рассуждений
2.4.2. Методы поиска в глубину и ширину
В системах, база знаний которых насчитывает сотни правил, желательным является использование стратегии управления выводом, позволяющей минимизировать время поиска решения и тем самым повысить эффективность вывода. К числу таких стратегий относятся: поиск в глубину, поиск в ширину, разбиение на подзадачи и альфа-бета алгоритм [1].
При поиске в глубину в качестве очередной подцели выбирается та, которая соответствует следующему, более детальному уровню описания задачи. Например, диагностирующая система, сделав на основе известных симптомов предположение о наличии определенного заболевания, будет продолжать запрашивать уточняющие признаки и симптомы этой болезни до, тех пор, пока полностью не опровергнет выдвинутую гипотезу.
При поиске в ширину, напротив, система вначале проанализирует все симптомы, находящиеся на одном уровне пространства состояний, даже если они относятся к разным заболеваниям, и лишь затем перейдет к симптомам следующего уровня детальности.
Разбиение на подзадачи подразумевает выделение подзадач, решение которых рассматривается как достижение промежуточных целей на пути к конечной цели. Примером, подтверждающим эффективность разбиения на подзадачи, является поиск неисправностей в компьютере сначала выявляется отказавшая подсистема (питание, память и т. д.), что значительно сужает пространство поиска. Если удается правильно понять сущность задачи и оптимально разбить ее на систему иерархически связанных целей-подцелей, то можно добиться того, что путь к ее решению в пространстве поиска будет минимален.
Альфа-бета алгоритм позволяет уменьшить пространство состояний путем удаления ветвей, неперспективных для успешного поиска. Поэтому просматриваются только те вершины, в которые можно попасть в результате следующего шага, после чего неперспективные направления исключаются. Альфа-бета алгоритм нашел широкое применение в основном в системах, ориентированных на различные игры, например в шахматных программах.
2.5. Классификация, состав и функции экономических советующих систем
Экономические советующие системы (ЭСС) относятся к одному из направлений, разрабатываемых в рамках искусственного интеллекта. Являясь результатом воплощения тех или иных господствующих в разное время на природу интеллекта взглядов, ЭСС прошли в своем развитии несколько этапов.
Вначале предполагалось, что если вложить в ЭСС необходимый объем знаний из некоторой предметной области, а также правила их обработки, то этого будет вполне достаточно для получения приемлемого инструмента для принятия решений. Основная проблема, возникшая при этом, заключается в создании способов эффективного отражения знаний экспертов-специалистов в памяти компьютера. Данная проблема впоследствии приобрела свои способы решения в рамках появившегося научного направления – инженерии знаний.
Средствами дедуктивной логики, упомянутой ранее, не представляется возможным решить ряд возникающих задач. Существуют ситуации, когда подобного рода средства бессильны (например, распознавание цвета). Кроме того, со всей остротой возникла проблема принципиальной неполноты и устаревания знаний. Знания, вкладываемые в ЭСС, по существу являлись одномоментной фотографией того положения дел, которое существовало на день их формализации. Со временем при отсутствии средств самоадаптации к изменяющимся условиям неполнота и устаревание знаний неизбежно вели к разрушению ЭСС либо к непомерному росту затрат на их адаптацию к новым информационным потребностям.
Постепенно пришло понимание того, что классические дедуктивные методы обработки знаний должны дополняться эволюционными методами моделирования, хорошо известными генетикам. Пересмотр взглядов на создание ЭСС вполне согласуется с природой: моделировать следует не только и не столько готовый интеллект, сколько процесс его развития 2.
Смену взглядов на объект моделирования можно объяснить общими законами и принципами развития живой и неживой природы. Академик П. К. Анохин по этому поводу отмечает: «Явления в таких различных классах, как машины, организмы и общество развиваются и действуют на основе одних и тех же всеобщих принципов функционирования» [2]. Отсюда использование принципов развития живых существ в построении искусственных интеллектуальных систем вполне закономерно. Инструментов, призванным реализовывать эти принципы, в настоящее время являются интенсивно развиваемое во многих отраслях науки эволюционное моделирование. Новое направление в моделировании по существу является ускоренной реализацией некоторых фундаментальных процессов естественной эволюции. В процессе создания искусственных интеллектуальных информационных систем используется множество информационных технологий, призванных помочь в деле управления обществом, производством, торговлей, кредитной и финансовой сферами и т.д. Наиболее популярными технологиями являются: экспертные системы, советующие системы, системы поддержки принятия решений, системы исполнения решений, интеллектуальные системы. Общей чертой этих технологий можно назвать то, что все они в различной форме используют знания человека-эксперта.
Если выделить среди них технологии, ориентированные на решение экономических задач, то полученный класс систем можно назвать экономическими советующими системами (ЭСС). Далее под ЭСС будет пониматься любой программный продукт, отражающий экономические знания специалиста-профессионала, его навыки и опыт, используемые в процессе выдачи пользователю совета-решения [2].
Описанные фундаментальные направления методов (принципов) представления знаний позволяют классифицировать известные сегодня информационные технологии, реализующие ЭСС, по способы отражения знаний.
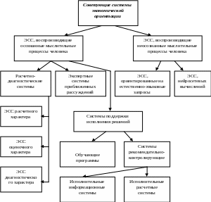
На рис. 2.16 все ЭСС разделены на два класса: 1) ЭСС, воспроизводящие осознанные мыслительные процессы человека; 2) ЭСС, воспроизводящие неосознанные мыслительные процессы человека 2.
Первый класс охватывает довольно широкий спектр информационных технологий. Для того, чтобы выяснить, какие из них можно отнести к этому классу, необходимо определить, какие типичные мыслительные процедуры выполняет человек-эксперт, а какие в состоянии выполнить система, претендующая на звание советующей. Чем больше таких процедур она может выполнять, тем больше у нее оснований называться таковой.
Специалисты, принимающие решения, обычно осуществляют следующие мыслительные процедуры:
Рис. 2.16. Классификация ЭСС по видам воспроизводимых знаний человека
Делают выводы на основе на основе анализа полных, неполных и ненадежных знаний;
Объясняют и могут обосновать, почему они пришли к тому или иному выводу;
Пополняют свои знания, заново систематизируют, обучаются на своем и чужом опыте;
Делают исключения из правил, используют противоречивую и неправдоподобную информацию;
Определяют уровень своей компетентности, т.е. определяют, могут ли они принимать решение в данном случае или нет.
Перечисленные процедуры редко выполняются в полном объеме. Как правило, они ограничиваются первыми тремя. Поэтому считается, что принципиальным отличием ЭСС следует считать их способность воспроизводить и манипулировать обрывочными, неточными и противоречивыми знаниями. Они должны выполнять рассуждения не cтолько на основе формальной (математической) логики, сколько на основе логики компьютерной, т.е. приближенной к человеческой. Причем система должна уметь объяснять, почему она пришла к тому или иному выводу.
ЭСС, воспроизводящие перечисленные процедуры, составляют первый класс, характерной и главной чертой которых является статическое отражение в них осознанных умственных действий человека. Отображение осуществляется либо с помощью детерминированных зависимостей (уравнения, неравенства, алгебраические и другие выражения), либо с помощью логических правил, исчисляемых предикатами первого порядка.
На рис. 2.16 показано, что ЭСС первого класса делятся на три подкласса:
Расчетно-диагностические системы
Экспертные системы приближенных решений
Системы поддержки исполнения решений.
Первый подкласс «Расчетно-диагностические системы» можно назвать мониторинговыми, ибо цель их создания заключается в наблюдении за состоянием каких-либо объектов или процессов, своевременной сигнализации о появлении негативных явлений, оценки последних и выдаче рекомендаций для их ликвидации.
Наибольшего развития эти системы достигли в мониторинге окружающей среды и в технике. В задачу первых входит отслеживание отклонений в параметрах окружающей среды, а вторых – контроль за состоянием технических систем, а также поиск быстрого решения в случае отклонение характеристик от нормы. Сюда можно отнести информационные системы, сопровождающие непрерывное производство, работы электростанций или контролирующие транспортные средства. Менее развитым является мониторинг социальной сферы, признанный прогнозировать общественные явления и последствия принятия тех или иных социально значимых решений.
В экономической сфере дела обстоят значительно хуже, ибо до недавнего времени не было объективной потребности в подобного рода системах. Такие понятия, как инфляция, дисконт, биржевой курс, эмиссия и прочие, практически отсутствовали в качестве показателей, используемых для управления предприятием. Конкуренции не существовало, а потому только сравнительно недавно пришло осознание потребности в средствах, способных помочь в принятии решений в мире рыночных отношений. Например, стали полезными системы, могущие вовремя предупредить о произошедших изменениях в динамике биржевых цен и просчитать возможные последствия таких изменений в ближайшем и отдаленном будущем. Так возник экономический мониторинг, цель которого состоит в постоянном наблюдении за процессом функционированием экономического объекта, выявлении тенденций поведения, обусловленных изменениями макроэкономической политики.
На рис. 2.17 представлена общая классификация мониторинговых информационных систем, причем классификационное дерево заполнено лишь для экономического мониторинга. Методология экономического мониторинга рассматривает следующие классы систем 2:
Производственный мониторинг, предназначенный для выявления отклонений в финансовой (бухгалтерской) документации предприятия и товарно-фондовых биржах.
Институциональный мониторинг, предназначенный для выявления реакции предприятия на изменения законодательства и действия властных структур
Если в мировой практике мониторинг товарно-фондовых бирж уже достаточно освоен, то финансовый мониторинг пока еще остается неразвитым. Цель мониторинга в данном случае состоит в выяснении ситуации, в которой находится предприятие, и отыскании наиболее привлекательного решения по улучшению его финансово-хозяйственного состояния.
Второй подкласс «Экспертные системы приближенных рассуждений» предназначены не для поиска путей достижения главной цели, а для оценки гипотез появления тех или иных событий. В основе их создания лежат не деревья целей, а деревья вывода И-ИЛИ, подробнее с которыми можно ознакомиться в 2. Перейдем к более детальной характеристике информационных технологий, лежащих в основе построения ЭСС.
Рис. 2.17. Классификация мониторинговых информационных
систем
