- •Нормативы
- •Нормативы
- •Нормативы
- •Нормативы
- •Материалы к проектированию ремонтных предприятий
- •Примеры планировок цехов
- •Рекомендации по размещению оборудования и инвентаря в цехах, отделениях и на участках .
- •Примеры планировки цехов и отделений.
- •Примеры и нормативные материалы по сборочным работам.
ХГТУСА
Каф.МСП
Справочно-методические материалы к выполнению комплексного курсового проекта по дисциплине «Эксплуатация и ремонт оборудования»
По специальности 7.090 220
2011-01-08
Приложение А.
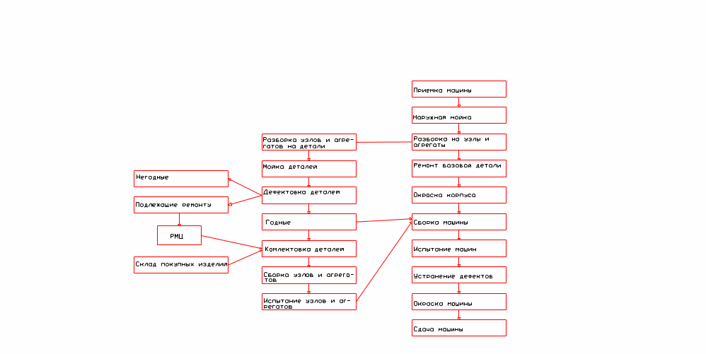
Схемы технологических процессов капитального ремонта машин.
Комплекс
подготовительных работ
Приемка машины
Наружная мойка
Разборка на
агрегаты и узлы
Ремонт станины
или рамы
Окраска станины
Сборка машины
Испытание машины
Устранение дефектов
Окраска машины
Склад покупных
Заказ на вновь
изготовленные детали
Ремонтные
предприятия (РМЦ и др.)
Разборка на
агрегаты и узлы
Мойка деталей
Дефектовка деталей
Комплектовка
деталей
Сборка узлов и
агрегатов
Испытание узлов
и агрегатов
Сдача машины
Склад утиля
Склад покупных
Ремонтные
предприятия (РМЦ и др.)
Промежуточный
склад агрегатов и узлов
Испытание
Схема технологического
процесса капитального ремонта машин
смешанным методом.
Комплекс
подготовительных работ
Приемка машины
Наружная мойка
Разборка на
агрегаты
Ремонт станины
или рамы
Окраска станины
Сборка машины
Склад покупных
Склад утиля
Ремонтное
предприятие (РМЦ и др.)
Промежуточный
склад агрегатов и узлов
испытание
Сдача машины
Окраска машины
Устранение дефектов
Испытание машины
Схема технологического
процесса капитального ремонта машины
обезличенным (агрегатно – узловым)
методом
Схема технологического процесса капитального ремонта индивидуальным методом
Приложение Б
Нормативы
периодичности и трудоемкости ТО и Р некоторых видов технологического оборудования производств асбоцемента.
№ п/п |
Оборудование, краткая техническая характеристика и структура ремонтного цикла |
Ремонт и техническое обслуживание |
Трудоемкость чел · ч |
|||
Вид |
Периодичность, час (наработка) |
Число в цикле |
Одного ремонта |
Среднегодовая |
||
1 |
2 |
3 |
4 |
5 |
6 |
7 |
1. |
Бегуны СМА-269 К-19Т1-29Т2-К |
ТО2 |
243 |
72 |
10,5 |
1166,1 |
ТО3 |
730 |
24 |
36,7 |
|||
Т1 |
2190 |
19 |
110 |
|||
Т2 |
8760 |
29 |
173,3 |
|||
К |
26280 |
1 |
525 |
|||
2. |
Голендор СМ-948 К-9Т1-17Т2-К |
ТО2 |
243 |
72 |
6,3 |
700,4 |
ТО3 |
730 |
24 |
22,0 |
|||
Т1 |
2190 |
9 |
66,2 |
|||
Т2 |
8760 |
17 |
104,0 |
|||
К |
26280 |
1 |
315,0 |
|||
3. |
Мешалка ковшовая СМА-159 К-9Т1-17Т2-К |
ТО2 |
243 |
96 |
5,6 |
528.5 |
ТО3 |
730 |
40 |
19,6 |
|||
Т1 |
4380 |
40 |
58,8 |
|||
Т2 |
8760 |
3,0 |
92,4 |
|||
К |
35040 |
1 |
280,0 |
|||
4. |
Машина листоформовочная СМ-942 К-4Т1-3Т2-К |
ТО2 |
243 |
72 |
46,2 |
5138,0 |
ТО3 |
730 |
24 |
162,0 |
|||
Т1 |
2190 |
9 |
485,0 |
|||
Т2 |
8760 |
2 |
762,0 |
|||
К |
26280 |
1 |
2310,0 |
|||
5. |
Машина раскроя наката СМА-161 К-3Т1-2Т2-К |
ТО2 |
243 |
72 |
15,4 |
1496,0 |
ТО3 |
730 |
30 |
53,9 |
|||
Т1 |
4380 |
3 |
161,7 |
|||
Т2 |
8760 |
2 |
254,1 |
|||
К |
26280 |
1 |
770,0 |
|||
6. |
Станок обрезной 646 К-6Т1-2Т2-К |
ТО2 |
162 |
72 |
12,6 |
1312,5 |
ТО3 |
487 |
27 |
44,1 |
|||
Т1 |
1946 |
6 |
132,3 |
|||
Т2 |
5840 |
2 |
207,9 |
|||
К |
17520 |
1 |
630,0 |
|||
7. |
Конвейер твердения листов СМА-358 К-9Т1-2Т2-К |
ТО2 |
243 |
72 |
15,4 |
1712,0 |
ТО3 |
730 |
24 |
53,9 |
|||
Т1 |
2190 |
9 |
161,7 |
|||
Т2 |
8760 |
2 |
254,1 |
|||
К |
26280 |
1 |
770,0 |
|||
1 |
2 |
3 |
4 |
5 |
6 |
7 |
8. |
Волноправщик листов СМА-162А К-9Т1-2Т2-К |
ТО2 |
243 |
72 |
11,2 |
1245,0 |
ТО3 |
730 |
24 |
39,2 |
|||
Т1 |
2190 |
9 |
117,6 |
|||
Т2 |
8760 |
2 |
184,8 |
|||
К |
26280 |
1 |
560 |
|||
9. |
Укладчик волнистых листов СМА-260 К-9Т1-2Т2-К |
ТО2 |
243 |
72 |
8,4 |
933,8 |
ТО3 |
730 |
24 |
29,4 |
|||
Т1 |
2190 |
9 |
88,2 |
|||
Т2 |
8760 |
2 |
138,6 |
|||
К |
26280 |
1 |
420 |
|||
10. |
Увлажнитель листов СМ-1167 К-9Т1-2Т2-К |
ТО2 |
243 |
72 |
10,5 |
1167,8 |
ТО3 |
730 |
24 |
36,8 |
|||
Т1 |
2190 |
9 |
110,3 |
|||
Т2 |
8760 |
2 |
173,3 |
|||
К |
26280 |
1 |
525,0 |
|||
11. |
Съемник стол листов СМА-359 К-9Т1-2Т2-К |
ТО2 |
243 |
72 |
9,1 |
1012,2 |
ТО3 |
730 |
24 |
31,9 |
|||
Т1 |
2190 |
9 |
95,6 |
|||
Т2 |
8760 |
2 |
150,2 |
|||
К |
26280 |
1 |
455,0 |
|||
12. |
Стопировщик разборщик СМА-231 К-9Т1-2Т2-К |
ТО2 |
243 |
72 |
13,3 |
1479,1 |
ТО3 |
730 |
24 |
46,6 |
|||
Т1 |
2190 |
9 |
139,7 |
|||
Т2 |
8760 |
2 |
219,5 |
|||
К |
26280 |
1 |
665,0 |
|||
13. |
Толкатель 637.05 К-6Т1-2Т2-К |
ТО2 |
162 |
72 |
2,8 |
291,7 |
ТО3 |
487 |
27 |
9,8 |
|||
Т1 |
1946 |
6 |
29,4 |
|||
Т2 |
5840 |
2 |
46,2 |
|||
К |
17520 |
1 |
140,0 |
|||
14. |
Пресс гидравлический Д-0053 К-9Т1-2Т2-К |
ТО2 |
243 |
120 |
98,0 |
9123,8 |
ТО3 |
730 |
48 |
343,0 |
|||
Т1 |
3650 |
9 |
1029,0 |
|||
Т2 |
14600 |
2 |
1617,0 |
|||
К |
43800 |
1 |
4900,0 |
|||
15. |
Машина трубоформовочная СМ-713 К-12Т1-3Т2-К |
ТО2 |
243 |
96 |
45,5 |
4931,7 |
ТО3 |
730 |
32 |
159,3 |
|||
Т1 |
2190 |
12 |
477,8 |
|||
Т2 |
8760 |
3 |
750,8 |
|||
К |
35040 |
1 |
2275,0 |
|||
16. |
Конвейер твердых труб СМ-919 К-9Т1-2Т2-К |
ТО2 |
243 |
72 |
21,0 |
2334,5 |
ТО3 |
730 |
24 |
73,5 |
|||
Т1 |
2190 |
9 |
220,5 |
|||
Т2 |
8760 |
2 |
346,5 |
|||
К |
26280 |
1 |
1050,0 |
|||
1 |
2 |
3 |
4 |
5 |
6 |
7 |
17. |
Станок муфтоотрезной 1050 К-6Т1-2Т2-К |
ТО2 |
162 |
54 |
11,2 |
1309,0 |
ТО3 |
487 |
18 |
39,2 |
|||
Т1 |
1460 |
6 |
117,6 |
|||
Т2 |
4380 |
2 |
184,8 |
|||
К |
13140 |
1 |
560,0 |
|||
18. |
Станок трубообточной РТ-360 К-6Т1-2Т2-К |
ТО2 |
162 |
54 |
8,4 |
981,9 |
ТО3 |
487 |
18 |
29,4 |
|||
Т1 |
1460 |
6 |
88,2 |
|||
Т2 |
4380 |
2 |
138,6 |
|||
К |
13140 |
1 |
420,0 |
|||
19. |
Гидропресс автомат для испытания труб СМ-929А К-6Т1-2Т2-К |
ТО2 |
162 |
54 |
10,5 |
1226,7 |
ТО3 |
487 |
18 |
36,8 |
|||
Т1 |
1460 |
6 |
110,0 |
|||
Т2 |
4380 |
2 |
173,0 |
|||
К |
13140 |
1 |
525,0 |
|||
20. |
Станок для обтяжки сетчатых цилиндров трубоформовочных машин См-1007 К-6Т1-2Т2-К |
ТО2 |
81 |
96 |
4,2 |
455,2 |
ТО3 |
243 |
32 |
14,7 |
|||
Т1 |
778 |
12 |
44,1 |
|||
Т2 |
2920 |
3 |
69,3 |
|||
К |
11680 |
1 |
210,0 |
|||
21. |
Транспортер уборки сырых отходов СМА-22Б К-3Т1-2Т2-К |
ТО2 |
243 |
72 |
2,8 |
272,1 |
ТО3 |
730 |
30 |
9,8 |
|||
Т1 |
4380 |
3 |
29,4 |
|||
Т2 |
8760 |
2 |
46,2 |
|||
К |
26280 |
1 |
140,0 |
