- •Цикл Кребса (упрощенная схема)
- •7.3.2. Синтез (ассимиляция) углеводов
- •2 Фазы фотосинтеза:
- •8. Липиды
- •8.1. Функции липидов in vivo
- •8.2. Классификация липидов
- •Простые липиды
- •Сложные липиды
- •8.3. Липиды как амфифилы
- •8.4. Биомембраны, их строение и функции
- •8.5. Обмен липидов
- •8.5.1. Переваривание липидов в процессе пищеварения
- •8.5.2. Распад (диссимиляция) липидов
- •8.5.3. Синтез (ассимиляция) липидов
- •9. Гормоны
- •9.1. Классификация гормонов
Конечные продукты распада углеводов: углекислый газ и вода.
Цикл Кребса (упрощенная схема)
Превращение углеводов в процессе пищеварения
Человек и животные не способны к первичному биосинтезу углеводов, поэтому получают их с пищей. Содержание углеводов в пище: лапша и макароны – 65-75 %, хлеб – ~50 %, картофель – до 25 %, мясо, молоко 0,5-2 %.
Углеводы всасываются через слизистую оболочку кишечника только в виде моносахаридов. Переваривание углеводов начинается в ротовой полости под действием -амилазы и мальтазы. Специфической особенностью -амилазы является ее способность расщеплять только крахмал, подвергшийся термической обработке («сырой» крахмал гидролизуется во рту только при очень медленном жевании). При попадании пищи в желудок (рН<7) амилаза инактивируется, а поскольку в желудке нет амилолитических ферментов, дальнейшее переваривание углеводов проходит в тонком кишечнике (под действием -амилазы поджелудочной железы, которая более активна и может гидролизовать «сырой» крахмал). В поджелудочном соке содержится также мальтаза (расщепляет дисахариды). Всосавшиеся из кишечника моносахариды через воротную вену доставляются в печень, где образуется гликоген (при избыточном поступлении углеводов – жиры).
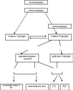
Общая схема распада углеводов
гидролиз
фосфоролиз
дихотомический апотомический
распад распад
брожение гликолиз дыхание
анаэробно аэробно
7.3.2. Синтез (ассимиляция) углеводов
(материал рассматривается кратко, более подробно – в курсе
«Физиология растений»)
Классификация организмов по главным источникам углерода
и энергии.
Организмы, которые синтезируют все необходимые им органические вещества за счет энергии света, называются фототрофными (греч. photos – свет, trophe – пища), а те, которым для этого нужна химическая энергия, – хемотрофными.
Организмы, живущие за счет неорганического источника углерода (СО2), называются автотрофными (греч. autos – сам), а организмы, использующие органический источник углерода – гетеротрофными (греч. heteros – другой).
|
Источники углерода |
||
автотрофные |
гетеротрофные |
||
Источники энергии
|
фототрофные
|
фотоавтотрофные*: все зеленые растения, сине-зеленые водоросли, зеленые и пурпурные серобактерии |
фотогетеротрофные: немногие организмы, например, пурпурные несерные бактерии |
хемотрофные |
хемоавтотрофные: немногие бактерии, например, Nitrosomonas (участвуют в фиксации азота) |
хемогетеротрофные*: все животные и грибы, большинство бактерий, некоторые растения-паразиты (повилика) |
|
*) самые важные группы
Синтез глюкозы (С6Н12О6) в природе протекает четырьмя путями. Эти пути в зависимости от числа атомов углерода в исходном субстрате называют С1-путь, С2-путь, С3-путь и С4-путь.
С1-путь – фотосинтез – характерен для растений, некоторых водорослей и цианобактерий. Глюкоза образуется из углекислого газа СО2 (молекула содержит 1 атом углерода). Энергия Солнца – первичный источник энергии на Земле – может улавливаться фотосинтезирующими организмами и трансформироваться в химическую энергию.
Суммарное уравнение фотосинтеза:
Основные функции фотосинтеза:
1) восстановление СО2 до С6Н12О6 за счет энергии Солнца; обеспечение за счет этого других (нефотосинтезирующих) организмов энергией и углеродом;
2) образование О2 (фотосинтез – единственный источник кислорода на Земле).
