- •Компьютерная программа
- •1. Введение.
- •2. Запуск программы.
- •3. Общий вид программы. Назначение кнопок управляющих панелей.
- •4. Краткий обзор статистических возможностей программы.
- •5. Создание нового файла данных, импорт данных, редактирование данных.
- •6. Вид окна ввода данных и окна задания свойств переменной, переход между окнами.
- •7. Назначение кнопок и содержание раскрывающихся списков окна задания свойств переменной.
- •8. Практическое упражнение по вычислению критерия Манна-Уитни на основе заданных учебных числовых значений.
- •9. Описание процедур, необходимых для подсчета коэффициента ранговой корреляции Спирмена.
- •10. Файлы вывода результатов, возможности по их редактированию и снабжению графическими иллюстрациями.
4. Краткий обзор статистических возможностей программы.
Рисунок 21.
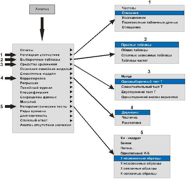
После нажатия на кнопку «Анализ» на экране появится окно, представляющее список основных категорий статистических операций, предлагаемых программой SPSS. Как показано на рисунке 21, остановка курсора на одной из строк списка раскрывает окно с дополнительным списком статистических процедур в рамках данной категории.
Рассмотрим наиболее важные из них.
(1) «Наглядная статистика» – «Описания…». Данные опции позволяют получить описательные статистики выборки (рисунок 22). Слева направо, начиная со второго столбца: N – объем выборки; минимальное значение; максимальное значение; среднее значение; стандартное отклонение (синоним понятия «среднеквадратическое отклонение»). Первая и вторая ячейки нижней строки указывают на число значений, пригодных для расчетов (не являющихся выбросами и пропущенными значениями).
Descriptive Statistics
|
N |
Minimum |
Maximum |
Mean |
Std.Deviation |
obedinennaya vyborka |
26 |
90,00 |
127,00 |
109,1923 |
8,43336 |
Valid N (listwise) |
26 |
|
|
|
|
Рисунок 22.
(2) «Выборочные таблицы» – «Простые таблицы». Здесь предоставляются возможности по снабжению выборки большим набором различных характеристик.
Рисунок 23.
После щелчка на строке («Простые таблицы») соответствующего раскрывающегося списка появится левое из изображенных на рисунке 23 окон. Нажатие в нем на кнопку «Статистика…» вызывает на экран второе окно, содержащее большой список статистических понятий. (Медиана, мода, средние, среднеквадратическое отклонение, процентили, вариативность, минимальное и максимальное значение и т.д.) Из них пользователь может выбрать нужные, которые впоследствии будут отражены в таблице.
Представленные на рисунке 23 окна являются конструкционно-типичными для данной программы. Левое поле окна, как правило, представляет собой список всех переменных, которые имеются в файле данных и принципиально могут быть подвергнуты данной статистической процедуре. Правое поле окна – список переменных, которые пользователь выбирает для обработки. Выбор производится путем пометки (выделения мышью) нужных переменных и последующего нажатия на соответствующую стрелку-треугольник.
(3) «Средства сравнения» Здесь располагаются критерии для сравнения среднего - различные варианты t – критерия Стьюдента для одной выборки (сравнение среднего значения с неким задаваемым числом); для двух независимых выборок (сравнение их средних). В файле результатов будут даны показатель t- критерия, уровень статистической значимости, стандартная ошибка, значения доверительного интервала и т.д.
(4) «Коррелировка» (Она же «Согласование» в версии 10, она же – корреляция по сути дела) – «Двумерно». Здесь располагаются опции, предназначенные для проведения корреляционного анализа. (подробнее – ниже).
(5) Непараметрические критерии. Здесь читателю, терпеливо дошедшему от начала пособия до этой страницы, встретятся имена его хороших знакомых – Вилкоксона, Манна, Уитни, Колмогорова, Смирнова, Пирсона.
