- •1 Основні ділові ситуації
- •Анкета для оцінки профілю організаційної культури
- •2 Додаткові ділові ситуації ділова ситуація 5 визначення правил формування місії підприємства та оцінка їх дотримання підприємствами україни (на основі реальних формулювань місій)
- •Ділова ситуація 6 розробка системи стратегічних цілей підприємства та їх ранжування за ступенем вагомості при досягненні генеральної цілі
- •Додаток а. Бланки до завдання 1.
- •Додаток б. Карта стратегії для завдання 2.
- •Додаток в. Вихідна інформація для завдання 3.
- •Додаток г. Приклади місій підприємств України
- •Література
МІНІСТЕРСТВО ОСВІТИ І НАУКИ, МОЛОДІ ТА СПОРТУ УКРАЇНИ
НАЦІОНАЛЬНА МЕТАЛУРГІЙНА АКАДЕМІЯ УКРАЇНИ
ЗБІРНИК ДІЛОВИХ СИТУАЦІЙ з дисципліни "Стратегічне управління підприємством" для студентів спеціальності 7(8).050107 – «Економіка підприємства»
Дніпропетровськ НМетАУ 2013
МІНІСТЕРСТВО ОСВІТИ І НАУКИ, МОЛОДІ ТА СПОРТУ УКРАЇНИ
НАЦІОНАЛЬНА МЕТАЛУРГІЙНА АКАДЕМІЯ УКРАЇНИ
Збірник ділових ситуацій з дисципліни "Стратегічне управління підприємством" для студентів спеціальності 7(8).050107 – «Економіка підприємства»
Затверджено
на засіданні Вченої ради
академії
Протокол № 10 від 18.12.13
Дніпропетровськ НМетАУ 2013
УДК 65.012.2
Збірник ділових ситуацій з дисципліни "Стратегічне управляння підприємствами" для студентів спеціальності 7(8).050107 – економіка підприємства / Укл. С.Б. Довбня, А.О. Найдовська. - Дніпропетровськ: НМетАУ, 2013. - 84 с.
Містить матеріали ділових ситуацій з дисципліни «Стратегічне управління підприємствами», методичні вказівки до їх виконання та приклади розв’язання для виконання студентами в аудиторний та позааудиторний час.
Призначений для студентів спеціальності 7(8).050107 – економіка підприємства всіх форм навчання.
Укладачі: С.Б. Довбня, д-р екон. наук, проф. А.О. Найдовська, асист.
Відповідальна за випуск С.Б. Довбня, д-р екон. наук, проф.
Рецензент Д.Є. Козенков, канд. екон. наук, доц. (НМетАУ)
Підписано до друку 18.10.2013. Формат 60х84 1/16. Папір друк. Друк плоский.
Облік.-вид. арк. 2,76. Умов. друк. арк. 2,72. Тираж 50 пр. Замовлення №
Національна металургійна академія України
49600, м. Дніпропетровськ-5. пр. Гагаріна.4
______________________________________________
Редакційно-видавничий відділ НМетАУ
ВСТУП
Визначальними рисами сучасного світу є висока ступінь невизначеності, підвищена динамічність, глобалізація, жорстка конкуренція, які обумовлюють необхідність ретельного обґрунтування стратегії розвитку підприємства та створення умов для її ефективної реалізації. Комплекс складних та важливих завдань, таких як: аналіз зовнішнього середовища та потенціалу підприємства, визначення його місії та системи цілей, формування стратегічного плану, організація та контроль його виконання є елементами стратегічного управління підприємством. Ефективне вирішення цих завдань передбачає освоєння теоретико-методологічних основ стратегічного управління підприємством та оволодіння специфічним методичним інструментарієм довгострокового прогнозування, планування і аналізу в умовах невизначеності та ризику.
Дисципліна «Стратегічне управління підприємством» входить в цикл нормативних дисциплін професійної підготовки спеціалістів і магістрів за спеціальністю «Економіка підприємства».
Метою вивчення дисципліни є засвоєння знань про сутність і особливості стратегічного управління на підприємстві, формування вмінь та навичок використання методологічного апарату та методичного інструментарію розробки стратегічного плану підприємства та організаційного забезпечення його виконання.
Вивчення дисципліни «Стратегічне управління підприємством» ґрунтується на базових знаннях, що отримані під час вивчення дисциплін «Економіка підприємства», «Менеджмент», «Стратегія підприємства», «Економічний аналіз», «Потенціал підприємства», «Фінансова діяльність підприємства» та ін.
В одержанні необхідного обсягу знань і навичок з дисципліни "Стратегічне управління підприємством", окрім засвоєння теоретичного курсу в обсязі навчальної програми, значна увага приділяється виконанню практичних завдань. Оскільки змістовно дисципліна не передбачає вирішення математичних задач, а в більшій мірі націлена на створення у студентів навичок мислення та компіляції різної інформації та даних для прийняття управлінських рішень щодо розвитку підприємств, то засвоєння лекційного курсу доцільно закріпляти у процесі вирішення ділових ситуацій або ділових ігор. Основні особливості ділових ситуацій (ігор) полягають у наступному:
Гра імітує той чи інший аспект ціле направленої людської діяльності;
Учасники гри отримують певні ролі, що спонукають їх певним чином приймати рішення;
Гра регламентується системою правил, певним сценарієм та вихідною інформацією;
Гра носить умовний характер.
Правила ділової гри є вихідним моментом, на основі якого будується вільна ігрова поведінка. Оскільки гра є умовною, то вона стає засобом моделювання нових умов професійної дійсності, методом пошуку нових способів здійснення діяльності. Отримана модель не може бути жорстокою, вона передбачає певну свободу вибору, альтернативність.
Таким чином, можна надати наступні тлумачення поняття «ділова гра» (ділова ситуація):
Ділова гра – це групова вправа, що направлена на виробітку послідовності рішень в умовах, що імітують реальну обстановку.
Ділова гра – це своєрідна система відтворення управлінських процесів, у результаті якої установлюється зв'язок та закономірності методів щодо виробітку рішень.
Відповідно до навчальної програми дисципліни практичний курс (16 годин) включає п’ять тематичних блоків (рис. А).
Даний збірник ділових ситуацій, окрім планових ділових ситуацій містить також додаткові завдання для студентів, що мають бажання більш глибоко засвоїти матеріли дисципліни, серед яких:
Визначення правил формування місії підприємства та оцінка їх дотримання підприємствами України (на основі реальних формулювань місій);
Розробка системи стратегічних цілей підприємства та їх ранжування за ступенем вагомості при досягненні генеральної цілі.
Рисунок А – Структура практичних занять відповідно до програми навчальної дисципліни «Стратегічне управління підприємством»
Додаткові завдання з дисципліни розташовані у збірнику після завдань, передбачених навчальною програмою дисципліни.
Оскільки більшість завдань передбачає використання великої кількості вихідної інформації, у додатках наведені бланки, що можна завчасно передавати студентам.
1 Основні ділові ситуації
ДІЛОВА СИТУАЦІЯ 1 КІЛЬКІСНА ОЦІНКА ЗОВНІШНЬОГО ТА ВНУТРІШНЬОГО СЕРЕДОВИЩА ПІДПРИЄМСТВА З ВИКОРИСТАННЯМ МЕТОДУ SWOT-АНАЛІЗУ
Ціль завдання – закріпити навики виконання стратегічного аналізу промислового підприємства з використанням SWOT – методу для розробки рекомендацій щодо формування його стратегії.
Постановка завдання. Виконати кількісний аналіз зовнішнього середовища та внутрішнього стану підприємства з використанням експертного методу. На основі результатів аналізу розробити рекомендації щодо стратегічних орієнтирів підприємства.
Методичні вказівки до виконання завдання
Метод SWOT – аналізу базується на одночасному вивченні зовнішнього та внутрішнього середовищ підприємства. Технологія передбачає виявлення сильних та слабких сторін в роботі підприємства, можливостей та загроз, що очікують його у майбутньому, а також встановлення взаємозв’язку між ними, що може бути використаний при формуванні стратегії підприємства. Ідеологія технології може бути відтворена у вигляді матриці (рис. 1.1).
Рисунок 1.1 - Логіка формування матриці SWOT – аналізу
Послідовність виконання завдання:
Характеристика об’єкту дослідження. Викладач обов’язково наводить наступну інформацію:
назву підприємства, форму господарювання, рік створення;
основні види діяльності;
основні види продукції, робіт, послуг підприємства;
географію продажів, способи реалізації продукції;
інформацію щодо чисельності працівників, обсягів збуту у вартісному виразі, обсягів прибутку, стислу характеристику вартості та стану основних засобів підприємства (дані можна наводити за один рік, бажано останній звітній).
Розробка прошарків аналізу зовнішнього та внутрішнього середовища. До найбільш поширеного набору груп факторів (прошарків аналізу) можна віднести: економічні фактори, конкурентні фактори, виробничо-технологічні фактори, екологічні фактори та соціальні.
Проте не обов’язково використовувати наведений перелік груп факторів. Оскільки завдання передбачає використання методу експертної оцінки роботи підприємства, дослідник у подальшому може самостійно визначати групи аналізу, що з його точки зору найбільш повно дозволять розкрити специфіку роботи конкретного підприємства.
Формування переліку слабких та сильних сторін роботи підприємства та їх кількісна оцінка. Виокремленні групи факторів необхідно заповнити характеристиками підприємства. Якщо фактор характеризує конкурентну перевагу, він заноситься до переліку сильних сторін, якщо – негативні характеристики роботи - до слабких сторін роботи підприємства. Сформовані студентами фактори оцінюються ними за 10-бальною шкалою експертним шляхом (1 бал отримує фактор, який є найгіршим) та заносяться до таблиці 1.1. Оцінка фактора характеризує його стан. Кількісне значення оцінки може повторюватися неодноразово.
У перший (четвертий) стовпчик заноситься назва фактора, у другий (п'ятий) стовпчик заноситься оцінка фактора, яка відображає наскільки підприємство успішно/ не успішно веде свою діяльність.
Оскільки фактори, що обрані для аналізу, можуть мати різний вплив на результати роботи підприємства, їх необхідно оцінити з точки зору вагомості такого впливу. Оцінка вагомості виконується по кожній групі факторів, окремо для сильних та слабких сторін роботи підприємства за наступною логікою: 100% вагомості розподіляються між факторами групи відповідно до бачення експерта (студента), що виконує стратегічний аналіз. Результати заносяться до стовпців три та шість таблиці 1.1.
Таблиця 1.1 – Оцінка стану внутрішнього середовища підприємства
Сильні сторони підприємства |
Слабкі сторони підприємства |
Загальна оцінка групи (Огр) |
||||||
Група факторів |
Оцінка (від 1 до 10) |
Вагомість фактора у групі, част. од. |
Група факторів |
Оцінка (від 1 до 10) |
Вагомість фактора у групі, част. од. |
|||
1 |
2 |
3 |
4 |
5 |
6 |
7 |
||
Економічна |
|
|||||||
|
|
|
|
|
|
|||
|
|
|
|
|
|
|||
Разом: |
|
Разом: |
|
|||||
Конкурентна |
|
|||||||
|
|
|
|
|
|
|||
|
|
|
|
|
|
|||
Разом: |
|
Разом: |
|
|||||
Виробничо-технологічна |
|
|||||||
|
|
|
|
|
|
|||
|
|
|
|
|
|
|||
Разом: |
|
Разом: |
|
|||||
Екологічна |
|
|||||||
|
|
|
|
|
|
|||
|
|
|
|
|
|
|||
Разом: |
|
Разом: |
|
|||||
Соціальна |
|
|||||||
|
|
|
|
|
|
|||
|
|
|
|
|
|
|||
Разом: |
|
Разом: |
|
|||||
Заповненні дані дозволяють перейти безпосередньо до аналізу отриманих результатів, студент може оцінити загальну ситуацію щодо успішності управління факторами внутрішнього середовища. По кожній групі факторів підбивається зважений з урахуванням вагомості фактора підсумок по сильним (слабким) сторонам роботи підприємства (рядок «Разом» в кожній групі факторів):
та
, (1.1)
де
,
(
)
- оцінка сильних (слабких) сторін в групі
факторів;
-
оцінка і-ого фактора (стовпці 2 та 5);
-
вагомість і-ого фактора (стовпці 3 та 6)
m(r) – кількість факторів у групі сильних сторін (слабких сторін).
З використанням отриманих зважених оцінок по сильним та слабким сторонам підприємства в межах групи розраховується загальна оцінка стану групи факторів внутрішнього середовища:
Огрі
=
-
, (1.2)
де Огрі – загальна оцінка і-ої групи факторів;
– оцінка сильних сторін підприємства в даній групі факторів;
– оцінка слабких сторін підприємства в даній групі факторів.
Результати розрахунку показників Огрі заносяться в сьомий стовпець таблиці 1.1. Якщо загальна оцінка по групі факторів має від’ємне значення, то це свідчить про наявність проблем за даною групою факторів і відсутність переваг в порівнянні з конкурентами.
Оскільки групи факторів мають неоднакову значущість (вагомість) з точки зору впливу на показники результативності роботи підприємства у довгостроковій перспективі, їх необхідно проаналізувати з визначенням цього впливу - вагомості групи факторів в їх загальній сукупності. Це забезпечує підвищення обґрунтованості стратегії розвитку підприємства в процесі її формування за рахунок прийняття до уваги найбільш вагомих груп факторів роботи підприємства.
Визначення вагомості групи факторів здійснюється за допомогою матриці, що наведена у таблиці 1.2. Заповнення матриці здійснюється шляхом експертного парного порівняння груп одна з одною з використанням шкали: рівномірний вплив (1:1); відчутна перевага (3:1); суттєва перевага (5:1). Парне порівняння починається з першого рядка (група факторів «Економічні»), послідовно експерт порівнює п’ять пар факторів:
економічні – конкурентні («Е-К»);
економічні – виробничо-технологічні;
економічні – екологічні;
економічні – соціальні.
Таблиця 1.2 - Матриця для визначення значущості групи факторів з точки зору їх впливу на роботу підприємства
Група факторів |
Економічна |
Конкурентна |
Виробничо-технологічна |
Екологічна |
Соціальна |
Сума балів (Ва) |
Значущість групи факторів(λгр), частки одиниці |
|
Економічна |
Х |
|
|
|
|
|
|
|
Конкурентна |
|
Х |
|
|
|
|
|
|
Виробничо-технологічна |
|
|
Х |
|
|
|
|
|
Екологічна |
|
|
|
Х |
|
|
|
|
Соціальна |
|
|
|
|
Х |
|
|
|
|
1,0 |
|||||||
Наприклад, порівнюючи пару «Е-К», експерт приймає рішення, що економічні фактори менш значущі в порівняні з конкурентними, вплив конкурентних відчутно переважний, тоді в першому рядку матриці на перетині рядка «Е» та стовпцю «К» експерт повинен поставити одиницю, а на перетині рядка «К» та стовпця «Е» - 3,0.
Далі процедура повторюється по кожній строчці матриці. За результатами порівняння груп факторів розраховується абсолютна вагомість (Ва) кожної групи факторів:
, (1.3)
де Ваі – абсолютна оцінка вагомості групи факторів;
Бі – бали, що отримані і-ою групою (оцінки по рядку матриці);
М – кількість груп, що порівнюється з і-ою групою.
Для визначення відносної значущості групи факторів використовується формула:
, (1.4)
де
- значущість і-тої групи факторів;
– сума
абсолютних вагомостей груп факторів;
с - кількість груп факторів, що виокремленні при проведенні аналізу.
Оцінка групи факторів з урахуванням її впливу на результати роботи підприємства розраховуватиметься за формулою:
, (1.5)
де
- оцінка і-тої групи факторів з урахуванням
їх значущості;
-
оцінка і-тої групи факторів;
-
значущість і-тої групи факторів для
підприємства.
Для визначення загальної оцінки групи факторів з урахуванням їх значущості рекомендується використовувати таблицю 1.3.
Таблиця 1.3 – Підсумкова оцінка сильних та слабких сторін підприємства з урахуванням значущості груп факторів
Групи факторів |
Загальна оцінка групи (Огрі) |
Значущість групи факторів (λгрі ) |
Підсумкова оцінка ( ) |
1 |
2 |
3 |
4= 2 х 3 |
Економічна |
|
|
|
Конкурентна |
|
|
|
Виробничо-технологічна |
|
|
|
Екологічна |
|
|
|
Соціальна |
|
|
|
РАЗОМ |
Х |
Х |
|
Після заповнення таблиці 1.3 студент повинен зробити висновки щодо отриманих результатів.
Формування переліку можливостей та загроз у роботі підприємства, їх кількісна оцінка. Цей етап виконується по аналогії з попереднім. Проте після визначення підсумкової оцінки можливостей та загроз з урахуванням вагомості груп факторів зовнішнього середовища додатково виконується аналіз сформульованих можливостей та загроз за ступенем їх впливу на підприємство та вірогідністю реалізації. Результати оцінки оформляються у вигляді матриці (табл. 1.4).
Таблиця 1.4 - Матриця вірогідність-наслідки загроз
Вірогідність реалізації загроз |
Наслідки впливу загроз |
||
Руйнівні (Р) |
Тяжкі (Т) |
Легкі (Л) |
|
Висока (В) |
ВР |
ВТ |
ВЛ |
Середня (С) |
СР |
СТ |
СЛ |
Низька (Н) |
НР |
НТ |
НЛ |
Відповідно до методу в поле миттєвого реагування менеджерів при розробці стратегії повинні попадати загрози полів ВР, ВТ, СР. Саме вони у подальшому будуть використовуватися для формування рекомендацій щодо стратегії підприємства.
Аналогічна матриця формується по можливостям підприємства та вірогідністю їх використання (табл. 1.5).
Таблиця 1.5 - Матриця вірогідність-вплив можливостей
Вірогідність використання можливостей |
Вплив можливостей |
||
Сильний (С) |
Помірний (П) |
Малий (М) |
|
Висока (В) |
ВС |
ВП |
ВМ |
Середня (С) |
СС |
СП |
СМ |
Низька (Н) |
НС |
НП |
НМ |
В поле миттєвого реагування менеджерів при розробці стратегії повинні попадати можливості полів ВС, ВП, СС.
Розробка рекомендацій щодо напрямів діяльності, на які підприємство повинно звернути увагу для запобігання втрати конкурентних позицій на ринку. Рекомендації повинні базуватися на спільному аналізі результатів оцінок сильних та слабких сторін роботи підприємства та можливих змін в оточуючому середовищі підприємства (можливостей – загроз).
З урахуванням виявлених можливостей та загроз виокремлюються групи впливу «Можливості – Сильні/слабкі сторони», «Загрози - Сильні/ слабкі сторони» та формується матриця (табл.1.6).
У матрицю заносяться найбільш важливі (поля ВР, ВТ, СР та ВС, ВП, СС таблиць 1.4 та 1.5) можливості та загрози, а також всі виявлені слабкі та сильні сторони підприємства, після чого на перетині розділів утворюються чотири поля. На кожному з полів необхідно розглянути всі можливі парні комбінації та виокремити ті, які необхідно буде враховувати при розробці стратегії підприємства.
Таблиця 1.6 - Матриця для встановлення зв’язків між тенденціями розвитку зовнішнього та внутрішнього середовищ
|
Можливості 1. 2. … |
Загрози 1. 2. … |
Сильні сторони 1. 2. … |
Поле «СИМ»
Стратегія по використанню сильних сторін для отримання віддачі від можливостей, що з’явилися у зовнішньому середовищі. |
Поле «СИЗ»
Стратегія повинна передбачати використання сильних сторін роботи підприємства для нівелювання загроз, що виникли. |
Слабкі сторони 1. 2. … |
Поле «СЛМ»
Стратегія по подоланню слабких сторін за рахунок можливостей, що з’явилися у зовнішньому середовищі. |
Поле «СЛЗ»
Стратегія одночасного подолання слабких сторін та нівелювання впливу загроз, що виникли. |
Цей етап аналізу дозволяє зробити стратегічні висновки, структурувати проблеми та задачі, що виникли перед підприємством, та знайти шляхи їх подолання з урахуванням наявних ресурсів. Саме цей етап аналізу визначає цілі розвитку підприємства.
Приклад розв’язання завдання
Етап 1-2. Відповідно до специфіки роботи підприємства для проведення стратегічного аналізу обрані п’ять груп факторів: економічні, конкурентні, виробничо-технологічні, екологічні та соціальні фактори.
Етап 3. Результати аналізу внутрішнього середовища умовного підприємства наведені у таблиці 1.7.
Таблиця 1.7 – Оцінка стану внутрішнього середовища підприємства
Сильні сторони підприємства |
Слабкі сторони підприємства |
Загальна оцінка групи (Огр) |
|||||
Група факторів |
Оцінка (від 1 до 10) |
Вагомість фактора у групі, част. од. |
Група факторів |
Оцінка (від 1 до 10) |
Вагомість фактора у групі, част. од. |
||
1 |
2 |
3 |
4 |
5 |
6 |
7 |
|
Економічна |
|
|
Економічна |
|
|
8,4-4,8 = 3,6 |
|
Прибутковість у динаміці за 5 років, забезпеченість власними обіговими коштами (коефіцієнт забезпеченості власними обіговими коштами – 0,78) |
10 |
0,6 |
Відсутність дієвої політики управління взаєморозрахунками (несвоєчасні розрахунки покупців при наявності постачальників, з якими підприємство працює на умовах передплати) |
7 |
0,4 |
||
Наявність валютних надходжень (є експортоорієнтованим підприємством) та відсутність валютних витрат на придбання сировини та матеріалів. |
6 |
0,4 |
Високі витрати на утримання території заводу |
4 |
0,20 |
||
Відсутність фінансової стратегії щодо джерел фінансування діяльності |
3 |
0,25 |
|||||
Високі витрати на утримання об’єктів соцкультпобуту |
3 |
0,15 |
|||||
Разом: |
10 х 0,6 + 6 х 0,4 = 8,4 |
Разом: |
4,8 |
||||
Продовження таблиці 1.7
1 |
2 |
3 |
4 |
5 |
6 |
7 |
|
Конкурентні |
|
|
Конкурентні |
|
|
7,3-8 = -0,7 |
|
Наявність ефективного науково-дослідницького підрозділу, що займається удосконаленням продукції та освоєнням нових її видів. |
7 |
0,2 |
Безперервність виробництва, яка в умовах кризи або при відсутності замовлень призводить до суттєвого накопичення витрат. |
10 |
0,6 |
||
Продукція та діяльність підприємства сертифіковані з дотриманням вимог вітчизняних та міжнародних стандартів якості |
8 |
0,3 |
Відсутність представництв за кордоном (в країнах-основних покупців), потреба роботи з посередниками |
5 |
0,4 |
||
Близьке розташування постачальників основних ресурсів (вітчизняна ресурсна база) |
7 |
0,3 |
|||||
Розташування у промисловому районі |
7 |
0,2 |
|||||
Разом: |
7,3 |
Разом: |
8 |
||||
Виробничо-технологічна |
|
|
Виробничо-технологічна |
|
|
8,7 – 7,9 = 0,8 |
|
Достатня потужність підприємства |
5 |
0,1 |
Застарілі технології виробництва |
10 |
0,2 |
||
Повний цикл виробництва |
8 |
0,4 |
Зношене обладнання |
7 |
0,5 |
||
Проводиться модернізація обладнання |
10 |
0,5 |
Висока енергоємність виробництва |
8 |
0,3 |
||
Разом: |
8,7 |
Разом: |
7,9 |
||||
Екологічна |
|
|
Екологічна |
|
|
0-5 = -5 |
|
|
|
|
Використання технологій, що забруднюють навколишнє середовище |
5 |
1 |
||
Разом: |
0 |
Разом: |
5 |
||||
Соціальна |
|
|
Соціальна |
|
|
5,8-6,0 = -0,2 |
|
Наявність соціального пакету |
5 |
0,4 |
Низький рівень оплати праці |
5 |
0,5 |
||
Наявність програм підтримки молодих сімей, навчальних програм та ін. |
7 |
0,4 |
Тяжкі та шкідливі умови праці в окремих підрозділах |
7 |
0,5 |
||
Наявність об’єктів соцкультпобуту |
5 |
0,2 |
|||||
Разом: |
5,8 |
Разом: |
6,0 |
||||
Визначення вагомості групи факторів здійснюється за допомогою матриці, що наведена в таблиці 1.2 за шкалою, наведеною у методичних вказівках. Результати заносяться до таблиці 1.8.
Таблиця 1.8 - Матриця для визначення значущості групи факторів з точки зору їх впливу на роботу підприємства (внутрішнє середовище)
Група факторів |
Е |
К |
В |
Ек |
С |
Сума балів |
Значущість групи факторів(λгр), частки одиниці |
|
Е |
Х |
1 |
1 |
5 |
5 |
1+1+5+5 = 12 |
12/52=0,23 |
|
К |
3 |
Х |
3 |
5 |
5 |
16 |
0,31 |
|
В |
5 |
1 |
Х |
5 |
3 |
14 |
0,27 |
|
Ек |
1 |
1 |
1 |
Х |
3 |
6 |
0,12 |
|
С |
1 |
1 |
1 |
1 |
Х |
4 |
0,07 |
|
52 |
1,0 |
|||||||
Для визначення загальної оцінки групи факторів з урахуванням їх значущості заповнимо таблицю 1.9.
Таблиця 1.9 – Підсумкова оцінка сильних та слабких сторін підприємства з урахуванням значущості груп факторів
Групи факторів |
Загальна оцінка групи (Огр) |
Значущість групи факторів (λгр ) |
Підсумкова оцінка |
Економічні |
3,6 |
0,23 |
0,828 |
Конкурентні |
-0,7 |
0,31 |
-0,217 |
Виробничо-технологічні |
0,8 |
0,27 |
0,216 |
Екологічні |
-5 |
0,12 |
-0,600 |
Соціальні |
-0,2 |
0,07 |
-0,014 |
РАЗОМ |
Х |
Х |
0,213 |
Серед факторів внутрішнього середовища найбільш вагомими є перші три групи таблиці 1.9, як видно з результатів розрахунків підприємство має стабільну ситуацію лише за економічними факторами. Збереження негативних характеристик за виробничо-технологічними факторами може у майбутньому призвести до неможливості виробництва продукції заданої якості з конкурентним рівнем витрат. Підприємство потребує збалансованої стратегії розвитку техніко-технологічної бази.
Етап 4. Результати аналізу зовнішнього середовища підприємства наведені у таблиці 1.10.
Таблиця 1.10 – Оцінка стану зовнішнього середовища підприємства
Можливості підприємства |
Загрози для підприємства |
Загальна оцінка групи (Огр) |
||||||||||||
Група факторів |
Оцінка фактора (від 1 до 10) |
Вагомість фактора у групі, част. од. |
Група факторів |
Оцінка фактора (від 1 до 10) |
Вагомість фактора у групі, част. од. |
|||||||||
1 |
2 |
3 |
4 |
5 |
6 |
7 |
||||||||
Економічна |
|
Економічна |
|
7,10 – 7,25 = -0,15 |
||||||||||
Зростання курсу іноземної валюти, в якій здійснюються розрахунки за продукцію |
8 |
0,7 |
Зниження квот на постачання продукції у деякі країни за рахунок протекціонізму |
4 |
0,25 |
|||||||||
Зниження кредитних ставок за рахунок підсилення конкуренції у банківському секторі (за рахунок іноземних банків в Україні) |
5 |
0,3 |
Зростання цін на енергетичні ресурси та основні матеріали |
9 |
0,5 |
|||||||||
Зростання митних зборів при експорті продукції |
7 |
0,25 |
||||||||||||
Разом: |
7,1 |
Разом: |
7,25 |
|||||||||||
Конкурентна |
|
Конкурентна |
|
3-5=-2 |
||||||||||
Скорочення чисельності конкурентів за рахунок світової економічної кризи |
3 |
1 |
Посилення конкуренції на зовнішніх ринках за рахунок скорочення попиту на продукцію |
5 |
1 |
|||||||||
Разом: |
3 |
Разом: |
5 |
|||||||||||
Виробничо-технологічна |
|
Виробничо-технологічна |
|
8-2=6 |
||||||||||
Державна підтримка програм з модернізації техніко-технологічної бази підприємств з метою енергозбереження |
8 |
1 |
Оновлення технологій виробництва основної продукції підприємства |
2 |
1 |
|||||||||
Разом: |
8 |
Разом: |
2 |
|
||||||||||
Продовження табл. 1.10
1 |
2 |
3 |
4 |
5 |
6 |
7 |
Екологічна |
|
|
Екологічна |
|
|
0-3=-3 |
|
|
|
Посилення вимог з боку держави щодо лімітів на забруднення оточуючого середовища |
3 |
1 |
|
Разом: |
0 |
Разом: |
3 |
|||
Соціальна |
|
|
Соціальна |
|
|
5,3-3,6 =1,7 |
Підготовка потрібних спеціалістів на замовлення НМетАУ |
6 |
0,3 |
Зростання мінімальної заробітної плати в країні |
4 |
0,6 |
|
Доступ до більш висококваліфікованої та дешевої робочої сили за рахунок припинення діяльності конкурентів |
5 |
0,7 |
Зростання державних вимог до організації та охорони праці |
3 |
0,4 |
|
Разом: |
5,3 |
Разом: |
3,6 |
|||
Визначення вагомості груп факторів наведене у таблиці 1.11.
Таблиця 1.11 - Матриця для визначення значущості групи факторів з точки зору їх впливу на роботу підприємства (зовнішнє середовище)
Група факторів |
Е |
К |
В |
Ек |
С |
Сума балів |
Значущість групи факторів(λгр), частки одиниці |
Е |
Х |
5 |
3 |
5 |
3 |
16 |
0,31 |
К |
1 |
Х |
1 |
5 |
3 |
10 |
0,19 |
В |
1 |
5 |
Х |
5 |
3 |
14 |
0,27 |
Ек |
1 |
1 |
1 |
Х |
1 |
4 |
0,08 |
С |
1 |
1 |
1 |
5 |
Х |
8 |
0,15 |
52 |
1,0 |
||||||
Загальна зважена оцінка груп факторів зовнішнього середовища наведена у таблиці 1.12, згідно до отриманих результатів можливості з боку зовнішнього середовища перевищують загрози, проте підприємству необхідно звернути увагу на загрози з боку економічних та конкурентних факторів, які можуть призвести до втрати конкурентних переваг за витратами.
Таблиця 1.12 – Підсумкова оцінка зовнішнього середовища підприємства з урахуванням значущості груп факторів
Групи факторів |
Загальна оцінка групи (Огр) |
Значущість групи факторів (λгр ) |
Підсумкова оцінка |
Економічні |
-0,15 |
0,31 |
-0,047 |
Конкурентні |
-2,00 |
0,19 |
-0,380 |
Виробничо-технологічні |
6 |
0,27 |
1,620 |
Екологічні |
-3 |
0,08 |
-0,240 |
Соціальні |
1,7 |
0,15 |
0,255 |
РАЗОМ |
Х |
Х |
1,208 |
Також підприємству необхідно максимально використовувати наявні виробничо-технологічні можливості, що дозволить укріпити його конкурентоздатність.
У таблиці 1.13 та 1.14 наведені результати аналізу вірогідності реалізації можливостей (загроз) та ступеню їх впливу на підприємство.
Таблиця 1.13 - Матриця вірогідність-наслідки загроз
Вірогідність реалізації загроз |
Наслідки впливу загроз |
||
Руйнівні (Р) |
Тяжкі (Т) |
Легкі (Л) |
|
Висока (В) |
ВР
|
ВТ Зростання цін на енергетичні ресурси та основні матеріали; Посилення конкуренції на зовнішніх ринках за рахунок скорочення попиту на продукцію. |
ВЛ Зростання мінімальної заробітної плати в країні. |
Середня (С) |
СР |
СТ Зниження квот на постачання продукції у деякі країни за рахунок протекціонізму.
|
СЛ Зростання митних зборів при експорті продукції; Зростання державних вимог до організації та охорони праці. |
Низька (Н) |
НР |
НТ Оновлення технологій виробництва основної продукції підприємства. |
НЛ Посилення вимог з боку держави щодо лімітів на забруднення оточуючого середовища. |
Таблиця 1.14 - Матриця вірогідність-вплив можливостей
Вірогідність використання можливостей |
Вплив можливостей |
||
Сильний (С) |
Помірний (П) |
Малий (М) |
|
Висока (В) |
ВС Зростання курсу іноземної валюти, в якій здійснюються розрахунки за продукцію; Державна підтримка програм з модернізації техніко-технологічної бази підприємств з орієнтацією на енергозбереження. |
ВП Доступ до більш висококваліфікованої та дешевої робочої сили за рахунок припинення діяльності конкурентів. |
ВМ Підготовка потрібних спеціалістів на замовлення НМетАУ |
Середня (С) |
СС Скорочення чисельності конкурентів за рахунок світової економічної кризи. |
СП |
СМ Зниження кредитних ставок за рахунок підсилення конкуренції у банківському секторі |
Низька (Н) |
НС |
НП |
НМ |
Етап 5. За результатами проведеного стратегічного аналізу можна зробити висновки про те, що позиції підприємства на сьогоднішній день є хиткими, оскільки інтегральний показник стану внутрішнього середовища невисокий. Проте підприємство має у майбутньому перспективні можливості, про що свідчить інтегральний показник стану зовнішнього середовища.
Для обґрунтування найбільш коректної стратегії поведінки підприємства формується матриця, формат якої наведений у таблиці 1.6. У матрицю заносяться найбільш важливі (поля ВР, ВТ, СР та ВС, ВП, СС таблиць 1.13, 1.14) можливості та загрози, а також всі виявлені слабкі та сильні сторони підприємства, після чого на перетині розділів утворюються чотири поля. Результати побудови матриці наведені у таблиці 1.15.
Таблиця 1.15 - Матриця для встановлення зв’язків між тенденціями розвитку зовнішнього та внутрішнього середовищ
|
Можливості 1. Зростання курсу іноземної валюти, в якій здійснюються розрахунки за продукцію. 2. Державна підтримка програм з модернізації техніко-технологічної бази підприємств з орієнтацією на енергозбереження. 3. Скорочення чисельності конкурентів за рахунок світової економічної кризи. |
Загрози
|
Сильні сторони 1. Прибутковість та забезпеченість власними обіговими коштами 2. Наявність валютних надходжень та відсутність валютних витрат на придбання сировини та матеріалів. 3. Наявність власного науково-дослідницького підрозділу (НДП), що займається удосконаленням продукції. 4. Продукція та діяльність підприємства сертифіковані з дотриманням вимог вітчизняних та міжнародних стандартів. 5. Близьке розташування постачальників основних ресурсів, використання вітчизняної ресурсної бази. 6. Розташування у промисловому районі. 7. Достатня потужність підприємства. 8. Повний цикл виробництва. 9. Розпочата модернізація обладнання. 10. Наявність соціального пакета. Наявність програм підтримки молодих сімей, навчальних програм та ін. 11. Наявність об’єктів соцкультпобуту. |
Поле «СИМ» |
Поле «СИЗ» |
Рекомендується наступальна стратегія |
||
Стратегія розширення присутності підприємства на зовнішніх ринках за рахунок захоплення частки ринку конкурентів, що пішли з нього та за рахунок розширення асортименту продукції. Реалізація стратегії можлива за рахунок наявності внутрішніх можливостей (достатні потужності, зростання прибутку за рахунок валютних коливань, наявність ефективних підрозділів НДП та ін.)
|
Застосування наступальної стратегії на зовнішніх ринках дозволить підприємству скоротити собівартість продукції за рахунок перерозподілу умовно-постійних витрат . Посилення конкуренції може бути частково нівельоване ефективними розробками НДП, що можуть бути направлені як на підвищення якості та функціоналу продукції, так і на поліпшення технологій виробництва. |
|
Слабкі сторони
|
Поле «СЛМ» |
Поле «СЛЗ» |
Стратегія розширення присутності на зовнішніх ринках дозволить підвисити доходи підприємства при незмінності постійних витрат, що компенсує високі витрати підприємства на утримання території та об’єктів соцкультпобуту. Зростання присутності за кордоном та збільшення грошових надходжень може надати можливість відкрити представництво за кордоном та знизити витрати на роботу з посередниками. Реалізація державних програм підтримки підприємств, що реалізують енергозберігаючі проекти дозволить підприємству скоротити витрати на модернізацію обладнання та оновлення технологій. |
Підприємство повинно закінчити розпочату модернізацію для скорочення питомих витрат енергетичних ресурсів. Для підтримання частки ринку (захвату ринку) підприємству необхідно розробити збалансовану стратегію ціноутворення (використовувати цінові фактори конкурентної боротьби при звужені попиту) та стратегію скорочення непродуктивних витрат, тобто таких, що не пов’язані з виробництвом продукції. |
|
Цей етап аналізу дозволяє зробити стратегічні висновки, структурувати проблеми та задачі, що виникли перед підприємством, та знайти шляхи їх подолання з урахуванням наявних ресурсів. Саме цей етап аналізу визначає цілі розвитку підприємства.
Підприємство майже немає переваг перед конкурентами за витратами у той час як зовнішні фактори свідчать про можливе зростання витрат за рахунок подорожчання ресурсів, збільшення витрат на оплату праці, збільшення митних платежів. Крім того існує загроза втрати частини ринку за рахунок скорочення попиту на продукцію, що в свою чергу призведе до зростання собівартості продукції через розподіл умовно-постійних витрат.
Окрему увагу підприємству слід приділити техніко-технологічній базі, яка в даний момент часу є зношеною. На сьогоднішній день в Україні тривають державні програми підтримки певних перетворень на підприємствах (наприклад, програма енергозбереження), приєднання до яких дозволить компенсувати частину слабостей підприємства (знизити питомі витрати ресурсів, збільшити вихід годної продукції, скоротити витрати на придбання ресурсів за рахунок їх часткової заміни та ін.).
Можна рекомендувати підприємству наступальну стратегію на зовнішніх ринках, яка дозволить з одного боку підвисити прибутковість підприємства (підвисити доходи підприємства у гривневому еквіваленті та знизити витрати за рахунок ефекту на масштабі), з іншого боку здобути кошти на закінчення модернізації, направленої на зниження енергоємності виробництва.
ДІЛОВА СИТУАЦІЯ 2 РОЗРОБКА ПЛАНОВИХ КЛЮЧОВИХ ПОКАЗНИКІВ ЕФЕКТИВНОСТІ РОБОТИ ПІДПРИЄМСТВА ЩОДО ДОСЯГНЕННЯ СТРАТЕГІЧНИХ ЦІЛЕЙ, ОБҐРУНТУВАННЯ ЇХ МЕЖОВИХ ЗНАЧЕНЬ
Ціль завдання – навчитися на прикладі умовного виробничого підприємства формувати ключові показники ефективності до розробленої системи стратегічних цілей підприємства; розглянути можливі напрями обґрунтування їх межових значень.
Постановка завдання. Розробити систему ключових показників ефективності підприємства відповідно до «карти стратегій» (системи стратегічних цілей підприємства), обґрунтувати методику їх розрахунку та визначити можливі методи обґрунтування їх межових значень.
Методичні вказівки до виконання завдання
Процес стратегічного планування включає декілька основних етапів, серед яких:
визначення місії підприємства;
формулювання генеральної цілі;
розробка системи стратегічних цілей;
розробка системи ключових показників діяльності підприємства;
формування стратегії (стратегій) підприємства;
розробка відповідних проектів та програм, як інструменту реалізації стратегії, організація її виконання.
Місія визначає призначення підприємства, основні принципи його функціонування та розвитку. Генеральна ціль представляє собою чіткі кількісні та якісні характеристики в вигляді найважливіших показників діяльності підприємства, які повинні бути досягненні за період стратегічного планування. Стратегічні цілі – це конкретизація у вигляді кількісних показників основних результатів діяльності. Ключові показники ефективності – кількісні індикатори, що деталізують стратегічні цілі, в тому числі і по окремих складових, часових періодах, підрозділах.
Ділова ситуація передбачає, що місія, генеральна ціль та стратегічні цілі підприємства у форматі карти стратегій надаються студентам у готовому вигляді. Для оцінки досягнення цілей виникає необхідність розробки відповідних показників, на основі яких можна судити про просування до мети. Такі показники одержали назву ключових показників ефективності (КПЕ). Важливо, що КПЕ завжди кількісні.
Будь-яка мета може бути виміряння. Такі цілі як «підвисити прибутковість», «знизити витрати», «скоротити простої» вже в своєму формулюванні мають вказівку на спосіб вимірювання результату досягнення цілі. Практика показує, що складнощі викликають, перш за все для цілей, що зачіпають якісні характеристики об'єкту, такі як «підвисити ефективність / лояльність / мотивацію / задоволеність», «побудувати відносини..» і т.д. Найбільш поширені проблеми вимірювання цілей полягають в наступному:
Мета сформульована настільки узагальнено, що її досягнення складно описати одним - трьома показниками;
Вимірювання значення показника вимагає значних ресурсів.
Для вирішення першої проблеми необхідно переглянути визначення мети, конкретизувавши її відповіддю на питання «В чому саме полягає проблема або можливість?».
Прикладом загальної мети може служити формулювання «Підвищити задоволеність клієнтів». Для того, щоб конкретизувати мету необхідно зрозуміти, що саме викликає незадоволеність клієнтів. Це може бути якість, надійність продукції, відсутність необхідної функціональності, терміни постачання або якість пусконалагоджувальних робіт. Якщо незадоволеність клієнтів зв'язана, перш за все, з термінами виконання замовлень, то стратегічна мета може звучати, наприклад, так: «Добитися виконання договірних термінів виготовлення і постачання виробів». Таке формулювання дає чіткіше уявлення про те, якими показниками можна виміряти досягнення мети. Наприклад, відсотком виконаних в строк замовлень.
Для вирішення другої проблеми можуть застосовуватися непрямі методи вимірювання. Наприклад, труднощі може викликати вимірювання частки ринку, яке вимагає значних витрат, до того ж достовірність результатів викликає сумніви. Прийнятною альтернативою для розуміння положення на ринку можуть дати показники продажів декількох конкурентів, що входять до числа лідерів, або середніх темпів зростання галузі. Порівнюючи себе з групою лідерів або галуззю в цілому, можна відстежувати динаміку зростання конкретного підприємства і побічно оцінювати спрямованість змін займаної частки ринку і темпи змін.
Визначивши способи вимірювання показників, необхідно встановити для них цільові значення на кожен рік того періоду, на який розроблена стратегія. При цьому, для того, щоб встановити цільові значення показників на майбутні періоди, необхідно мати їх базові значення, досягнуті до справжнього моменту.
У ряді випадків вдається знайти відповіді за допомогою аналізу даних управлінського обліку. В тому випадку, якщо вводиться новий показник, для визначення якого нема початкових даних, то необхідно провести вимірювання базового значення даного показника одним із способів зазначених на рис. 2.1.
Рисунок 2.1 - Підстави для визначення КПЕ
Експертні оцінки та результати опитування персоналу доцільно використовувати лише за відсутності більш обґрунтованих баз.
Після визначення базових значень показників, необхідно визначити цільові значення КПЕ на період реалізації стратегії. Пошук оптимальних цільових значень більшою мірою є мистецтвом, чим формальною процедурою, оскільки майбутні показники діяльності підприємства залежать від безлічі чинників, більшість з яких є невизначеною. Мистецтво розробників стратегії полягає в тому, щоб вибрати цілі, з одного боку, досяжні в рамках доступних ресурсів, з іншого боку, подолання поставленої «планки» повинне вимагати серйозної концентрації зусиль співробітників. Поставлена мета повинна кидати виклик, створювати внутрішню мотивацію до досягнення результатів, які раніше здавалися неможливими. Мотивацію необхідно створювати в процесі розробки системи показників, залучаючи до цього процесу співробітників.
Приклад розв’язання завдання
Постановка завдання. Спільне підприємство "Альберто" було створене у 1995 році як підприємство – виробник ортопедичних матраців. Завдяки ефективній маркетинговій компанії та високій якості продукції підприємство швидко зайняло позиції лідера в своєму сегменті. Поступово підприємство нарощувало обсяги продажів, розширювало збутову мережу та відповідно покращувало результати виробничо-господарської діяльності.
У 2001 році для зростання обсягів продажів підприємство запропонувало своїм клієнтам додаткові послуги – можливість виробництва матраців за індивідуальними запитами (розміри, матеріал, форма та ін.). Такий хід дозволив додатково збільшити обсяги продажів та прибуток.
Проте, не зважаючи на високу якість продукції у клієнтів підприємства виникало незадоволення з причини некомплектності послуг, що надавались. Багатьом клієнтам потрібен був не лише матрац, а й ліжко або навіть спальний гарнітур. Таким чином вони в одному магазини купували меблі, а в іншому матрац, витрачаючи при цьому додаткові кошти (наприклад, на транспортування) та час. СП "Альберто" не приділяло цьому уваги, бо показники прибутковості весь час покращувались.
З появою у 2004 році українсько-американської компанії "Ліберті", що пропонувала широкий асортимент якісних та сучасних меблів, у СП "Альберто" розпочались певні труднощі. Нова компанія забезпечувала своїх клієнтів повним набором меблів та комплектуючими до них, у т.ч. й матрацами за більш низкою ціною. Для того, щоб зберегти свої позиції на ринку, СП "Альберто" придбало два деревообробні комбінати та організувало на них виробництво ліжок та інших меблів для спальні. Крім того, підприємство створило додатковий підрозділ для надання послуг із збирання та доставки заказів.
Незважаючи на це підприємство сьогодні поступово втрачає свої позиції лідера, падіння продажів призводить до проблем з поточним фінансуванням діяльності, рішення, що приймаються на різних рівнях управління щодо покращення результатів роботи носять хаотичний та різнонаправлений характер. Падіння ефективності роботи підприємства викликає розуміння того, що управління потребує якісних змін.
На директораті приймається рішення щодо перегляду існуючої системи управління підприємством на більш прогресивну, засновану на стратегічному управлінні. Основне призначення системи полягає в посилені стратегії підприємства, її формалізації, забезпечені моніторингу і зворотного зв’язку. При цьому зворотній зв'язок має стратегічний характер, тобто визначає та контролює виконання довгострокових планів розвитку. У разі невиконання проміжних результатів виносяться рішення щодо корегування діяльності підприємства для максимального забезпечення досягнення стратегії.
Розробка нової системи стратегічного управління передбачає:
Визначення місії та бачення підприємства;
Визначення стратегічних цілей та встановлення їх взаємозв'язку в чотирьох напрямах: фінанси, споживачі (ринок), внутрішні процеси, навчання та розвиток;
Розробку ключових індикаторів діяльності, що дозволять відслідковувати досягнення стратегічних цілей.
Етап 1. Визначення місії та бачення СП «Альберто»
Місія
|
Задоволення потреб українських споживачів в якісних меблях, виготовлених за західними технологіями. |
Бачення |
Зайняти лідируюче положення на ринку меблів в Україні. |
Етап 2. Визначення стратегічних цілей та встановлення їх взаємозв'язку в чотирьох напрямах: фінанси, споживачі (ринок), внутрішні процеси, навчання та розвиток.
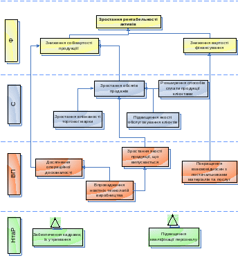
Для наочності інформації стратегічні цілі наведені у форматі стратегічної карти (карти стратегії).
Рисунок 2.1 – Стратегічна карта СП «Альберто»
Умовні позначки:
Ф – фінансові цілі; С- цілі щодо споживачів; ВП – цілі щодо вдосконалення внутрішніх процесів; Н та Р – цілі щодо навчання та розвитку персоналу підприємства. ∆ - вплив на всі цілі перспектив фінанси, споживачі та внутрішні процеси.
Етап 3. Розробка ключових індикаторів діяльності, що дозволять відслідковувати досягнення стратегічних цілей.
Напрям |
Стратегічна ціль |
Ключові показники, методика розрахунку |
Фінанси |
Зростання рентабельності активів |
де ЧП – чистий прибуток, тис. грн.
ΔРа = Ра1 – Ра0 де індекси 0 та 1 – це відповідно значення показника у попередньому та поточному періодах
де По – прибуток до оподаткування, тис. грн. П – ставка податку на прибуток, частки одиниці |
Зниження вартості фінансування |
Середня вартість позикового капіталу:
де ВДі – вартість і-ого джерела фінансування, %; Чі – частка джерела фінансування, частки одиниці; Зміна середньої вартості фінансування в порівнянні з попереднім періодом:
де
|
|
Зниження собівартості продукції |
де МВ – матеріальні витрати підприємства, тис. грн.; ТП – вартість товарної продукції, тис. грн.
де ЕВ – енергетичні витрати підприємства, тис. грн.; ТП – вартість товарної продукції, тис. грн.
де ВС1, ВС0 – виробнича собівартість продукції у звітному та базовому періодах відповідно. |
|
Споживачі |
Зростання впізнання торгової марки |
Коефіцієнт впізнання торгової марки (опитування):
Сума витрат на рекламу: |
Зростання обсягів продажів |
Приріст виручки від реалізації продукції: |
|
Організація продажів за різними видами сплати (безготівковий розрахунок, кредит, придбання через Інтернет) |
Сума та доля продажів за кожною з форм оплати:
|
|
Підвищення якості обслуговування клієнтів |
Тривалість оформлення кредиту: Строки доставки: |
|
Внутрішні процеси |
Зростання якості продукції |
Кількість та вартість рекламацій: Доля вартості рекламацій в обсязі продажу: Коефіцієнт оцінювання якості продукції споживачами (анкетування): |
Введення в експлуатацію передових технологій виробництва меблів та матраців |
Коефіцієнт порівняння матеріальної собівартості продукції підприємства з матеріальною собівартістю основних конкурентів: Рівень техніко-технологічного старіння основного обладнання: |
|
Досягнення операційної досконалості |
Тривалість виробничого циклу: Тривалість обороту ТМЦ: Витрати на брак (факт): |
|
Покращення взаємовідносин з постачальниками |
Час доставки ТМЦ з моменту запиту; Тривалість відстрочки платежів. |
|
Навчання та розвиток |
Зростання кваліфікації персоналу підприємства |
Частка працівників з вищою освітою; Частка працівників збуту, що пройшли корпоративне навчання; Витрати підприємства на навчання персоналу; Кількість сертифікатів, отриманих на семінарах, курсах підвищення кваліфікації, тренінгах та ін. |
Розробка системи ключових показників ефективності дозволить деталізувати стратегічні цілі підприємства «Альберто», що призведе до однакового розуміння всіма ланками управління та виконавцями поставлених задач, а також критеріїв, за якими буде оцінюватися робота підрозділів, що будуть відповідати за досягнення визначених показників.
ДІЛОВА СИТУАЦІЯ 3 ОЦІНКА ПРОФІЛЮ ОРГАНІЗАЦІЙНОЇ КУЛЬТУРИ ПІДПРИЄМСТВА
Ціль завдання – закріпити навики оцінки профілю організаційної культури підприємства з використанням методу експертних оцінок.
Постановка завдання. Оцінити профіль організаційної культури підприємства на основі думок ключових співробітників підприємства, порівняти отримані результати з характеристикою профілю, отриманого на основі опитування директора підприємства, зробити висновки та навести рекомендації щодо підвищення узгодженості поглядів персоналу підприємства. Розрахунки ведуться за результатами анкетування п’яти співробітників підприємства: директора, фінансового директора, начальника планово-економічного відділу, начальника фінансового відділу та начальника аналітичного відділу.
Методичні вказівки до виконання завдання
Профіль організаційної (корпоративної) культури дає розуміння унікальності характеру підприємства, показує відношення персоналу до ключових цінностей підприємства, характеризую специфіку досягнення цілей підприємства його співробітниками.
Побудова профілю організаційної культури переслідує наступні основні цілі:
розуміння стратегічної орієнтації менеджменту підприємства;
виявлення розбіжностей між стилями менеджменту в структурних підрозділах підприємства і розробка заходів по управлінню ними;
оцінки суперечностей між баченням профілю культури різними групами співробітників (власники, топ-менеджментом, робітниками).
Відмінність профілів організаційної культури у підрозділах диверсифікованого підприємства свідчить про те, що команди менеджерів рухаються в різних напрямах і одержати синергетичний ефект буде більш ніж скрутно.
Існує чотири «класичних» типу профілю організаційної культури: сімейна, органічна, ринкова та бюрократична.
Підприємства, що дотримуються сімейного типу культури схожі на великі сім'ї. Лідери підприємства сприймаються як вихователі і, можливо, навіть як батьки. Персонал об’єднується завдяки відданості і традиціям, надає значення високому ступеню згуртованості колективу і моральному клімату. Успіх визначається в термінах доброго відчуття до споживачів і турботи про людей. Керівництво підприємства заохочує командну роботу, участь персоналу в бізнесі.
Підприємства, що дотримуються органічного типу культури характеризуються динамізмом та творчістю. Лідери вважаються новаторами, готовими ризикувати. Колектив підприємства пов’язує відданість експериментуванню і новаторству. У довгостроковій перспективі підприємство робить акцент на зростанні і отриманні нових ресурсів. Успіх означає виробництво унікальних і нових продуктів (послуг). Керівництво підприємства заохочує особисту ініціативу і свободу.
Підприємства, що дотримуються ринкового типу культури орієнтовані на результати, персонал змагається між собою. Лідери - тверді керівники і суворі конкуренти. Персонал зв'язує прагнення перемагати. Репутація і успіх є загальною турботою. Успіх визначається в термінах проникнення на ринки і ринкової частки.
Підприємства, що дотримуються бюрократичного типу культури є формалізованими, персонал в роботі керується описаними процедурами. Лідери - раціонально мислячі координатори і організатори. Персонал об'єднують формальні правила і офіційна політика. У довгостроковій перспективі підприємство націлене на забезпечення стабільності. Успіх визначається в термінах надійності постачань, плавних календарних графіків і низьких витрат.
У чистому вигляді такі типи не зустрічаються і компанія поєднуватиме в собі елементи декількох типів, проте завжди можна визначити пріоритетний тип профілю культури.
Для кількісного оцінювання профілю організаційної культури використовується метод опитування персоналу підприємства за допомогою анкетування, у процесі якого співробітнику дають свою експертну оцінку щодо правил та особливостей роботи на підприємстві. В анкеті питання розроблені в розрізі шести блоків:
загальна характеристика підприємства;
загальний стиль лідерства на підприємстві;
управління найнятими робітниками;
суть, що пов’язує персонал підприємства;
стратегічні цілі;
критерії успіху.
Формат анкети наведений на рис. 3.1.

-
середнє значення величини активів
підприємства за період, тис. грн.
,
,
- зміна середньої вартості фінансування;
,
- середня вартість фінансування
діяльності підприємства у звітному
та базовому періодах відповідно.
,