- •3 Выполнение работы:
- •Практическая работы №1 Исходные данные:
- •1 Цель работы:
- •Исходные данные:
- •3 Выполнение работы:
- •4Выводы по работе:
- •5. Контрольные вопросы:
- •Практическая работы №2 Исходные данные:
- •Практическая работа № 3
- •1 Цель работы:
- •Исходные данные:
- •Выполнение работы:
- •Заполнение таблицы исходными данными
- •Вывод по работе:
- •Контрольные вопросы:
- •Практическая работы №3 Исходные данные:
ГБОУ СПО
Пермский авиационный техникум им. А.Д. Швецова
отделение «Приборостроение»
МДК.02.03 «Датчики измерительных систем»
ОТЧЕТ по практикуму
АТПР. 200111. 111 ТО
Студент: …………………/ /
Преподаватель:…………………./ И.П. Соловьева/
2013
ПРАКТИЧЕСКАЯ РАБОТА №1
Анализ характеристик проволочного потенциометрического преобразователя (ПП).
Цель работы:
-построить статическую характеристику ПП Uвых. = f(x) в режиме холостого хода;
-определить влияние сопротивления нагрузки на вид характеристики ПП;
-определить коэффициент нагрузки, чувствительность ПП.
Исходные данные:
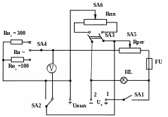
-схема электрическая принципиальная включения ПП;
-значения сопротивлений: R пп=100 Ом , R н1=300 Ом, R н2 = 100 Ом.;
-вольтметр М4200 с диапазоном измерения (0…30)В;
-значение Uвых., U0 по вариантам даны в таблице.
Рисунок 1. Принципиальная схема включения потенциометрической установки .
3 Выполнение работы:
3.1 Заполнение таблицы исходными данными.
Таблица 1.
-
Х, см
Напряжение питания U0 =… В.
Напряжение выхода – Uвых.,В.
Rн ~
Rн1 = 300 Ом
Rн2 = 100 Ом
1
2
3
4
5
6
7
8
9
3.2 Построение графиков статических характеристик на одном координатном поле для установленного значения U0 = …..В
- Uвых2 = f(x) при Rн ~ ;
- Uвых3 = f(x) при Rн1 = 300 Ом.;
- Uвых4 = f(x) при Rн2 = 100 Ом.
Рисунок 2. Графики статических характеристик ПП.
3.3. Расчет коэффициента нагрузки
(1)
£н1 = ……
£н2 = ……
3.4 Расчет чувствительности ПП.
(2)
Значение Uвых взять из таблицы при Х = 9см для соответствующих характеристик
S1 = ……
S2 = ……
S3 = ……
4. Выводы по работе:
- влияние нагрузки на вид характеристик при U0 = 22В по графикам 1,2,3;
- влияние нагрузки на чувствительность.
5.Контрольные вопросы:
- Назначение переключателей: Sa1 , Sa2 Sa3,Sa4, Sa5 ,Sa6.
- Назначение элементов FU, HL .
- Как установить заданное напряжение питания U0 .
- Как измениться положение характеристик при увеличении или уменьшении U0.
Практическая работы №1 Исходные данные:
Вариант |
U0 В |
Uвых В при Rh ~ |
Uвых , B при Rh= 300 Ом |
Uвых B при Rh= 100 Ом |
В1 |
27 |
|
|
|
В2 |
25 |
|
|
|
В3 |
13 |
|
|
|
В4 |
21 |
|
|
|
В5 |
19 |
|
|
|
В6 |
22 |
|
|
|
В7 |
24 |
|
|
|
В8 |
26 |
|
|
|
В9 |
28 |
|
|
|
В10 |
30 |
|
|
|
В11 |
27 |
|
|
|
В12 |
25 |
|
|
|
В13 |
23 |
|
|
|
В14 |
24 |
|
|
|
В15 |
26 |
|
|
|
ПРАКТИЧЕСКАЯ РАБОТА № 2
Построение токовой характеристики дифференциального индуктивного преобразователя (ДИП).
