- •Критерии качества программного средства. Определение качества по в стандарте iso 9126. Многоуровневая модель качества по. Оценочные характеристики качества программного продукта
- •Жизненный цикл программного продукта, фазы жизненного цикла.
- •Этапы классического жизненного цикла, их содержание.
- •3 Билет
- •1.Фаза разработки, этапы процесса разработки.
- •2.Стратегии конструирования по: линейная, инкрементная, эволюционная
- •4 Билет
- •Стандарт iso/iec 12207-95: основные определения – система, модель жизненного цикла, квалификационные требования. Основные процессы, их содержание, работы и задачи процесса разработки.
- •5 Билет
- •Стандарт iso/iec 15504 (spice): оценка возможностей разработчика. Связь этого стандарта с моделью зрелости предприятия sei cmm. Ответ
- •6 Билет
- •Прогностические модели процесса разработки: каскадная, rad, спиральная. Ответ
- •7 Билет
- •8 Билет
- •11 Билет
- •Анализ предметной области: цели и задачи. Модели предметной области. Формальные определения. Классификация моделей.
- •Методология idef0, синтаксис idef0-моделей. Ответ
- •Idef0-модели состоят из трех типов документов:
- •12 Билет
- •Диаграммы потоков данных (dfd-диаграммы) и диаграммы потоков работ (idef3-диаграммы), их использование при моделировании предметной области.
- •13 Билет
- •Объектно-ориентированный анализ предметной области. Методика определения границ системы и ключевых абстракций. Пример проведения анализа. Функциональные и нефункциональные требования к системе.
- •14 Билет
- •Функциональные требования к системе. Способ их представления в виде uml-диаграммы. Пример диаграммы с использованием отношений «расширяет» и «включает».
- •Понятие прецедента и сценария
- •15 Билет
- •Концептуальная модель системы: концептуальные классы, системные события и системные операции. Способ их представления в виде uml-диаграмм. Пример концептуального описания прецедента.
- •16 Билет
- •Диаграммы взаимодействия как элементы концептуальной модели. Синтаксис диаграмм взаимодействия.
- •17 Билет
- •Проектирование программных средств. Цели и задачи этапа проектирования. Понятие модели проектирования, ее отличия от концептуальной модели. Стадии проектирования, их краткая характеристика.
- •18 Билет
- •Задачи, решаемые на стадии эскизного проектирования. Понятие архитектуры пс.
- •Проблема выбора архитектуры. Влияние архитектуры на качественные характеристики пс.(?)
- •19 Билет
- •Понятие модуля и модульного программирования. Преимущества модульного подхода к разработке по.
- •Модули как средство физического структурирования по. Свойства модулей.(?)
- •20 Билет
- •Задачи, решаемые на стадии детального проектирования. Цели и задачи проектирования пользовательского интерфейса. Ответ
- •21 Билет
- •Понятие шаблона. Классификация шаблонов. Стандарт описания шаблонов. Ответ
- •22 Билет
- •Идентификация методов программных классов. Диаграммы классов, способы отображения отношений ассоциации и зависимости. Пример диаграммы классов.
- •23 Билет
- •Тестирование и отладка программного средства. Стадии тестирования и их характеристика. Основные принципы тестирования. Тесты и тестовые наборы. Понятие тестового покрытия.
- •24 Билет
- •Отладочное тестирование.(?)
- •Соотношение структурного и функционального подходов. Примеры реализации.
- •25 Билет
- •Интеграционное тестирование. Виды интеграционного тестирования. Критерии полноты тестовых наборов.
- •Регрессионное тестирование. Критерии завершения отладочного тестирования.
- •26 Билет
- •1.Системное тестирование. Виды системного тестирования. Критерии полноты тестовых наборов Ответ
- •27 Билет
- •28 Билет
- •29 Билет
- •30 Билет
- •1.Понятие версии программного продукта и системы контроля версий. Модели версионирования, их сравнение.
- •31 Билет
- •32 Билет
- •33 Билет
- •34 Билет Документирование процесса разработки. Типы документов управления Ответ
- •35 Билет Документирование программного продукта. Документация сопровождения, ее назначение и состав. Пользовательская документация, ее назначение и состав. Ответ
14 Билет
Функциональные требования к системе. Способ их представления в виде uml-диаграммы. Пример диаграммы с использованием отношений «расширяет» и «включает».
Понятие прецедента и сценария
Ответ
Функциональные требования Эти требования описывают поведение системы и сервисы (функции), которые она выполняет, и зависят от типа разрабатываемой системы и от потребностей пользователей. должно быть указано, как система реагирует на те или иные входные данные, как она ведет себя в определенных ситуациях.Требования этой категории исследуются и формулируются в процессе разработки модели прецедентов (вариантов использования). Как правило, одной задаче исполнителя соответствует один прецедент
Прецедент- некоторый сценарий действий системы, обеспечивающий значимый для ее пользователей результат. Прецедент представляет собой множество сценариев, объединенных некоторой общей целью пользователя
Сценарий – это последовательность шагов, описывающих взаимодействие пользователя и системы. сценарий «Покупка товара»:Покупатель просматривает каталог и помещает выбранные товары в корзину. При желании оплатить покупку он вводит информацию о кредитной карте и производит платеж. Система проверяет авторизацию кредитной карты и подтверждает оплату товара тотчас же и по электронной почте.
15 Билет
Концептуальная модель системы: концептуальные классы, системные события и системные операции. Способ их представления в виде uml-диаграмм. Пример концептуального описания прецедента.
Ответ
Концептуальная модель — это абстрактная модель, определяющая структуру моделируемой системы, свойства её элементов и причинно-следственные связи, присущие системе и существенные для достижения цели моделирования.
Отображает наиболее важные для цели моделирования классы понятий (концептуальные классы) предметной области
Кроме того концептуальная модель может отображать
ассоциации между концептуальными классами,
атрибуты концептуальных классов
Концептуальная модель содержит концептуальные классы с указанием их атрибутов. К концептуальным классам относятся классы, описывающие. объекты предметной области. Концептуальные классы описывают концептуальные (абстрактные) понятия, такие как банковский счет, группа последовательных операций, сообщение, подтверждение
Системное событие (systemevent) — это событие высокого уровня, генерируемое внешним исполнителем (событие с внешним входом). Системные события связаны с системными операциями (systemoperation), т.е. операциями, выполняемыми системой в ответ на события.
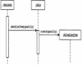
Способ их представления в виде UML-диаграмм – Диаграмма последовательностей.
16 Билет
Диаграммы взаимодействия как элементы концептуальной модели. Синтаксис диаграмм взаимодействия.
Ответ
Для визуализации распределения обязанностей между объектами используют диаграммы взаимодействия двух видов:
диаграммы кооперации,
диаграммы последовательностей
В обоих случаях взаимодействие объектов представляется в виде обмена сообщениями
Диаграмма кооперации, диаграмма последовательностей
