НАЦІОНАЛЬНИЙ АВІАЦІЙНИЙ УНІВЕРСИТЕТ
Інститут інформаційно-діагностичних систем
Кафедра безпеки інформаційних технологій
Завдання
на виконання курсової роботи
частина 2
Тема курсової работи: Розробка програмного vhdl проекту криптографічного процесора текстової інформації в середовищі active-hdl.
Виконав: ___________________/ студент 431 групи ІІДС Іваненко М.В.
Керівник: __________________/ к.д.н. доц. Тимошенко М.П.
З
авдання
на виконання курсової роботи:
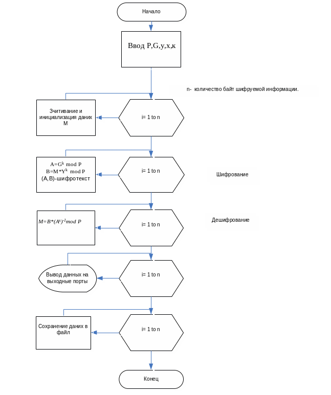
1. Потрібно розробити проект схемотехніки криптографічного процесора текстової інформації. Процесор повинен шифрувати текстову інформацію заданого об'єму представлену кодами ASII. Текстова інформація повинна містити прізвище, ім'я, по батькові студента, номер групи. Початкова текстова інформація в процесорі повинна зберігатися в створеному файлі ОС, читатися з файлу і потім перезаписуватися в масив оголошений в програмному проекті.
2. Об’єм інформації, яку ми будемо шифрувати: не менше 92 байт.
3. Шифруючий вектор повинен містити 8 ключів.
4. Використовуваний метод шифрування інформації: Ель-Гамаля
5. Зашифрований код символу у форматі std_logic_vector винен на вихідний порт.
6. Дешифрований код символу у форматі character повинен пересилатися на вихідний порт, а також повинен бути записаний в створений файл ОС.
7. Після розробки і успішної компіляції VHDL проекту, побудувати, використовуючи Waveform Editor, тимчасову діаграму роботи проекту і, використовуючи модуль Simulator, промоделювати роботу проекту.
8. Потрібно скласти блок-схему алгоритму.
Теоретичні відомості
М
ова
VHDL
є мовою високого
рівня програмування
(проектування). Відмінною його рисою
(особливістю) від інших мов програмування
високого рівня є те, що:
З одного боку - він є також мовою паралельного програмування. Це означає, що його можна використовувати при проектуванні цифрових систем (пристроїв комбінаторної логіки і інших типів паралельних систем) процеси, в яких на рівні електричних сигналів протікають паралельно.
З іншого боку - він є мовою, яка може працювати в режимі традиційних послідовних мов програмування, тобто мов в яких програма виконується за принципом рядок за рядком. У цьому сенсі мова VHDL є мовою традиційного алгоритмічного (послідовного) програмування. Ця властивість дозволяє використовувати його при проектуванні цифрових пристроїв регістрової логіки.
З третього боку - він є мовою, яка володіє однією особливою властивістю. Це особлива властивість дозволяє описувати роботу цифрових систем, розгортаючи процеси, що паралельно протікають в системах, по тимчасовій координаті і зберігати історію розвитку паралельно протікаючих процесів. Отже, це мова, яка здатна досліджувати поведінки цифрових систем в тимчасовій області, тобто визначати значення сигналів, наприклад на 10ns, на 56ms і так далі
З четвертого боку - він є мовою, яка підтримує принцип модульного програмування. Причому принцип модульного програмування мовою VHDL підтримується в двох формах: у класичній формі на рівні підпрограм і в особливій формі на рівні субпроектів.
Оператори конструюються із заздалегідь обумовленого набору (множини) лексичних елементів. Лексичні елементи це прості конструктивні елементи мови, з яких будуються конструкції мови більш високого рівня (оператори, підпрограми функції, підпрограми процедури і так далі)
У складі мови VHDL використовуються такі лексичні елементи:
1. Ключові слова і Зарезервовані слова
2. Ідентифікатори
3. Розширені ідентифікатори
4. Коментарі
5. Прості роздільники і складені роздільники
6. Літерали [ числові (абстрактні, фізичні); перерахування (символьні, ідентифікатори перерахування); рядкові ( рядок символів, рядок битий)]
Методи криптографічних перетворень систем захисту інформації
У основі роботи будь-якої електронної системи захисту інформації лежать які-небудь методи криптографічних перетворень.
Всі методи криптографічних перетворень можна умовно розділити на 4 групи:
аналітичні методи перетворень
комбінаторні методи перетворень
логічні методи перетворень
комбіновані методи перетворень
Принцип модульного програмування на рівні субпроектів (він не підтримується класичними мовами програмування) означає, що, одного разу створивши проект одним із способів (програмним, схемотехнікою або за технологією кінцевих автоматів) і помістивши його в бібліотеку, цей проект неодноразово можна використовувати як субпроект в новостворюваних проектах, шляхом виклику його опису з бібліотеки. У мові VHDL існує цілий підклас таких субпроектів, які називаються компонентами (component).
У всіх методах перетворень основними компонентами, над якими виконуються перетворення, є:
шифрована інформація;
шифруючий/дешифруючий ключ;
зашифрована інформація;
дешифрована інформація.
Блок-схема алгоритму шифрування/дешифрування
