- •Лабораторная работа «Применение программы visio для реинжиниринга бизнеса»
- •Построение диаграмм причин и результатов
- •1. Основные сведения
- •1.1. Структура диаграммы причин и результатов
- •1.2. Методика построения диаграмм причин и результатов для определения причин
- •1.3. Методика построения диаграмм причин и результатов для систематизации поиска причин
- •2. Исследовательская часть Ниже рассмотрен конкретный случай, иллюстрирующий применение диаграммы Парето для исследования отклонений в технологическом процессе.
- •2.1. Выбор проблемы
- •2.2. Анализ и принятые меры
- •2.3. Выводы
- •3. Контрольные вопросы
- •Список рекомендуемой литературы
- •Литература
- •Приложение 1 Варианты заданий
Лабораторная работа «Применение программы visio для реинжиниринга бизнеса»
Изучите примеры, приведенные в электронном учебнике по реинжинирингу отделов маркетинга и сбыта и нарисуйте организационную структуру предприятия или организации. (Минимум 8 блоков).
Постройте диаграмму причин и результатов для одного из показателей, характеризующих работу предприятия. На основе схемы Исикавы и построенной диаграммы Парето выполните анализ. Ниже приведен пример.
Постройте графическую модель любого бизнес-процесса предприятия. (Лекция 7 Электронного учебника).
Построение диаграмм причин и результатов
Настоящая работа носит исследовательский характер и призвана способствовать углубленному изучению реинжиниринга, а в частности – метода построения и анализа диаграмм причин и результатов.
Цель работы – освоить методику построения диаграмм причин и результатов для анализа отношений между показателями качества и воздействующими на них факторами.
Задачи – познакомиться со структурой диаграмм причин и результатов;
освоить методику построения диаграмм причин и результатов для определения появления дефектов продукции;
построить диаграмму причин и результатов по варианту;
прочитать диаграмму;
сделать выводы.
1. Основные сведения
Результат любого технологического процесса зависит от большого количества факторов, между которыми существуют отношения типа причина – результат. Трудно решать проблемы управления качеством продукции, не зная структуры или характера этих отношений.
Многообразие факторов вызывает потребность в классификации и систематизации их по определенным признакам [1], что позволяет методически облегчить выявление, последующий анализ влияния факторов (причин появления дефектов) в конкретных условиях.
Процесс выявления факторов, влияющих на качество продукции, выяснения структуры цепи причин и результатов, их последующий анализ целесообразно проводить в несколько последовательных этапов.
Первым из которых, является выявление состава факторов. На этом этапе выявляются все факторы, которые оказывают влияние (положительное или отрицательное) на конкретный объект анализа (качество продукции в целом или отдельные его составляющие).
Эту работу целесообразно выполнять с помощью диаграмм причин и результатов (структурных схем Исикава), предложенных в 1953 г. профессором Токийского университета Каору Исикава.
Диаграмма причин и результатов дает наглядное представление о сложной зависимости какого-либо объекта анализа (показатели качества продукции) от большого количества факторов, позволяет выя-
вить причинно-следственную взаимосвязь между показателями качества и воздействующими на них факторами. В настоящее время эта диаграмма широко используется во всем мире не только применительно к показателям качества продукции, но и в других областях.
1.1. Структура диаграммы причин и результатов
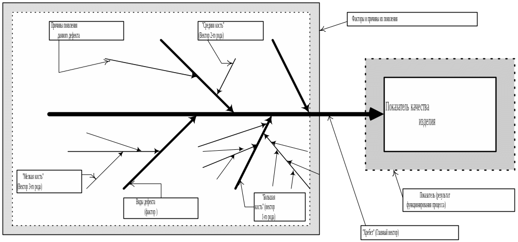
Схема представляет собой систему векторов, в которой главный вектор (ГВ) характеризует объект исследования, (см. рис. 1) [2].
Рис. 1. Структурная схема причин и результатов
К нему подходят вектора 1-го порядка, содержащие значительное количество факторов, влияющих прямо или косвенно на объект исследования. К этим векторам подходят вектора 2-го порядка, к которым в свою очередь подходят вектора 3-его порядка и так до тех пор, пока не будут выявлены все факторы, оказывающие влияние на исследуемый процесс (объект).
При построении диаграмм причин и результатов нет определенного порядка расположения векторов, принципиальное значение имеет лишь подчиненность и взаимозависимость векторов. Независимо от наклона векторов, их наименование располагают строго горизонтально, в конце векторов. На рис. 2, в качестве примера, показана диаграмма, иллюстрирующая влияние различных факторов на величину выделений формальдегида в процессе производства древесностружечных плит.
В ходе построения диаграммы стремятся к тому, чтобы схема была развернутой, т.е. содержала по возможности все факторы самого высокого порядка. Во избежание возможных ошибок к построению диаграмм следует привлекать компетентных специалистов, представляющих различные подразделения и службы предприятия, деятельность которых связана с объектом анализа.
Диаграмму причин и результатов иногда называют диаграммой "рыбий скелет", поскольку она напоминает скелет рыбы, см. рис. 1 и 2, "деревом" или "речных притоков".
Степень влияния факторов на исследуемый процесс (объект), выявленных с помощью диаграмм причин и результатов, целесообразно представлять в графической форме, используя для этой цели диаграммы Парето.
Рис. 2. Пример диаграммы причин и результатов
