FD-301_vsyo / Subj / 569-Финансы и кредит
.pdfПЛАН ЗАНЯТИЯ
1.Коммерческий банк как предприятие. Организационная структура банка.
2.Пассивные операции коммерческого банка. Банковские ресурсы.
3.Активные банковские операции – размещение банковских ресурсов.
4.Особенности построения баланса банка. Взаимосвязь активов и пассивов банковского баланса.
5.Оценка деятельности коммерческого банка. Взаимосвязь ликвидности, доходности и риска.
ОСНОВНЫЕ ПОНЯТИЯ Активные операции коммерческого банка, пассивные операции
коммерческого банка, депозитные ресурсы, недепозитные ресурсы, операции РЕПО.
КОНТРОЛЬНЫЕ ВОПРОСЫ
1.Раскройте содержание посреднической функции коммерческих банков.
2.Объясните особенности построения пассива банковского баланса.
3.Объясните функции банковского капитала.
4.Назовите основные экономические нормативы деятельности коммерческого банка.
5.В чем особенности построения актива банковского баланса?
6.Объясните отличия депозитных и недепозитных источников привлечения банковских ресурсов.
7.Дайте характеристику различным видам депозитов коммерческого банка.
8.Охарактеризуйте органы управления коммерческим банком.
ЗАДАЧИ
Задача 1.
Банком России 11 марта 2008 года предоставлен ломбардный кредит коммерческому банку сроком на 14 календарных дней под 7,25 % годовых в размере 920 млн. руб. Банк просрочил погашение как основного долга, так и процентов. Рассчитайте сумму погасительного платежа, если фактически
121
долг был погашен 28.03.08. За ненадлежащее исполнение обязательств по кредитам Банка России начисляется неустойка за каждый день просрочки. Ставка рефинансирования в этот период составляла 10,25 % годовых.
Задача 2.
Банк привлек срочные депозиты на сумму 12000 тыс. руб. под 8 % годовых. Норма обязательных резервов 5 %. Ставка рефинансирования – 10,25 %. Рассчитайте, под какой процент банк может выдать кредиты:
1)чтобы не получить убыток;
2)если рентабельность активов составляет 10 %.
Задача 3.
Сумма вклада – 10 тыс. руб., % ставка – 5 % годовых по срочным вкладам и 0,1 % годовых по вкладам до востребования, срок хранения – 6 месяцев. Проценты начисляются по ставке простых процентов. Какую сумму получит клиент, если
1)средства с депозитного счета изъяты по окончании срока депозитного договора
2)средства изъяты за 1 месяц до окончания срока депозитного договора
3)средства изъяты через 1 месяц по окончании срока депозитного договора.
Задача 4.
Составьте баланс коммерческого банка, определив необходимую сумму межбанковского кредита, если имеются следующие данные
Наименование статей |
Сумма, млн. руб. |
Уставный фонд |
543 |
Касса |
26 |
Вложения в государственные долговые обязательства |
421 |
Средства на корреспондентском счете в ЦБ РФ |
123 |
Резервный фонд банка |
82 |
Обязательные резервы, перечисленные в ЦБ РФ |
334 |
Депозиты физ. и юр. лиц |
9540 |
Ссудная и приравненная к ней задолженность |
9610 |
Счета банков-корреспондентов (счета ЛОРО) |
250 |
Средства на корреспондентских счетах в банках-резидентах |
315 |
(счета НОСТРО) |
|
Межбанковские кредиты, полученные |
? |
122
ТЕСТЫ
1.Способы привлечения банками средств в депозиты:
1)прием средств населения во вклады;
2)открытие корреспондентских счетов в других банках;
3)открытие расчетных счетов клиентам;
4)получение кредитов в других банках;
5)открытие у себя корреспондентских счетов другим банкам;
6)выпуск облигаций.
2.В случаях, когда вкладчик не требует возврата суммы срочного вклада по истечении срока договора, договор считается продленным на ..., если иное не предусмотрено договором
1)условиях вклада до востребования;
2)прежних условиях.
3.Проценты на привлеченные денежные средства начисляются банком со дня:
1)совершения операции;
2)следующего за днем совершения операции.
4.Активные операции коммерческих банков:
а) выпуск депозитных и сберегательных сертификатов; б) кредитование; в) формирование резервного фонда банка.
5.Заемные средства банка: а) депозиты;
б) депозиты банков и других кредитных учреждений; в) депозиты клиентов; г) резервный капитал.
6.Пассивные операции коммерческого банка – это:
а) управление ценными бумагами клиента; б) управление имуществом; в) привлечение вкладов населения.
ЗАДАНИЯ
Задание 1.
Сравните на основе таблицы срочные депозиты и депозиты до востребования:
Характеристика депозитов |
Депозиты |
|
|
до востребования |
|
срочные |
|
|
|
||
Более высокие операционные расходы |
|
|
|
Имеются ограничения по досрочному |
|
|
|
изъятию средств со счета |
|
|
|
123
Проценты по счету невысоки либо вовсе не выплачиваются
Являются наименее стабильной частью банковских ресурсов
Могут оформляться депозитными (сберегательными) сертификатами
СПИСОК РЕКОМЕНДУЕМОЙ ЛИТЕРАТУРЫ (ДОПОЛНИТЕЛЬНОЙ)
1.Акинин, П.В. Система управления в современном коммерческом банке / П.В. Акинин, Т.В. Бут // Финансы и кредит. – 2007. – № 11. – С. 10-13.
2.Аксаков, А.Г. Надзорная банковская практика и пути ее совершенствования / А.Г. Аксаков // Банковское дело. – 2007. –
№ 3. – С. 42-44.
3.Арсланов, Э.Ф. Ресурсная база российских банков / Э.Ф.
Арсланов // ЭКО. – 2007. – № 2. – С. 154-163.
4.Банковское дело: учеб. для вузов / под ред. Г.Г. Коробова. – Изд. с изм. – М.: Экономистъ, 2006. – 766 с.
5.Банковское дело: учеб. для вузов / под ред. О.И. Лаврушина. –
Изд. 5-е, стер. – М.: КноРус, 2007. – 768 с.
6.Власов, С.В. К вопросу об организации внутреннего контроля в банковском секторе / С.В. Власов // Деньги и кредит. – 2007.
– № 2. – С. 33-34.
7.Голубев, Н.К. Формирование новой организационной структуры управления банком / Н.К. Голубев // Финансы и кредит. – 2007. – № 8. – С. 2-10.
8.Евстратенко, Н.Н. Российская система страхования вкладов в контексте мирового опыта / Н.Н. Евстратенко // Деньги и кредит. – 2007. – № 3. – С. 48-53.
9.Заварихин, Н.М. Совершенствование корпоративного управления в коммерческом банке / Н.М. Заварихин, М.Н.
Останин // Деньги и кредит. – 2007. – № 2. – С. 23-27.
10.Заварихин, Н.М. Совершенствование корпоративного управления как фактор укрепления банковской системы / Н.М. Заварихин, М.Н. Останин // Банковское дело. – 2007. – № 2. –
С. 78-81.
11.Зражевский, В.В. Индивидуальное банковское обслуживание в России / В.В. Зражевский // Банковское дело. – 2007. – № 1. –
С. 59-62.
124
12.Капелюш, А.К. Особенности социально-профессиональной структуры российской банковской клиентуры / А.К. Капелюш
// Банковское дело. – 2007. – № 2. – С. 68-71.
13.Кодекс безупречной банковской практики: (Основные положения документа) // Деньги и кредит. – 2007. – № 2. –
С. 3-10.
14.Моисеев, С.Р. Концентрация на банковском рынке: благо или зло для реальной экономики? / С.Р. Моисеев // Финансы и кредит. – 2007. – № 6. – С. 12-17.
15.Морковкина, Е.Б. Подходы к пониманию внутреннего
контроля и оценке его эффективности в кредитной организации: российский и зарубежный опыт / Е.Б. Морковкина // Финансы и кредит. – 2007. – № 12. – С. 39-43.
16.Печникова, А.В. Банковские операции: учеб. для сред. проф. образования / А.В. Печникова, О.М. Маркова, Е.Б. Стародубцева. – М.: Форум, Инфра-М, 2007. – 367 с.
17.Рыкова, И.Н. Проблемы оценки финансовой эффективности и конкурентоспособности филиалов кредитных организаций / И.Н. Рыкова, А.А. Чернышев // Финансы и кредит. – 2006. –
№34. – С. 2-9.
18.Рыкова, И.Н. Слияния в России как инструмент банковской консолидации / И.Н. Рыкова // Финансы и кредит. – 2007. –
№1. – С. 9-19.
19.Тавасиев, А.М. Объединительные процессы в банковской сфере: виды и содержание / А.М. Тавасиев, В.В. Михайлов //
Банковское дело. – 2007. – № 2. – С. 26-31.
125
Тема 18. Операции коммерческого банка по кредитованию
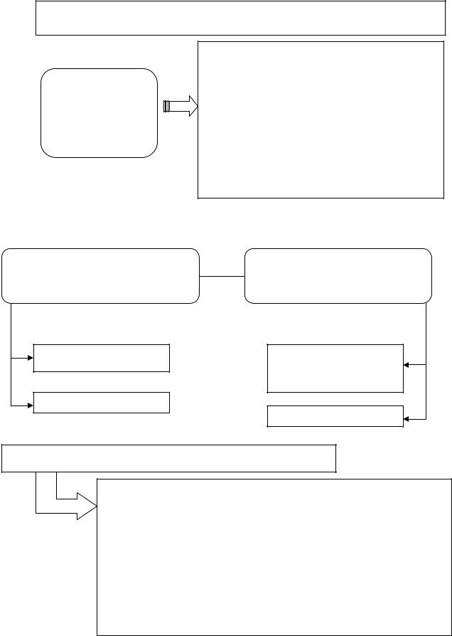
КРЕДИТНЫЕ ОПЕРАЦИИ БАНКА
АКТИВНЫЕ ОПЕРАЦИИ — банк
является кредитором, стороной дающей кредит и размещающей денежные средства в форме депозитов (вкладов)
1.Кредитование небанковских клиентов.
2.Кредитование других банков.
3.Депозиты в других банках.
4.Средства на счетах Банка России.
5.Средства на корсчетах в других банках.
ПАССИВНЫЕ ОПЕРАЦИИ — банк
является дебитором, стороной, берущей кредит и принимающей денежные средства в форме депозитов (вкладов)
6.Депозиты небанковских клиентов.
7.Депозиты банков.
8.Кредиты, полученные от банков, в том числе от Банка России.
ССУДНЫЕ ОПЕРАЦИИ — 1, 2 (активные) и 8 (пассивная)
ДЕПОЗИТНЫЕ ОПЕРАЦИИ — 3, 4, 5 ( активные) и 6, 7 (пассивные)
Активные и пассивные кредитные операции банка
КРЕДИТНЫЙ ПРОЦЕСС – это приём и способы реализации кредитных отношений, расположенных в определённой последовательности и принятые данным банком; является сложной процедурой, состоящей из нескольких взаимодополняемых стадий, пренебрежение каждой из которых чревато серьёзными ошибками и просчётами.
программирование: |
|
|
|
||
предоставление |
контроль за |
возврат |
|||
|
анализ ситуации; |
||||
банковской |
|||||
|
разработка |
банковской |
использованием |
||
ссуды |
|||||
|
кредитной |
ссуды |
кредита |
||
|
политики |
|
|
|
|
Кредитный процесс коммерческого банка
126
ОПРЕДЕЛЕНИЕ ЦЕНЫ КРЕДИТА ЯВЛЯЕТСЯ ВАЖНЕЙШИМ ЭЛЕМЕНТОМ ОБЩЕЙ КРЕДИТНОЙ ПОЛИТИКИ БАНКА
НА ЦЕНУ КРЕДИТА ВЛИЯЮТ СЛЕДУЮЩИЕ ФАКТОРЫ:
структура кредитных ресурсов банка и их стоимость,
спрос и предложение кредита на денежном рынке,
величина кредита,
состояние денежного обращения в стране (регионе),
общий уровень рентабельности банка,
конкуренция в банковском деле,
категория клиентов банка
Цена кредита и факторы, ее определяющие
Цена кредита выражается в процентных ставках, которые Цена кредита включает:
могут быть:
фиксированными
плавающими
базовую
процентную
ставку
надбавку (спрэд)
Кредитным договором должны быть предусмотрены
∙объект кредитования,
∙размер кредита,
∙условия выдачи средств (форма открытия кредита),
∙срок погашения кредита,
∙процентная ставка за пользование кредитом, экономические санкции за нецелевое использование кредита,
∙ответственность сторон за невыполнение договорных обязательств
Ключевые условия кредитного договора
127
ПЛАН ЗАНЯТИЯ
1.Классификация банковских кредитов. Кредиты: контокорентный, ломбардный, кредитная линия, овердрафт и т.п.
2.Методы банковского кредитования.
3.Этапы кредитного процесса в банке. Порядок оформления ссуды. Кредитный договор.
4.Кредитный риск. Управление кредитным риском.
5.Обеспечение возвратности кредита: понятие, источники. Оценка кредитоспособности заемщика.
6.Понятие наращения и дисконтирования. Виды процентных ставок. Ставки финансово-кредитной сферы России.
7.Начисление процентных ставок по кредитам и вкладам. План погашения долга.
8.Цена кредита. Эффективная процентная ставка.
ОСНОВНЫЕ ПОНЯТИЯ Контокорентный кредит, консорциальный кредит, овердрафт,
кредитная линия, одноразовая срочная ссуда, кредитный портфель, кредитная политика, залог, заклад, поручительство, гарантия, цессия, кредитный риск, кредитоспособность заемщика.
КОНТРОЛЬНЫЕ ВОПРОСЫ
1.Охарактеризуйте этапы кредитного процесса в банке.
2.Охарактеризуйте кредитную политику банка и ее основные элементы.
3.Охарактеризуйте структуру кредитного соглашения.
4.Объясните понятие «структурирование ссуды».
5.Объясните, какие виды рисков учитывают банки при кредитовании субъектов.
6.Назовите существующие методы управления кредитным риском.
7.Назовите и кратко поясните основные способы оценки кредитоспособности юридических лиц.
8.Назовите и кратко поясните основные способы оценки кредитоспособности физических лиц.
9.Назовите документы, необходимые для оценки кредитоспособности юридических и физических лиц.
128
10.Объясните преимущества и недостатки скоринговых систем оценки кредитоспособности заемщиков.
11.Объясните различия между залогом, закладом и ипотекой.
12.Объясните, что означает наращение вкладов по сложной и простой процентной ставке.
13.Объясните отличия эффективной и номинальной процентной ставки.
14.Объясните отличия точного и приближенного способа расчета процентов.
15.Объясните понятие межбанковский рынок, назовите виды процентных ставок, которые на нем используются.
16.Назовите тенденции развития ресурсной базы коммерческих банков в РФ.
17.Объясните, каким образом можно использовать метод дисконтирования для расчета планов погашения долга.
ВОПРОСЫ ДЛЯ ДИСКУССИИ
1.Сущность лимитирования, виды лимитов, устанавливаемых коммерческими банками.
2.Аннуитет, его использование в кредитных сделках.
3.Из чего складывается стоимость кредита и почему она отличается от процента переплаты.
4.Резерв на возможные потери по ссудам, как и зачем он формируется.
5.Отличие понятий «платежеспособность» и «кредитоспособность».
6.Что такое проблемный кредит и какие мероприятия банк проводит по работе с данной категорией ссуд?
7.Качество «кредитного портфеля».
8.Кредитный риск и факторы, на него влияющие.
9.Каким образом банк может снижать степень кредитного риска?
10.Каким образом формирование резерва на возможные потери по ссудам влияет на показатели прибыльности и доходности банка?
11.Взаимосвязь суммы выдаваемого кредита и дохода получаемого заемщиком (на примере потребительского кредита).
12.Необходимость внедрения бюро кредитных историй. В чем проявляется положительный и отрицательный эффект от их создания.
129
13.Для чего банки проводят анализ соответствия активов и пассивов по срокам?
ЗАДАЧИ
Задача 1.
Потребительский кредит выдается сроком на 1 год, путем перечисления средств на кредитную карту. Стоимость карты составляет 3 500 рублей. Комиссия за снятие денег через банкомат 1 % от суммы снятия. Процент по кредиту – 13 % годовых, начисляется на остаток долга. Погашение кредита производится ежемесячно, основная сумма долга погашается равными долями в течение года в конце каждого месяца. Сумма кредита – 36 000 рублей. При условии досрочного погашения взимается разовая комиссия с оставшейся суммы долга в размере 2,5 %. За каждый день просрочки начисляется штрафная ставка от суммы просроченного платежа в размере 20 % годовых. Определите процент переплаты, если:
а) кредит оформлен 1 января текущего года и в этот же день денежные средства полностью получены через банкомат. Кредит погашается своевременно.
б) условия те же, что в предыдущем варианте, но вместе с 10-ым очередным платежом досрочно погашается остаток долга.
в) кредит выдается наличными средствами через кассу банка без приобретения кредитной карты. Дополнительные комиссии и иные платежи в пользу банка, помимо процентных, отсутствуют. Процентная ставка составляет 25 % годовых.
Решение оформите в виде таблицы
№ пла- |
Остаток |
Платеж |
Вариант А |
Вариант Б |
Вариант В |
|||
тежа |
основного |
по ос- |
про |
переплата |
про |
переплата |
про |
переплата |
|
долга на |
новно- |
центы |
помимо |
центы |
помимо |
центы |
помимо |
|
начало пе- |
му дол- |
|
процентов |
|
процентов |
|
процентов |
|
риода (до |
гу |
|
|
|
|
|
|
|
платежа) |
|
|
|
|
|
|
|
|
|
|
|
|
|
|
|
|
0 |
36000 |
|
|
|
|
|
|
|
1 |
36000 |
|
|
|
|
|
|
|
2 |
|
|
|
|
|
|
|
|
……… |
|
|
|
|
|
|
|
|
12 |
|
|
|
|
|
|
|
|
ИТОГО |
|
|
|
|
|
|
|
|
Переплата |
|
|
|
|
|
|
|
|
Процент переплаты |
|
|
|
|
|
|
|
|
130
