- •1.2.1. Декартова система координат
- •4. Базис. Разложение векторов по базису.
- •1) Сумма фиксированного числа бесконечно малых функций при х®а тоже бесконечно малая функция при х®а.
- •2) Произведение фиксированного числа бесконечно малых функций при х®а тоже бесконечно малая функция при х®а.
- •4) Частное от деления бесконечно малой функции на функцию, предел которой не равен нулю есть величина бесконечно малая.
- •3.Теорема Ролля с доказательством.
- •1.2. Функция, способы её задания, простейшие свойства
- •Вопрос 17
ВОПРОС №1
I. Минор
Минором элемента матрицы n-го порядка называется определитель матрицы (n-1)-го порядка, полученный из матрицы А вычеркиванием i-й строки и j-го столбца.
При выписывании определителя (n-1)-го порядка, в исходном определителе элементы находящиеся под линиями в расчет не принимаются.
.
II. Алгебраические дополнения
Алгебраическим дополнением Аij элемента аij матрицы n-го порядка называется его минор, взятый со знаком, зависящий от номера строки и номера столбца:
то есть алгебраическое дополнение совпадает с минором, когда сумма номеров строки и столбца – четное число, и отличается от минора знаком, когда сумма номеров строки и столба – нечетное число.
ВОПРОС №2
Обратная матрица
На множестве матриц не определена операция деления, она заменена умножением на обратную матрицу.
Определение
Невырожденной называется квадратная матрица, определитель которой не равен нулю. Квадратная матрица называется вырожденной, если ее определитель равен нулю.
Квадратная матрица называется обратной к невырожденной матрице , если , где - это единичная матрица соответствующего порядка.
Замечание
Обратная матрица существует только для квадратных матриц с не равными нулю определителями.
\det A^{-1} = \frac{1}{\det A}, где \ \det обозначает определитель.
\ (AB)^{-1} = B^{-1}A^{-1} для любых двух обратимых матриц A и B.
\ (A^T)^{-1} = (A^{-1})^T, где (...)^T обозначает транспонированную матрицу.
\ (kA)^{-1} = k^{-1}A^{-1} для любого коэффициента k\not=0.
\ E^{-1} = E.
Если необходимо решить систему линейных уравнений Ax=b, (b — ненулевой вектор) где x — искомый вектор, и если A^{-1} существует, то x=A^{-1} b. В противном случае либо размерность пространства решений больше нуля, либо их нет вовсе.
Нахождение обратной матрицы с помощью присоединённой матрицы
Теорема
Если к квадратной матрице дописать справа единичную матрицу того же порядка и с помощью элементарных преобразований над строками добиться того, чтобы начальная матрица, стоящая в левой части, стала единичной, то полученная справа будет обратной к исходной.
Вопрос №3
Действия над матрицами
Сложение матриц:
Вычитание и сложение матриц сводится к соответствующим операциям над их элементами. Операция сложения матриц вводится только для матриц одинакового размера, т. е. для матриц, у которых число строк и столбцов соответственно равно. Суммой матриц А и В, называется матрица С, элементы которой равны сумме соответствующих элементов.
С = А + В
cij = aij + bij
Аналогично определяется разность матриц.
Умножение матрицы на число:
Операция умножения (деления) матрицы любого размера на произвольное число сводится к умножению (делению) каждого элемента матрицы на это число. Произведением матрицы А на число k называется матрица В, такая что bij = k × aij.
В = k × A
bij = k × aij.
Матрица — А = (-1) × А называется противоположной матрице А.
Свойства сложения матриц и умножения матрицы на число:
Операции сложения матриц и умножения матрицы на число обладают следующими свойствами:
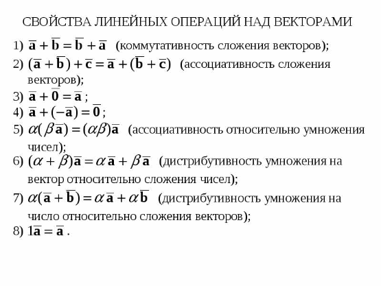
1. А + В = В + А;
2. А + (В + С) = (А + В) + С;
3. А + 0 = А;
4. А — А = 0;
5. 1 × А = А;
6. α × (А + В) = αА + αВ;
7. (α + β) × А = αА + βА;
8. α × (βА) = (αβ) × А;
, где А, В и С — матрицы, α и β — числа.
Умножение матриц (Произведение матриц):
Операция умножения двух матриц вводится только для случая, когда число столбцов первой матрицы равно числу строк второй матрицы. Произведением матрицы Аm×n на матрицу Вn×p, называется матрица Сm×p такая, что
сik = ai1 × b1k + ai2 × b2k + … + ain × bnk,
т. е. находиться сумма произведений элементов i — ой строки матрицы А на соответствующие элементы j — ого столбца матрицы В. Если матрицы А и В квадратные одного размера, то произведения АВ и ВА всегда существуют. Легко показать, что А × Е = Е × А = А, где А квадратная матрица, Е — единичная матрица того же размера.
Свойства умножения матриц:
Умножение матриц не коммутативно, т.е. АВ ≠ ВА даже если определены оба произведения. Однако, если для каких — либо матриц соотношение АВ=ВА выполняется, то такие матрицы называются перестановочными. Самым характерным примером может служить единичная матрица, которая является перестановочной с любой другой матрицей того же размера. Перестановочными могут быть только квадратные матрицы одного и того же порядка.
А × Е = Е × А = А
Умножение матриц обладает следующими свойствами:
1. А × (В × С) = (А × В) × С;
2. А × (В + С) = АВ + АС;
3. (А + В) × С = АС + ВС;
4. α × (АВ) = (αА) × В;
5. А × 0 = 0; 0 × А = 0;
6. (АВ)Т = ВТАТ;
7. (АВС)Т = СТВТАТ;
8. (А + В)Т = АТ + ВТ;
ВОПРОС №4
Методы решения СЛАУ
Методы решения СЛАУ делятся на две группы:
– прямые (точные) методы;
– итерационные (приближенные) методы.
К прямымметодам относятся такие методы, которые в предположении, что вычисления ведутся без округлений, позволяют получить точные значения неизвестных. Они просты, универсальны и используются для широкого класса систем. Однако они не применимы к системам больших порядков (n < 200) и к плохо обусловленным системам из-за возникновения больших погрешностей. К ним можно отнести: правило Крамера, методы обратных матриц, Гаусса, прогонки, квадратного корня и др.
К приближенным относятся методы, которые даже в предположении, что вычисления ведутся без округлений, позволяют получить решение системы лишь с заданной точностью. Это итерационные методы, т. е. методы последовательных приближений. К ним относятся методы простой итерации, Зейделя.
Метод Гаусса. Этот метод является наиболее распространенным методом решения СЛАУ. В его основе лежит идея последовательного исключения неизвестных, в основном приводящая исходную систему к треугольному виду, в котором все коэффициенты ниже главной диагонали равны нулю.
ВОПРОС №5
ВОПРОС №6
ВОПРОС №7
Вопрос № 8
Вектором называется направленный отрезок, имеющий определенную длину, т. е. отрезок определенной длины, у которого одна из ограничивающих его точек принимается за начало, а вторая — за конец. Если А — начало вектора и В — его конец, то вектор обозначается символом АВ−→ (или АВ¯¯¯¯). Обычно векторы обозначают одной малой латинской буквой со стрелкой (или с чертой) либо выделяют жирным шрифтом: a→, a¯, а
Длина вектора АВ−→ называется его абсолютной величиной или модулем и обозначается символом |АВ−→|.
Вектор a→, у которого |a→|=1 , называется единичным.
Вектор называется нулевым (обозначается 0→ или 0), если начало и конец его совпадают. Нулевой вектор не имеет определенного направления и имеет длину, равную нулю.
Векторы a→ и b→ расположенные на одной прямой или на параллельных прямых, называются коллинеарными. Нулевой вектор коллинеарен любому вектору.
Два вектора a→ и b→ называются равными, если они коллинеарны, имеют одинаковую длину и одинаковое направление. В этом случае пишут a→=b→ . Все нулевые векторы считаются равными.
Определение. Сложение векторов (сумма векторов) a + b есть операция вычисления вектора c, все элементы которого равны попарной сумме соответствующих элементов векторов a и b, то есть каждый элемент вектора c равен:
сi = ai + bi
Определение. Вычитание векторов (разность векторов) a - b есть операция вычисления вектора c, все элементы которого равны попарной разности соответствующих элементов векторов a и b, то есть каждый элемент вектора c равен:
сi = ai - bi
Вопрос №9
1.2.1. Декартова система координат
Системой координат называется совокупность одной, двух, трех или более пересекающихся координатных осей, точки, в которой эти оси пересекаются, – начала координат – и единичных отрезков на каждой из осей. Каждая точка в системе координат определяется упорядоченным набором нескольких чисел – координат. В конкретной невырожденной координатной системе каждой точке соответствует один и только один набор координат.
Если в качестве координатных осей берутся прямые, перпендикулярные друг другу, то система координат называется прямоугольной (или ортогональной). Прямоугольная система координат, в которой единицы измерения по всем осям равны друг другу, называется ортонормированной (декартовой) системой координат (в честь французского математика Рене Декарта).
26. Базис. Координаты вектора в базисе. Декартова Определим понятие базиса на прямой, плоскости и в пространстве. Базисом на прямой называется любой ненулевой вектор на этой прямой. Любой другой вектор , коллинеарный данной прямой, может быть выражен через вектор в виде . Базисом на плоскости называются любых два линейно независимых вектора и этой плоскости, взятые в определенном порядке. Любой третий вектор , компланарный плоскости, на которой выбран базис может быть представлен в виде . Базисом в трехмерном пространстве называются любые три некомпланарных вектора , взятые в определенном порядке. Такой базис обозначается. Пусть произвольный вектор трехмерного пространства, в котором выбран базис . Тогда существуют числа такие, что.
Разложение по базису
Линейной комбинацией векторов a1, ..., an с коэффициентами x1, ..., xn называется вектор
x1a1 + ... + xnan.
Чтобы разложить, вектор b по базисным векторам a1, ..., an, необходимо найти коэффициенты x1, ..., xn, при которых линейная комбинация векторов a1, ..., an равна вектору b,
x1a1 + ... + xnan = b,
при этом коэффициенты x1, ..., xn, называются координатами вектора b в базисе a1, ..., an.
4. Базис. Разложение векторов по базису.
Определение. Базисом в пространстве Rn называется любая система из n-линейно независимых векторов. Каждый вектор из Rn, не входящих в базис, можно представить в виде линейной комбинации базисных векторов, т.е. разложить по базису.
Пусть – базис пространства Rn и . Тогда найдутся такие числа λ1, λ2, …, λn, что .
Коэффициенты разложения λ1, λ2, …, λn, называются координатами вектора в базисе В. Если задан базис, то коэффициенты вектора определяются однозначно.
Пример. Доказать, что векторы образуют базис в R3.
Решение. Покажем, что равенство возможно только при λ1 = λ2 = λ3 =0:
или
Решив систему, получим λ1=0, λ2=0, λ3=0. Так как все λi=0 (i=1,2,3), то - линейно независимы. Они могут составить базис в R3.
Очевидно, любой новый набор из векторов может тоже быть взятым в качестве базиса в R3. Итак, базис может быть выбран неединственным образом.
ВОПРОС №10
Вопрос №11
Уравнение прямой на плоскости
Любую прямую на плоскости можно задать уравнением прямой первой степени вида
A x + B y + C = 0
где A и B не могут быть одновременно равны нулю.
Вопрос №12
Бесконечно малая — числовая функция или последовательность, которая стремится к нулю.
Бесконечно большая — числовая функция или последовательность, которая стремится к бесконечности определённого знака.
Свойства бесконечно малых
Алгебраическая сумма конечного числа бесконечно малых функций есть бесконечно малая функция.
Произведение бесконечно малых — бесконечно малая.
Произведение бесконечно малой последовательности на ограниченную — бесконечно малая. Как следствие, произведение бесконечно малой на константу — бесконечно малая.
ВОПРОС №13
Бесконечно малые функции.
Определение. Функция f(x) называется бесконечно малой при х®а, где а может быть числом или одной из величин ¥, +¥ или -¥, если .
Бесконечно малой функция может быть только если указать к какому числу стремится аргумент х. При различных значениях а функция может быть бесконечно малой или нет.
Пример. Функция f(x) = xn является бесконечно малой при х®0 и не является бесконечно малой при х®1, т.к. .
Теорема. Для того, чтобы функция f(x) при х®а имела предел, равный А, необходимо и достаточно, чтобы вблизи точки х = а выполнялось условие
f(x) = A + a(x),
где a(х) – бесконечно малая при х ® а (a(х)®0 при х ® а).
Свойства бесконечно малых функций:
