 
        
        - •Е. С. Мигашкина
- •Изменение срока уплаты налога
- •Освобождение от исполнения обязанностей налогоплательщика
- •Ндс и специальные налоговые режимы (ст. 143 нк рф)
- •Переходные положения при применении специальных налоговых режимов «Входящий» ндс
- •Ндс на отгруженные товары
- •Организации и индивидуальные предприниматели вправе претендовать на освобождение от исполнения обязанности налогоплательщика ндс
- •Документы, подтверждающие право на освобождение (продление срока освобождения)
- •Освобождение от исполнения обязанностей налогоплательщика (ст. 145 нк рф)
- •Утрата права на освобождение
- •«Входящий» ндс
- •Место реализации товаров (ст. 147 нк рф)
- •Место реализации работ (услуг) (ст. 148 нк рф) (продолжение)
- •Операции, не признаваемые объектом налогообложения (ст. 39, 146 нк рф)
- •Момент определения налоговой базы (ст. 167 нк рф) Общий случай
- •Ограничения применения вычетов
- •Восстановление ндс
- •Порядок отнесения сумм ндс на затраты по производству и реализации
- •О бщий порядок возмещения (зачета, возврата) ндс налогоплательщику (ст. 176 нк рф)
- •2.2. Акцизы
- •Налогоплательщики (ст. 179 нк рф)
- •Объект налогообложения
- •Твердые (специфические) налоговые ставки (в абсолютной сумме на единицу измерения)
- •Адвалорные (в процентах) налоговые ставки
- •Увеличение налоговой базы при реализации подакцизных товаров (ст. 189 нк рф)
- •Налоговый период (ст. 192 нк рф)
- •Налоговые ставки (ст. 193 нк рф) продолжение
- •Определение даты реализации (передачи) подакцизных товаров (ст. 195 нк рф)
- •Порядок исчисления акциза (ст. 194 нк рф)
- •Сумма акциза, предъявляемая продавцом покупателю (ст. 198 нк рф)
- •Налоговые вычеты и порядок их применения (ст. 200, 201 нк рф)
- •Сроки и порядок уплаты акциза (ст. 204 нк рф)
- •Представление налоговой декларации (ст. 204 нк рф)
- •2.3. Налог на доходы физических лиц (ндфл)
- •Налоговая база (ст. 210 нк рф)
- •Налоговая база при получении доходов в натуральной форме (ст. 211 нк рф)
- •Дата фактического получения доходов
- •Доходы, не подлежащие налогообложению у всех граждан (ст. 217 нк рф)
- •Доходы, не подлежащие налогообложению у всех граждан (ст. 217 нк рф)
- •Профессиональные налоговые вычеты (ст. 221 нк рф)
- •Размеры затрат, принимаемые к вычету при невозможности их документального подтверждения
- •2.5. Налог на прибыль
- •Объект налогообложения (ст. 247 нк рф)
- •Налоговый и отчетный периоды (ст. 247 нк рф)
- •Российские организации
- •Доходы от реализации
- •Внереализационные доходы (любые доходы, не относящиеся к доходам от реализации)
- •Внереализационные расходы
- •Дата признания расходов, связанных с производством и реализацией
- •Уменьшение налоговой базы на убытки прошлых лет
- •Правила для отдельных видов убытков
- •Убыток от деятельности, связанной с использованием подсобного хозяйства, объектов жкх и социально-культурной сферы
- •Налоговые ставки (ст. 284 нк рф)
- •Порядок исчисления суммы налога и авансовых платежей (ст. 286, 287 нк рф)
- •Ежемесячные
- •Порядок исчисления авансовых платежей и налога (ст. 288 нк рф)
- •Федеральный бюджет
- •Бюджеты субъектов рф
- •Тема 3. Региональные налоги
- •3.1. Транспортный налог
- •Объект налогообложения (ст. 358 нк рф)
- •Не являются объектом налогообложения:
- •Налоговая база (ст. 359 нк рф)
- •Налоговый период. Отчетный период
- •Порядок исчисления суммы налога и сумм авансовых платежей по налогу
- •3.2. Налог на игорный бизнес
- •Налогоплательщики (ст. 365 нк рф)
- •Налоговая база (ст. 367 нк рф)
- •Налоговый период (ст. 367 нк рф)
- •Порядок исчисления налога (ст. 370 нк рф)
- •Особые случаи исчисления налога
- •Порядок и сроки уплаты налога. Налоговая декларация (ст. 370-371 нк рф)
- •3.3. Налог на имущество организаций
- •Налогоплательщики
- •Объект налогообложения
- •Не признаются объектами налогообложения:
- •Налоговая база
- •Порядок определения налоговой базы
- •Налоговый период. Отчетный период
- •Налоговая ставка
- •Порядок исчисления суммы налога на имущество организаций и сумм авансовых платежей
- •Порядок и сроки уплаты налога и авансовых платежей
- •Налоговая декларация
- •Освобождение от уплаты налога. Федеральные льготы (ст. 381 нк рф)
- •Освобождение от уплаты налога. Федеральные льготы (продолжение, ст. 381 нк рф)
- •Тема 4. Местные налоги
- •4.1. Земельный налог
- •Общие положения (ст. 387 нк рф)
- •Налогоплательщики (ст. 388 нк рф)
- •Налоговый период. Отчетный период (ст. 393 нк рф)
- •Налоговая ставка (ст. 394 нк рф)
- •Порядок исчисления налога и авансовых платежей по налогу (ст. 396 нк рф)
- •Особенности исчисления и уплаты налога организациями и индивидуальными предпринимателями (ст. 391, 396, 397, 398 нк рф)
- •Налоговые льготы (ст. 395 нк рф)
- •4.2. Налог на имущество физических лиц
- •Порядок исчисления и уплаты налога
- •Особенности исчисления и уплаты налога отдельными налогоплательщиками
КАФЕДРА НАЛОГОВ И НАЛОГООБЛОЖЕНИЯ
Е. С. Мигашкина
НАЛОГИ И НАЛОГООБЛОЖЕНИЕ
Учебное пособие
Москва
2014
Тема 1. Налоговая система Российской Федерации и Города Москвы
1.1. Понятие налоговой системы, ее основные элементы
 
1.2. Система принципов Российской налоговой системы и города Москвы
 
1.3. Правовые аспекты формирования налоговой системы Российской Федерации и города Москвы
Законодательство Российской Федерации о налогах и сборах
 
Законодательство, регулирующее формирование налоговой системы города Москвы
 
Действие актов законодательства о налогах и сборах во времени
 
1.4. Классификация налогов
Классификационные признаки
 
Классификация налогов в зависимости от уровня взимания и распоряжение налогов
 
 
Классификация налогов по налогоплательщику
 
 
 
Классификация налогов по способу взимания
 
Классификация налогов по характеру взимания
 
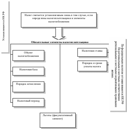
1.5. Общие условия установления налогов и сборов (ст. 17НК РФ)
 
1.6. Понятие налога и сбора
 
1.7. Налогоплательщики. Признаки, определяющие отнесение организаций и физических лиц к категории налогоплательщиков
 
1.8. Основные элементы налога
Объекты налогообложения
  
Налоговая база
 
О пределение
цены товаров, работ, услуг для целей
налогообложения (ст. 40 НК РФ)
пределение
цены товаров, работ, услуг для целей
налогообложения (ст. 40 НК РФ)
Налоговая ставка
 
Налоговый период
 
Порядок исчисления налога
 
Налоговые льготы
 
Обеспечение исполнения обязанностей по уплате налогов
 
Изменение срока уплаты налога
 
	Перенос установленного срока уплаты
	на более поздний срок 
Субъекты налоговых правоотношений
 
Исполнение обязанности по уплате налогов
  
Тема 2. Федеральные налоги и сборы
2.1. Налог на добавленную стоимость (НДС)
